搜索
首页
大数快讯
大数活动
服务超市
文章专题
出海平台
流量密码
出海蓝图
产业赛道
物流仓储
跨境支付
选品策略
实操手册
报告
跨企查
百科
导航
知识体系
工具箱
更多
找货源
跨境招聘
DeepSeek
首页
>
快递九龙混战:顺丰攻、中通守、极兔上、申通追、圆通扩、韵达联、京东链、德邦突、哪吒闯
>
0
0
快递九龙混战:顺丰攻、中通守、极兔上、申通追、圆通扩、韵达联、京东链、德邦突、哪吒闯
双壹咨询
2021-11-18
1
导读:又是一年“双11”,今年11月1日-11日,全国邮政、快递企业共处理快件47.76亿件,同比增长超过两成。1
又是一年“双11”,今年11月1日-11日,全国邮政、快递企业共处理快件47.76亿件,同比增长超过两成。11月11日当天共处理快件6.96亿件,稳中有升,但增幅不及往年。
长期依赖规模增长来化解发展问题的快递企业不得不面对:量不好增了,钱不好挣了,人不好招了。而今年双11,民营快递阵营也迎来九龙混战:顺丰攻、中通守、
京东
链、
极兔
上、申通追、圆通扩、韵达联、德邦突、哪吒闯,
未来快递市场的版图将如何铺排?掌链做如下分析:
一、八家上市公司,三家企业领先
双11大促已收关,快递配送还没结束,各家快递系上市公司总市值在一定程度上反映了企业的综合实力。2021年11月11日当日,顺丰控股总市值居首位,为2801.3亿元;其次为
京东物流
1696.5亿元,中通快递1554.22亿元。贵有贵的道理,时近年底,谁将有实力在白热化的竞争中突围?
2021
年
11
月
11
日快递系上市公司总市值情况
(单位:亿元人民币)
资料来源:
同花顺
1.
比单量:头部五家企业送了全国72.67%的量
(1)中通快递市场份额第一,
市场份额前五位有四家通达系
。
2021年头部快递系企业快递业务量及市场份额
资料来源:公司财报
(2)极兔速递市场份额或将跻身前三,韵达、圆通将被上位?
去年3月,极兔速递起网,一年内日单量达到2000-2500万单。2021年10月29日,极兔以约68亿元人民币(约合11亿美元)的企业价值收购百世集团旗下中国国内快递业务.
2021年上半年百世快递完成快递业务量40亿票,市场占有率8.1%。据估算,2021年上半年“极兔+百世”快递业务量达15.39%—17.11%。完成并购的极兔速递市场份额或跻身前三位。
2021年上半年头部快递企业的市场份额
资料来源:公司财报、网络公开资料
2.
比营收:顺丰营收超通达系总和
2021年上半年顺丰控股营业收入883.43亿元,超通达系四家企业总和560.47亿元;且保持了高速增长,2019年和2020年顺丰控股营业收入较上年分别增长23.37%和37.25%。
2018-2020年京东
物流
营业收入都保持了较高的增长率,2019年和2020年京东物流营业收入较上年分别增长31.6%和47.2%。
2021
年头部快递系企业营业收入情况
(单位:亿元人民币)
资料来源:公司财报
3.
比毛利:中通毛利率行业第一
成本控制优秀的中通快递一直保持了较好的盈利能力。虽然营业收入并非通达系企业中最高的,但营业成本一直保持在低位。2020年中通快递营业收入在通达系四家企业中排名第三,营业成本排名第四,且净利润43.26亿元,超其他三家总和32.4亿元。2018-2020年中通快递毛利率保持在23%以上,2021年上半年中通快递毛利率为22.85%,居行业第一。
2021
年上半年快递系上市公司营业收入与毛利率情况
资料来源:公司财报
4.
比
服务
:顺丰、京东满意度第一梯队
公众满意度顺丰、京东第一梯队,极兔速递入围:
2021年前三季度顺丰速运、京东物流快递服务公众满意度得分均在80分以上,位列第一梯队。第二季度和第三季度极兔速递也入围公众满意度评价,位列第三梯队。
2021年前三季度用户快递服务公众满意度得分情况
资料来源:国家邮政局
申诉
率中通最低,德邦、顺丰表现欠佳:
中通快递既做到了市场份额第一,也保持了较好的快递服务
质量
。2021年上半年,在快递系上市公司中,中通快递申诉率一直保持在最低位。
2021年1-8月份,在国家邮政局统计的主要快递企业申诉情况中,德邦快递的申诉率一直保持在较高水平,在快递系上市公司中,德邦快递申诉率最高。
2021年主要快递企业上半年分月申诉情况统计表
(单位:申诉件数/百万件快件业务量)
资料来源:国家邮政局
快递服务时限测试:
第二季度和第三季度德邦、极兔全程服务时限超60小时;72小时准时率顺丰速运排名第一。
2021年第二季度用户快递服务时限测试结果
资料来源:国家邮政局
2021年第三季度用户快递服务时限测试结果
资料来源:国家邮政局
5.
比基建:中通、韵达、申通转运中心自营率超95%,圆通转运中心自营率56.39%
顺丰、京东对全网络采用强有力管控的自营模式;通达系不断提高中转自营率,掌控核心资源,降低运营成本。
2021
年头部快递系企业网络运营模式
资料来源:公司官网、财报
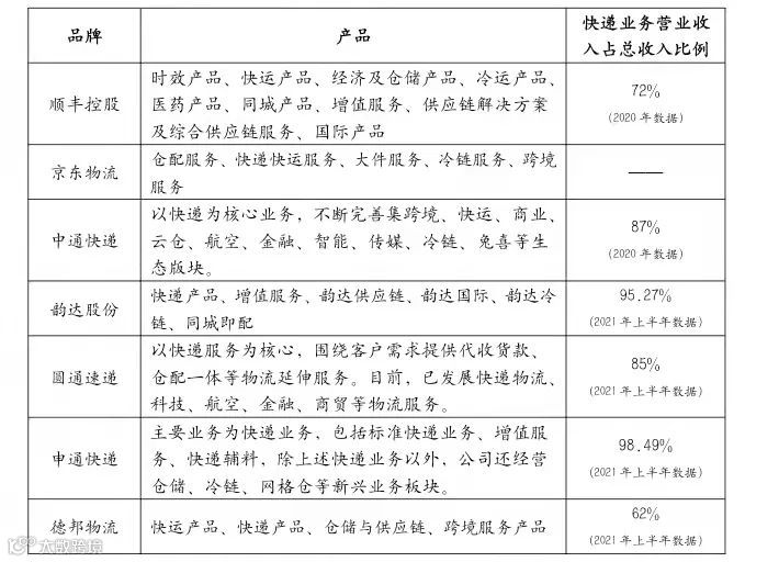
6.
比产品:顺丰、京东提供一体化供应链服务,通达系快递业务收入占总收入比例超85%
顺丰是国内最大的综合物流服务商,京东物流一体化供应链服务国内领先;通达系多元化发展程度各有不同,中通快递综合物流服务布局初见成效,圆通速递国际业务和航空业务增速较快,韵达和申通快递业务比例较高。
2021
年头部快递系企业产品体系情况
资料来源:公司财报
二、快递九龙竞争:2022年谁领风骚?
(一)顺丰“攻”
顺丰成长于快递市场,从不拘泥于快递业务,一直在不断地尝试和革新,从自营化改革到科技研发,从快递到快运,从供应链一体化服务到国际化……后疫情时代的机遇与挑战中,顺丰正努力排兵布阵,向世界顶级物流企业迈进。
顺丰创始人王卫
(1)攻
国际:增速最快,收购嘉里物流
。2020年顺丰国际业务较上年增长110.40%,为顺丰增速最快的业务板块。2021年9月28日,顺丰控股收购
香港
上市公司嘉里物流股权,嘉里物流正式成为顺丰控股子公司。嘉里物流是以亚洲为基地,办事处遍布全球59个国家,覆盖中国、印度、
东南亚
、独联体、
中东
、
拉美
及其他地区。
(2)攻快运:增速和营收双第一,盈利欠佳。
2020年顺丰快运业务营业收入185.17亿元,较上年增长46.27%,营收规模及业务增速在零担快运主流玩家中均排名第一。只是盈利能力欠佳,2020年顺丰快运分部毛利率-0.59%,净利率-4.06%。从2020年顺丰控股营业收入看,快运营业收入已经占到总收入的12%。
(3)攻同城:服务本地,亏钱也要做
。2021年6月30日,顺丰控股旗下的
杭州
顺丰同城实业股份有限公司向港交所提交招股说明书。根据顺丰同城招股说明书,顺丰同城订单总数由2018年79.8百万笔、2019年211.1百万笔、2020年760.9百万笔,复合年增长率为208.7%。但量的爆发并没带来高额利润。从2018年到2020年顺丰同城累计经营亏损17.04亿元。
(4)攻地产:投建机场及物流地产
。对标拥有第二大货运机场孟菲斯机场的
美国
快递巨头联邦快递。顺丰投资
鄂州
民用机场建设,该机场将建成以全货机运作为主的
4E
级机场,
1.5-2
小时飞行能覆盖经济人口占全国
90%
的地区,成为顺丰航空快件运输的全国核心枢纽,也将成为辐射全球航路的根基。
2021
年
5
月
17
日,顺丰房
托基
金在港交所正式挂牌交易,投资重点为全球范围内可产生收入的房地产,初步重点为物流地产。
(5)攻科技:数据科技服务公司
。在顺丰2021年重点经营计划中,启动非公开发行股票,拟募集资金不超过人民币220亿元,其中,60亿元用于速运设备自动化升级,30亿元用于数智化供应链系统解决方案建设。
王卫曾表示,顺丰致力于成为独立第三方行业解决方案的数据科技服务公司。顺丰逐步增加科技创新及研发投入,
2016-2020
年,顺丰研发投入分别为
5.61
亿元、
11.67
亿元、
21.56
亿元、
25.65
亿元、
30
亿元,截至
2020
年底,顺丰投入的研发人员超
6000
人,约占员工总数的
4.99%
。全国工商联发布的“
2021
民营企业研发投入
500
家”榜单,华为、
阿里
、腾讯位列前三,顺丰为唯一入围前百强快递企业,居第
62
位。
(二)中通
“守”
中通是国内电商快递最大市场份额持有者,但随着顺丰、京东物流等不断加码,极兔与百世整合等,中通要守住增势仍需夯实基础。中通快递2016年10月27日在美国纽交所上市;2020年9月29日在香港实现二次上市,成为首家同时在美国、中国香港两地上市的快递企业。
中通创始人赖梅松
在转型发展上,一向稳健发展的中通也寻求多元化发展,相对顺丰,选择了一条相对稳健的道路,做好成本控制,边试边做。此说“守”,不是保守,守旧,而是处于最大规模地位的谨慎迎战。
(1)守生态:谨慎拓局。
中通董事长兼总裁赖梅松多次强调:中通要成为全球一流的综合物流服务商。中通在继续夯实快递主业的基础上,朝着综合物流服务商转型,大力发展融合中通快递、中通快运、中通云仓科技、中通商业、中通国际、星航联盟、中通科技、中通金融、中快传媒等生态圈各板块业务。
从中通快递的业务布局和发展目标来看,中通生态体系基本对标顺丰,走综合物流服务提供商之路。但中通选择了一条相对稳健的路,一方面以快递为核心和基础,保持较高的毛利率,另一方面,尝试物流其他领域的突破,尤其是物流科技。但在同城配送、航空货机、物流地产等领域地投入显得相对谨慎。2021年第二季度中通资本开支人民币22亿元,其中接近70%用于土地收购和分拨中心建设升级,目的也是强化基础能力建设。
(2)守科技:投入不封顶。
科技驱动是物流发展的方向。赖梅松曾表示,中通对科技的投入只增不减,上不封顶。在全国工商联发布的“2021民营企业研发投入500家”榜单中,快递业共有顺丰和中通两家企业入围榜单,其中,中通位列第450位。目前,中通快递完成了快递业务全生命周期的数字化产品建设,未来,中通快递也将继续加大科技投入。
(三)圆通“扩”
圆通的形象一直是“敢为人先”,是第一家接入淘宝的快递;是第一家快递上市公司;“通达系”企业中最早购买全货机;通过收购先达物流,实现港股上市;曾一度做到快递市场份额第一。圆通速递还能否再有卓越表现?
(圆通创始人喻渭蛟)
(1)强存量:控成本+数字化。
2021年上半年,圆通速递快递业务的毛利率为5.78%。相较于中通快递,圆通速递在传统业务的成本控制上还有很大的进步空间。在快递市场价格战的魔咒下,走加盟式低成本路线的快递企业想要“保稳求增”做好成本控制是必要的。当下,我国物流市场竞争已经迈入拼科技的阶段,还应加快提高企业自动化水平,推进企业的数字转型。
(2)扩增量:圆通国际+圆通航空。
根据海关总署数据,今年前三季度我国
跨境电商
进出口增长20.1%,跨境电商的新业态新模式蓬勃发展。2020年圆通速递子公司圆通速递国际实现业务收入 50.48 亿港元,归属于母公司股东净利润 2.52 亿港元,同比增长超 800%;子公司圆通航空实现营业收入 11.93 亿元,归属于母公司股东净利润 2.16 亿元,同比增长超 200%。从2021年上半年圆通速递主营业务毛利率看,航空业务和货代行业具有较高的毛利率,分别为13.97&和10.72%。
2021
年上半年圆通速递主营业务利润情况
(单位:亿元人民币)
资料来源:公司财报
抢抓跨境电商发展的机遇,依托自有航空优势,拓展国际业务,或成圆通在竞争中更进一步的契机。
(四)极兔“上”
一只疯狂的兔子凭一己之力洗牌中国快递市场格局,打乱了顺丰及通达系快递巨头的布局节奏。当极兔完成了对百世快递的收购,市场份额或跻身前三。背靠拼多多,融入阿里巴巴,2022年业务规模有可能再进一步。
(极兔创始人李杰)
(1)上渠道:拼多多+阿里巴巴(淘宝)。
我国电子商务的发展带动了快递的规模之路,同时,快递的承载和渗透力度是电子商务的基础支撑。2020年阿里巴巴、京东、拼多多、唯品会的GMV合计11.86万亿元。在此基础上,快递企业想要获得稳定的规模订单,就需要与大型电商平台建立同盟关系。
四家电商平台与快递企业的关联情况
资料来源:企查查、公司招股说明书、网络公开信息
据网络消息,2021年极兔80%的订单来自拼多多。虽然拼多多极力撇清和极兔之间的关系,但是客观上拼多多需要扶持或者建立自己的快递网络,并且引领该网络与自身商业版图同步。
极兔收购百世快递,就拿到了与阿里巴巴深度合作的入场券。未来,极兔速递背靠拼多多和阿里巴巴两大电商平台,拥有业已形成的东南亚国际快递的基础,单快递业务量一项,2022年冲击中通快递也未必不可能。
(2)上网络:百世快递+壹米滴答。
我国物流市场的竞争已经进入下半场,极兔速递仍停留在上半场的扩大规模。想要获得快递市场的长足发展,一方面,要加快理顺内部管理,在快递这个价格敏感的领域做好成本控制;另一方面,应加快完善自身网络建设,提高物流服务能力。
极兔收购百世快递或将加速中国快递物流市场整合。此前,极兔关联公司已经收购中国零担快运头羊壹米滴答——2021中国零担企业30强排行榜”壹米滴答位居第四位。极兔的下一局或是中国零担快运。
(五)申通“追”
随着快递市场竞争进入寡头阶段,申通快递这位过去的老大哥渐显没落,2019年起利润骤滑。据悉2018-2019年,申通推进核心转运中心直营化步伐,2020年继续围绕“中转直营、网点加盟”的经营模式,对中转集散进行布局完善和产能升级。在对手争先寻求多元化发展的过程中,这些举措在快递市场竞争的下半场显得有所滞后。
(申通创始人陈德军)
(1)追基础:中转直营化+产能升级。
近年,申通的最大举措就是“中转直营化+产能升级”,并朝着“数智运营”的目标推进。这些举措能有效提高快递公司运营效率,同时,优化成本控制。然而,市场能否等得起申通的转型?在目前的业务情况下,相较于极兔,除了干线管控能力和行业资历,申通的优势已经不多了。
(2)追生态:阿里巴巴成为生态主导。
2019年阿里巴巴先后两次对申通快递进行战略
融资
,融资额度分别为46.6亿元和99.82亿元,目前阿里巴巴对申通快递间接持股25%。有消息称,申通快递有可能成为阿里巴巴控股的第一家大型快递企业。届时,申通还是那个申通吗?
菜鸟
网络成立时号称不做物流,市场如斯,竞争如斯。
申通快递融资历程
资料来源:企查查
(六)韵达“联”
韵达速递快递业务市场份额位居前三,单票成本连续七年呈下降趋势,韵达的发展显得稳健而倔强。截至2021年上半年韵达速递快递服务单票成本同比下降12.16%。在多元化发展上,韵达布局了韵达国际(跨境业务)、供应链、末端、冷链等业务板块,投资德邦物流后,在大件领域也有了强势助力,接下来的韵达,危机与机遇并存。
(韵达创始人 聂腾云)
(1)联电商——布局生态。①携手阿里、拼多多:
在通达系企业中,阿里在韵达占股最少为2%,既亲又疏。据报道,近期韵达已经开始承接拼多多退换货业务。此前,韵达也与极兔一并,成为拼多多平台2021年春节
活动
的快递特约合作伙伴。获得了阿里和拼多多两大电商平台的流量支持,2022年韵达快递业务增量可期。
②布局物流服务生态:
今年“双11”韵达开始尝试家电送装业务,对于成本领先的加盟制快递企业来说,家电送装成本高、易破损、技术要求高,对现有体系来讲仍有一定难度。但大件配送能力和劳动力技术转型,对韵达增量获取和服务能力的提升大有助益。
韵达出海也开启加
速度
。近日,韵达国际推出了
加拿大
集运专线服务,由自有员工提供“门到门”上门派送。2021年上半年年,韵达国际板块搭建成立韵达国际货运代理业务,实现业务收入同比增长54.71%。目前,韵达冷链业务已搭建全国8大核心冷仓,同时,打造包括云仓、直营仓和联合仓在内的“万仓联盟”,配合韵达“向西、向下、向外”的布局,韵达网络体系随着电商渗透速度不断扩张。
(2)联德邦——发力快运。
大件快递已经成为当下电商物流的一个新的增长点。然而,韵达在快运上的发力并不顺利。2018年底,韵达快运累计归属于上市公司股东的净利润为-0.67亿元。2020年,韵达股份合并报表中已不再体现快运业务收入。联手德邦,或成为韵达优势互补,发力快运的有效路径。
(七)京东“链”
2007年京东集团于成立了内部物流部门。截至2021年,京东物流已连续亏损14年,但港股上市依旧受到市场的追捧。核心在于行业细分领域的深耕、完善的物流体系、一体化供应链解决能力和有保障的服务质量,能解决行业需求的企业总能获得市场回报。
(京东物流CEO余睿)
(1)链商流——京东系。
作为京东集团的控股公司,京东物流深度融入京东集团生态体系,聚焦服务于快速消费品、服装、家电家具、3C、汽车和生鲜等六大行业,积累了丰富的行业经验,有助于京东物流从一体化
角度
思考和发现供应链需求,进而不断优化。
这种基于行业和生态的供应链解决能力,使得京东集团、京东系客户、京东物流形成良性生态,互为成就。2021年上半年,来自一体化供应链客户收入同比增长29.6%至人民币336亿元。
(2)链货主——服务能力。
截至2021年上半年,来源于其他客户的收入同比增长164.8%,达到人民币149亿元。细分领域的深耕、高技术结构的供应链技术和完善的物流网络为京东物流构筑起较高的竞争壁垒。
客户不仅可以获得单一需求的物流服务,还能获得基于供应链的解决方案,实现了全链条数字化端到端的全面覆盖。截至2021年6月30日,外部一体化供应链客户数量达到59,067名,同比增长58.7%。
(3)链地产——基础设施投入。
2021年9月3日,中国物流资产与京东智能产发发布联合公告称,京东同意收购中国物流资产9.16亿股股份。交易完成后,京东产发及其一致行动人将持有中国物流资产已发行股本约37.02%,将成为中国物流资产最大的股东。
中国物流资产控股有限公司成立于2000年,是中国本土最大的物流基础设施开发商及运营商之一,主要服务于生产、零售、电子商务及物流服务领域的客户。其实,早在2021年1月20日,有报道称,资产管理公司黑石(Blackstone)、
美团
、ESR、京东旗下京东物流,均参与竞购中国物流资产控股权。
京东电商、科技、物流园区设施都离不开土地地投入,自2017年后,京东就加快进军产业地产领域。物流规模化的发展更离不开物流基础设施建设,此次收购后,京东集团在物流基础设施的开发上获得更大主动权。
(4)链商户——深入本地生活。
以达达集团“零售+物流”模式,加速渗透本地生活新零售。2021年二季度,达达集团实现总营收14.7亿元人民币,可比口径下同比增长超过81%。在赋能线下门店的同时,不断拓展京东线上线下全链路的服务体系。
目前,达达集团已合作连锁商超百强中的80家,二季度京东到家与Apple、vivo、微软、华硕、戴尔、外星人等品牌达成合作,本地线下服务的深度和广度也提升了京东生态体系的获客能力和客户粘性。
2021年京东物流进入了第15年的亏损,截至上半年京东物流经调整后的Non-IFRS(非国际财务
报告
准则)净亏损15亿元。但2021年下半年京东物流依然在增加投入,包括增加运营人员数量、仓库面积、综合运输线路数量及其他物流基础设施。
随着投入的增加和行业经验的加深,京东物流的竞争壁垒越筑越高。与此同时,京东物流毛利率由2018年2.85%,增长至2019年的6.89%和2020年的8.58%。于京东集团以外的市场获客能力在不断提升。这样一家持续深耕一体化供应链解决方案和全数字化及端到端覆盖的物流服务企业未来可期!
(八)德邦“突”
“突”为“突围”之意,民营快递中,德邦或是压力较大的一员,快递市场强敌包围;快运阵营,强手围攻,德邦唯有突围。昔日“零担之王”入局快递,市场原本就价格战持久、竞争白热化;德邦的传统领域,异军突起的壹米滴答、安能物流等品牌更加精准开拓快运市场,快递难撼通达系,快运难挡新零担,德邦物流面临双向承压。
(德邦创始人崔维星)
(1)快运突围:控制成本、做好品质。
虽然,德邦在快运领域仍优势显著,但营收方面有顺丰一支独秀,货运量方面有安能物流突破千万,使得老牌零担企业显得位置尴尬。我国零担快运市场主体小散乱、货物非标准化,德邦作为早期进入者和运营模式的开创者,一度成为“零担之王”。
德邦对特定客户的依赖程度较低,然而,依赖程度较低的客户群体,忠诚度也偏低。可复制的模式和依赖度偏低的市场主体,也使后来者可以借力资本迅速崛起。面对行业巨头的步步紧逼,德邦物流需要做好成本控制,提高服务品质,以守住传统阵地。
(2)快递突围:与韵达抱团互补。
作为市场化运作的第三方物流供应商,德邦和电商有距离感。即使快递业务收入已经占到德邦营业收入的62%,但市场份额仍不足1%。2020年5月24日,韵达全资子公司作为战略投资者,认购德邦股份非公开发行的股票6.14亿元。
韵达股份持有德邦股份6.52%的股权比例,成为其第二大股东,“韵达+德邦”形成“快递+快运”的优势互补模式。不过,这种优势是否能真正互补,还有待市场的检验。
德邦融资情况
资料来源:企查查
(九)哪吒“闯”
双11前,哪吒速运通过接手速尔快递闯进快递市场。哪吒速运成立于2020年11月24日,其母公司表示将携旗下全资子公司哪吒速运、二郎科技共同打造以“快递、快运、社区配”为一体的互联网生态链,专注“三农”、乡村振兴及信息化的结合,拥有智慧社区、互联网及科技赋能菜场/商超三项主营业务。
(1)
闯快物流。
从行业格局来看,快递市场寡头竞争,快运市场新秀崛起,一个没有行业资历的品牌想在这样的市场上分一杯羹,显得尤为困难。从哪吒速运母公司的商业思路看,哪吒速运的商业价值首先是服务以二郎社区为核心的“云菜场、云商超”,进而挺进快物流市场。据此,哪吒速运的网络应包括“干线+冷链+仓储+落地配”。
哪吒速运母公司江苏国信华夏信息产业集团有限公司于2021年10月8日接手速尔快递。速尔快递市场定位“企业件+零担快递”,服务B2B市场,以“3-100KG”为核心重量段。与二郎社区的业务契合度较弱,能提供的最大价值是“干线+仓储”和快递牌照,而生鲜配送的核心是冷链。
(2)闯社区配。
二郎社区是江苏二郎科技有限公司旗下智慧零售品牌,根据企查查数据,江苏二郎科技有限公司成立于2021年3月11日,并在4月15日获得核准成立,由哪吒速运母公司江苏国信华夏控股,注册资本1006万元。
二郎科技将从社区电商做起,与传统社区电商团购差异化,聚焦国家地理标志保护产品和全国名特优新农产品,从田间地头源头农产品采购切入,与品牌持有方以代理或包销方式进行合作,依托哪吒速运自建物流体系进行推广。
据悉,二郎社区将产地、产品、买家、卖家通过在线商城、微信小程序、社区体验店等线上线下整合销售渠道进行融合,推广源产地商品,以可追溯的优质产品和持续可靠的服务站稳市场。
您的每个赞和在看,我都喜欢
【声明】内容源于网络
0
0
双壹咨询
双壹咨询专注快递、物流、供应链领域研究十一年!为行业提供高价值的研究咨询、定制培训、驻点指导以及投资服务。关注我们,以第三方视角洞悉当下、洞察未来!
内容
1556
粉丝
0
关注
在线咨询
双壹咨询
双壹咨询专注快递、物流、供应链领域研究十一年!为行业提供高价值的研究咨询、定制培训、驻点指导以及投资服务。关注我们,以第三方视角洞悉当下、洞察未来!
总阅读
54
粉丝
0
内容
1.6k
在线咨询
关注