
《一年阅读48本书》

我们将与企业家、行业专家、渴望成长的95后结伴同行,让我们每周日20:00-21:00不见不散。
每期读书会后,小链将根据分享人的观点编写成文章,如下。
前 言
一
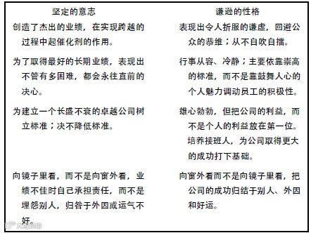
第五级经理人具有极端谦逊的性格和强烈的专业意志,即和平而执着谦逊而无畏,不自吹自擂。
——《从优秀到卓越》
乔布斯是天才型的,极具个人魅力,但书中认为能够领导卓越公司的人而应该是更内敛扎实的人。不是说不优秀,只是距离卓越有距离。
书中定义的卓越放在较长的时间去定义的,卓越公司往往是要经历至少两代领导人的情况下,还能保持飞速增长趋势的企业。
而乔布斯有点类似于第四级经理人,他们往往可以在一段有限时间里面将公司利益最大化,但是当经理人离去,企业会开始日益后继无力,因为很有可能这类企业建立在“一个天才与1000个助手”的基础上,正如同书中所举的杰克爱克德公司的例子。
二
第五级经理人行事从容、冷静,依靠崇高的标准而不靠鼓舞人心的个人魅力调动员工的积极性。
——《从优秀到卓越》
三
把公司的利益而不是个人的利益放在第一位,培养接班人,为更大的成功打下基础;11家实现跨越的公司中10家的CEO是从公司内部提拔的。
——《从优秀到卓越》
四
一切顺利的时候,第五级经理人把功劳归于别人、外因和好运。如果事情不顺利,他们会承担责任,不埋怨运气。
——《从优秀到卓越》
五
结束语
欢迎把文章分享给更多创业伙伴
想要参加读书会
欢迎添加@小链 共读好书
▼


