BIM技术对于建筑行业发展的重要性不言而喻,近年来,国家不断将BIM技术提升到国家战略层面。2015年,住建部发布《关于推进建筑信息模型应用的指导意见》,明确2020年末,建筑行业甲级勘察、设计单位以及特级、一级房屋建筑工程施工企业应实现BIM与企业管理系统和其他信息技术的一体化集成应用且新立项项目集成应用BIM的项目比率达到90%。2016年,《2016-2020年建筑业信息化发展纲要》中重点强调增强BIM技术、大数据、云计算、物联网等信息技术集成应用能力,建筑业数字化、网络化、智能化取得突破性进展。
云计算、大数据、物联网、人工智能等技术不断迅猛发展,建筑企业迎来了BIM+时代。国家政策不断利好,市场竞争越来越激烈,建筑企业如何融合BIM+前沿科技成为建筑企业转型升级的必要课题。
当前,国内建设行业的大发展的时代已经过去了,集约型管理和经营成了决定项目成功的重要手段。建筑业企业普遍面临着下面的问题:

面对着国内建筑业管理粗放、产业集中度提升缓慢、经济和社会效益普遍偏低的难题,以及结构调整和转型发展的市场需求,为BIM技术发展带来契机。建筑业是最需要信息化的行业,也是最缺少大数据的行业。BIM技术强调的建筑行业全生命周期的创建、使用、修改、更新、流转、共享,对于精细化建造、大数据协同融合创新十分有利,已经成为建筑行业发展变革的大势。
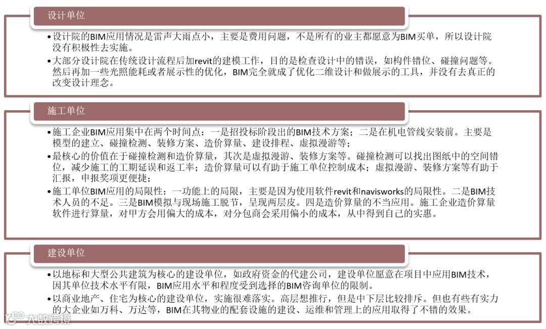
从理论上说,BIM模型提供了贯穿项目始终的数据库,实现了工程项目全生命周期数据的集成与整合,对于提升工程质量、降低造价、控制设计变更、减少返工有重要作用,并能大大降低招标与合同执行的风险。从十年来国内建筑行业的BIM实际应用效果来看,并没有完全达到人们的预期,以下从项目各参与方的角度进行分析:

随着数字经济的浪潮袭来,信息技术更新迭代,建筑行业BIM技术和大数据、云计算、物联网、移动互联网、VR等技术的创新应用,为建筑工程管理带来更大的作用和价值。

BIM的本质和精髓就是建设的信息化过程,有赖于大数据的支撑。有公开资料显示,平均每个建筑生命周期大约产生10T级别的大数据。
BIM模型是项目工程数据和业务数据的大数据承载平台。BIM是多维度结构化数据库,项目管理相关数据放在BIM的关联数据库中,借助BIM的结构化能力,不但使各种业务数据和工程数据紧密关联,从而具备更强的计算分析能力。利用BIM的可视化能力,所有3D、4D可视化报表数据随时即得,符合使用者的使用习惯,也能提升协同效率。
BIM与云的资源整合能力。云计算的最基本优势就是资源(CPU、内存、存储空间等)整合能力。而BIM 对计算机运算能力带来巨大的挑战,不管是能耗,还是结构分析,针对一些信息的处理和分析都需要利用云计算强大的计算能力。云计算的出现降低了BIM技术应用的基础硬件投入,用户不再需要关注计算机的硬件配置,而是利用云端的强大计算能力和数据处理能力,只需要支付低廉的费用,不过使用的过程中需要解决数据安全问题。
BIM设计协同工作模式与IT 云框架。设计协同工作模式,简单地说就是将设计文件放在公共的平台上、执行共同的设计标准进行协同设计,这种工作方式得以实现一是靠标准约定,二是要有公共平台——IT 网络和公共服务器或数据中心。
云计算能够帮助我们克服异地限制,实现真正意义上的实时协同和数据共享。所以,IT云框架,对设计协同工作模式有着巨大的现实作用。
BIM 建筑模型本身是协作模型,设计、施工到运营所包含的各阶段、各专业信息都可以集成在模型上面,在设计过程各专业需要协同设计,也就是项目组所有人员同时搭建这个模型,理想的状态当然是实时的、不受地点限制的协同工作。
以移动技术来获取数据。随着互联网和移动智能终端的普及,人们可以在任何地点和任何时间来获取信息,在建筑设计领域,设计人员可以通过移动终端,借助于云平台,在工作现场进行设计。
BIM与物联网集成应用,实质上是建筑全过程信息的集成与融合。BIM技术发挥上层信息集成、交互、展示和管理的作用,而物联网技术则承担底层信息感知、采集、传递、监控的功能。二者集成应用可以实现建筑全过程“信息流闭环”,实现虚拟信息化管理与实体环境硬件之间的有机融合。目前BIM在设计阶段应用较多,并开始向建造和运维阶段应用延伸。物联网应用目前主要集中在建造和运维阶段,二者的集成应用将会产生极大的价值。
建设阶段,二者集成应用可提高施工现场安全管理能力,保证施工进度,有效控制成本,提高质量管理水平。例如通过物联网技术应用,高空作业人员的安全帽、安全带、身份识别牌上安装的无线射频识别,可在BIM系统中实现精确定位,如果作业行为不符合相关规定,身份识别牌与BIM系统中相关定位会同时报警,管理人员可精准定位隐患位置,并采取有效措施避免安全事故发生。
运维阶段,通过设备远程监控、设备空间定位、内部空间设施的可视化、运营维护数据的积累与分析等,提高设备运行管理、能源管理、安全管理、租户管理水平和工作效率、节省人力。
BIM与虚拟现实技术集成应用,主要内容包括虚拟场景构建、施工进度模拟、复杂局部施工方案模拟、施工成本模拟、多维模型信息联合模拟以及交互式场景漫游。除了可提高模拟的真实性、提升工程质量之外,更重要的是支持项目成本管控。据不完全统计,一个工程项目大约有30%的施工过程需要返工、60%的劳动力资源被浪费、10%的材料被损失浪费。
BIM与VR的结合应用,在实际施工前即可确定施工方案的可行性及合理性,减少或避免设计中存在的大多数错误;可以分析出施工工序的合理性,生成采购计划和财务分析费用列表,高效地优化施工方案;提前发现设计和施工中的问题,对设计、预算、进度等属性及时更新,并保证获得数据信息的一致性和准确性。减少建筑行业中低效、浪费和返工现象,缩短项目计划和预算编制时间,提高计划和预算的准确性。
随着BIM应用逐步走向深入,各种新技术手段的成熟和推广,单纯应用BIM的项目越来越少,更多的是BIM技术和新技术的融合创新应用。展望未来, BIM+互联网、BIM+VR、BIM+云计算等成为新常态,智慧建筑触手可及,那么智慧城市的样子还会远么?
资料来源:
1、杨宝明:《BIM改变建筑业》
2、林治阳:《浅谈国内BIM发展与进阶的局限性》
作者:鲁班BIM总监特训班学员—粟卫权,来自广西苏中达科智能工程有限公司
转载请注明出处

欢迎加入[建造阶段BIM应用] 行业交流QQ群 58485066
为方便本群管理,加群请备注姓名单位
MORE | 相关阅读
MORE | 相关阅读


