
上海市住房和城乡建设管理委员会
关于本市保障性住房项目实施建筑信息模型技术应用的通知
各区县建设管理(建设交通)委、各区县住房保障房屋管理局、市政府相关管委会、各有关单位:
根据《关于在本市推进建筑信息模型技术应用指导意见的通知》(沪府办发[2014]58号)等文件要求,为进一步推进建筑信息模型(以下简称BIM)技术在本市保障性住房建设和运营管理中的应用,现将应用推进的有关事项通知如下:
一、推进目标
各区县建设、房屋等行政管理部门、市政府相关管委会应当加大BIM技术应用推广力度,2016年以市属大型居住社区中实施装配式建设的保障性住房项目为重点组织推广应用,2017年起应当在当年实施装配式建设的保障性住房项目中明确应用建筑信息模型(以下简称BIM)技术,鼓励不实施装配式建设的保障性住房项目建设单位应用BIM技术。
二、核算标准
本市明确应用BIM技术的保障性住房项目,实施中需增加的费用,根据应用阶段、内容和规模不同,按以下标准计入成本。该费用主要用于建设单位组织实施BIM技术应用的咨询服务和配套软硬件以及设计施工建模和分析模拟等增加的费用,并应当专款专用:
(一)实施设计、施工阶段(含构件加工)应用的,按照建筑面积15元/平方米计算;实施施工阶段(含构件加工)应用的,按照建筑面积10元/平方米计算。
(二)实施构件信息模型用于工厂预制生产的,按建筑面积增加5元/平方米。
(三)实施建设基于BIM的运营管理系统的,按建筑面积增加5元/平方米。
以上标准建筑面积小于10万平方米的项目按照10万平方米计算,建筑面积大于30万平方米的按照30万平方米计算。
三、管理方式
BIM技术应用应当采用由建设单位主导,各参与方协同应用的方式,发挥BIM技术的最大效益和价值。建设单位应当自行或者委托BIM技术咨询服务机构实施应用管理。
BIM技术咨询服务机构是指具有BIM技术应用管理能力的咨询机构、设计、施工或者监理(项目管理)等单位。鼓励工程项目管理和BIM技术应用互相融合,提高项目管理水平。
四、应用方案编制和应用实施要求
实施BIM技术应用的保障性住房项目,建设单位应当根据项目特点,选择设计和施工(含构件加工)阶段应用或者施工阶段(含构件加工)应用,编制BIM技术应用方案(以下简称应用方案),并按应用方案组织实施。应用方案编制和应用实施应当符合下列要求,具体内容在招标和合同中约定或其他方式明确:
(一)应用方案内容。
应用方案应当包括:BIM技术应用的阶段、实施组织方式、应用项、采用的应用和数据标准、文件命名规则,应用和协同软硬件选型、交付成果和要求、数据交换和管理方法等内容。
(二)应用项要求。
选定的应用阶段应当实施《上海市建筑信息模型技术应用指南(2015版)》(以下简称应用指南)对应阶段所列的全部基本应用项。鼓励企业深化《应用指南》的应用内容和增加其他应用项。
(三)模型深度和交付成果。
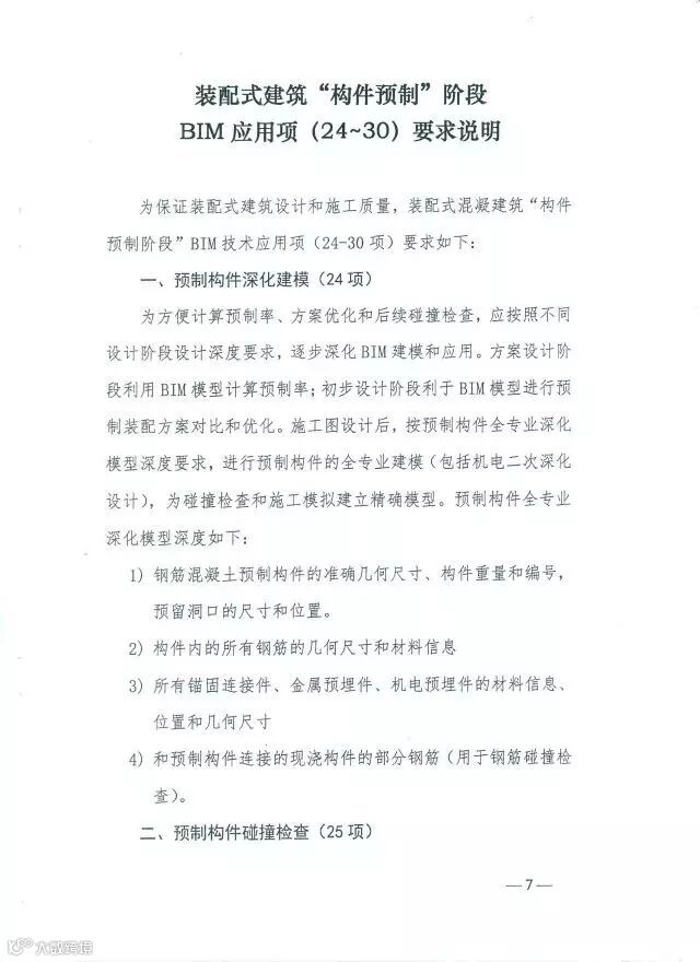
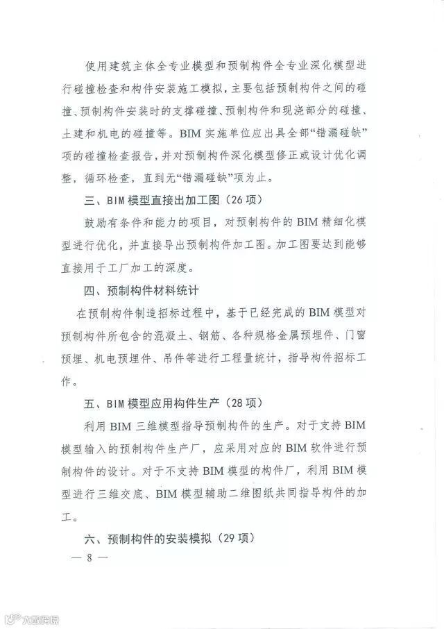
应用方案中的建筑模型深度标准或要求可参考《应用指南》或相关标准编制,内容应当具体和可操作,不宜提出超出应用需要的深度要求,避免过度建模和重复建模。建立设计、施工等各阶段的信息模型应当通过交换和共享机制实现跨阶段模型信息交换和传递。预制构件部分应当建立标准的预制构件模型库,采用建模软件完成建筑、结构(含钢筋实体模型)、机电预留预埋及加工、施工工艺预埋等模型信息集成和预拼装,加工制作图一般应从建模软件直接出图。
BIM技术应用交付成果除相应的建筑信息模型外,还应当包括模拟分析报告、碰撞检查报告、工程量清单等各类基于BIM技术应用形成的成果文件,以及从模型输出的二维图纸和三维视图。需要输出二维图纸,宜由软件直接生成或从模型中剖切直接形成,不宜直接在输出的二维图纸上修改使用,实现模型信息的唯一性和准确性。
五、招标和合同签订
建设单位委托咨询服务机构的招标和合同签订,应当参考《上海市建筑信息模型技术应用咨询服务招标示范文本(2015版)》和《上海市建筑信息模型技术应用咨询服务合同示范文本(2015版)》实施。建设单位在设计、施工和监理招标文件中应当明确设计、施工和监理单位应用BIM技术的管理和技术要求,保证设计、施工等单位BIM应用落实。
六、人员要求
参与BIM技术应用的企业应当配备具有应用经验的人员或通过相关专项培训的专业人员。建设单位在工程招标和合同签订中应当明确人员的具体要求。
七、承包模式
鼓励采用BIM技术的保障性住房项目优先采用工程总承包或设计施工一体化模式实施。
八、费用结算管理
建设单位结算BIM技术应用费用时,应当提交《项目BIM技术应用总结报告》。《项目BIM技术应用总结报告》应该包括应用情况、竣工模型等交付成果、应用费用明细和收益分析。市住房和城乡建设管理部门组织专家对应用项目验收,验收意见作为结算费用依据。如发现建设单位通过虚假手段骗取BIM技术相关费用的,一经查实,将对相关企业进行通报批评,失信行为记入市公共信用信息平台和建设工程企业信用信息平台对外公布,所得费用全部追回。
特此通知。
上海市住房和城乡建设管理委员会
二○一六年四月五日
为贯彻《关于本市保障性住房项目实施建筑信息模型技术应用的通知》(沪建建管〔2016〕250号),结合上海保障房项目和BIM技术应用的实际,住建委进一步出台了1124号文,使实施要点有了更明确的实操性。

一、适用范围
本实施要点适用于上海市各类保障性住房项目。
二、实施单位
保障性住房项目BIM技术应用应由建设单位组织或委托BIM咨询顾问单位组织实施,承担单位应当有BIM技术应用组织实施经验。参与项目的设计、施工、监理、预制构件厂商等企业按照要求共同参与BIM技术应用。
三、应用阶段的选择和补贴费用标准
应用阶段细分为设计、施工准备、构件预制、施工实施和运维等5个子阶段。建设单位根据项目实际,可选择不同的子阶段组合开展项目应用。子阶段选择按照以下规则执行:
(一)鼓励选择5个子阶段全生命期应用;
(二)设计阶段不能单独应用,应当选择与施工准备或与施工准备、施工实施阶段一起应用;
(三)采用装配式建筑的,构件预制为必选阶段;
(四)运维阶段为可选项。
保障性住房项目BIM应用补贴费用申请主体为建设单位,补贴标准按照子阶段细分如下:

四、BIM应用项选择
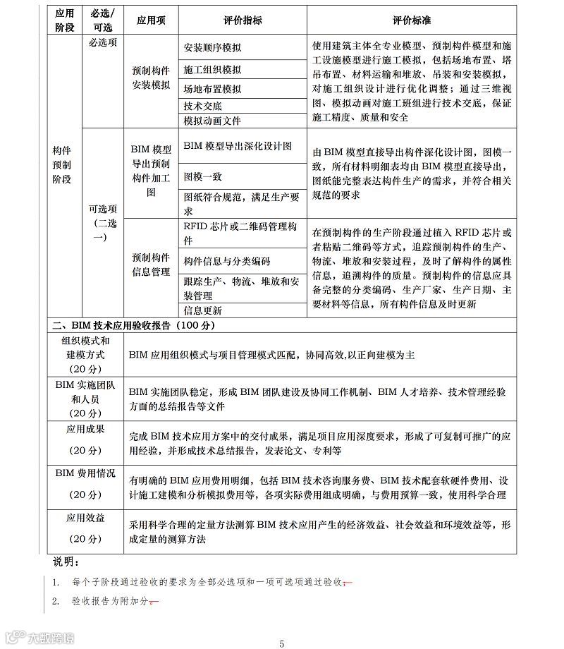
根据《上海市建筑信息模型应用指南(2015版)》(以下简称“BIM应用指南”)以及保障性住房和装配式混凝土建筑的实际,BIM应用细分为5个子阶段30个应用项,应用项分必选和可选项,完成全部必选项和一项可选项为每个阶段完成的标志,具体见《上海市保障性住房项目BIM技术应用项汇总表》。
鼓励企业完成可选项的应用以及30项以外的其他应用。
五、实施步骤和验收方法
实施BIM技术应用的保障性住房房项目,建设单位在实施前应当根据项目建设管理要求和本实施要点的规定,制定BIM技术应用方案。建设单位可自行组织或委托上海市建筑信息模型技术应用推广中心(以下简称BIM推广中心)等机构组织专家对BIM应用方案进行评审。建设单位应当根据项目分类和BIM应用方案报市、区住宅发展中心备案,并按照备案方案实施。
BIM技术各阶段应用过程中,建设单位应当加强组织实施,自行或委托专业顾问单位进行中间成果审核;全部应用完成后,建设单位组织BIM实施单位进行验收,并编制《项目BIM技术验收报告》,重点审核应用成果内容、深度和效益是否符合合同和BIM应用方案的要求。建设单位组织验收完成后,可向BIM推广中心申请组织专家验收。
申请验收应提交以下资料:
(一)《项目BIM技术应用方案》;
(二)《项目BIM技术应用验收报告》;
(三)应用过程成果报告及BIM模型(现场演示检查);
(四)基于BIM的运维平台(如有运维阶段应用)。
BIM推广中心根据要求组织专家进行验收,达到应用要求的,出具《上海市保障性住房项目BIM技术应用验收合格意见书》(以下简称《意见书》)。
验收合格后,建设单位可凭《意见书》在项目回购中计入工程成本。
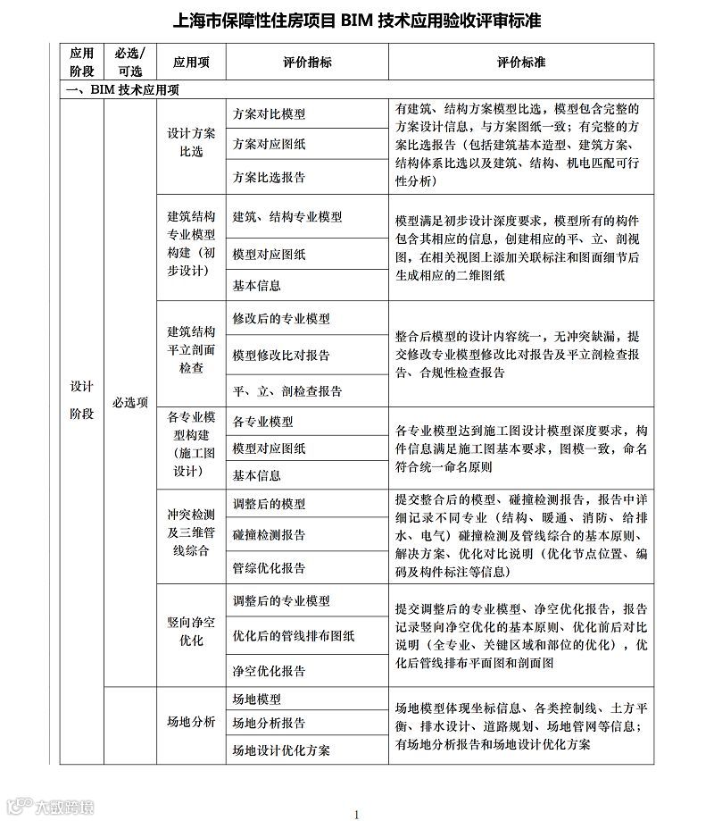
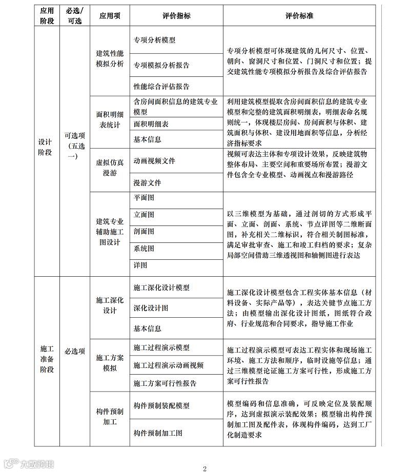
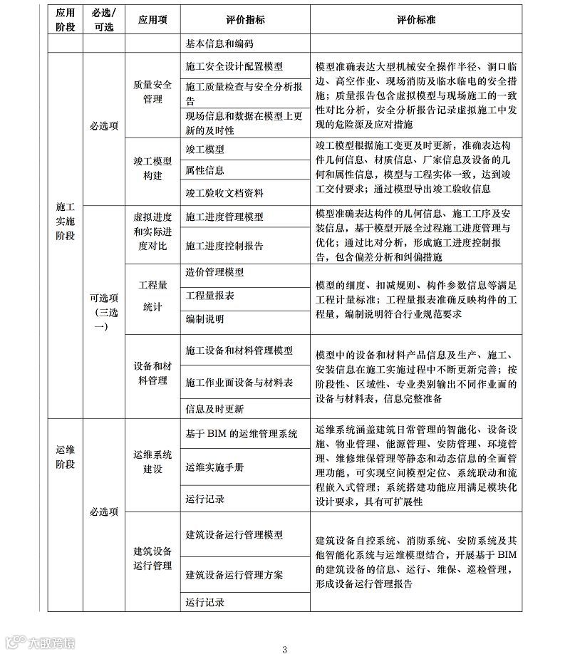
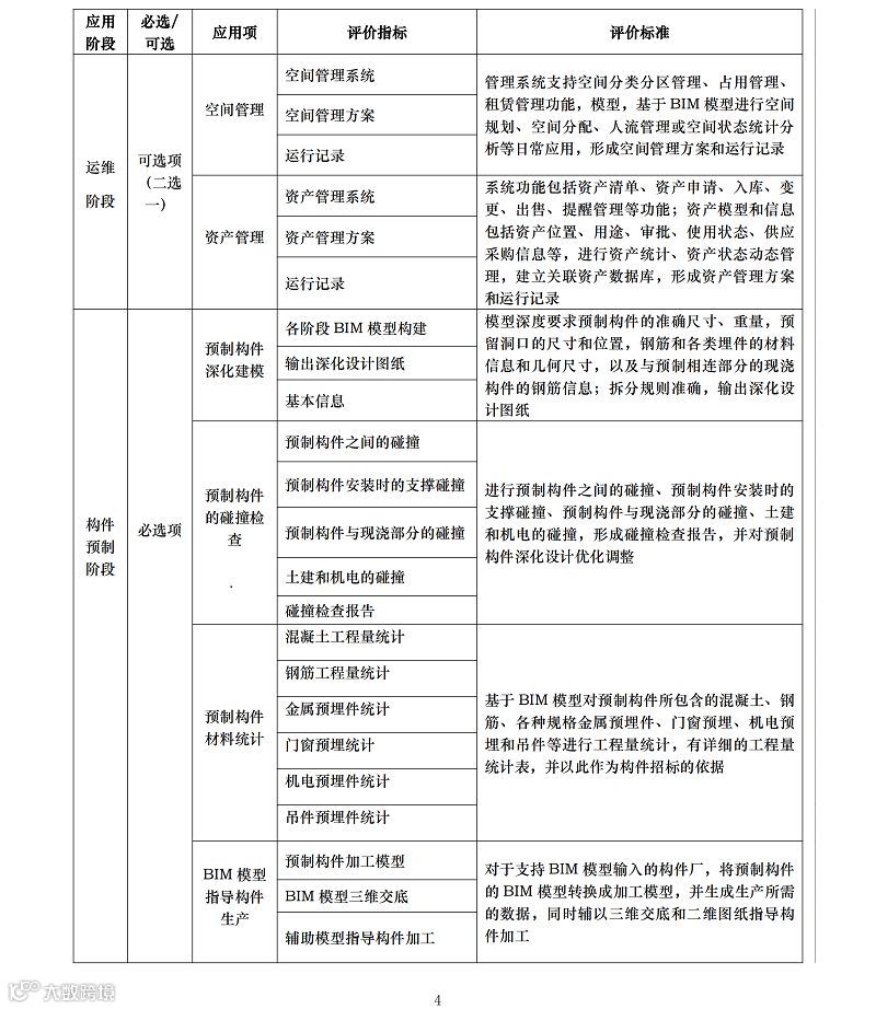
附件一、上海市保障性住房项目BIM技术应用项汇总表

附件二、装配式建筑“构件预制”阶段BIM应用项(24~30)要求说明

关于发布《上海市保障性住房项目BIM技术应用验收评审标准》的通知
各区建设管理(建设交通)委、住房保障房屋管理局、各相关管委会、各有关单位:
根据《关于本市保障性住房项目实施建筑信息模型技术应用的通知》(沪建建管〔2016〕250号)及《关于印发<本市保障性住房项目应用建筑信息模型技术实施要点>的通知》(沪建建管〔2016〕1124号)要求,本市应用BIM技术的保障性住房项目,建设单位在组织验收完成后,可向市BIM推广中心申请组织专家验收。为统一专家验收评审标准,我委组织编制了《上海市保障性住房项目BIM技术应用验收评审标准》,现予以发布,请遵照执行。
附件:《上海市保障性住房项目BIM技术应用验收评审标准》
上海市住房和城乡建设管理委员会
2018年5月24日
附件:《上海市保障性住房项目BIM技术应用验收评审标准》





-END-
来源:上海市住建委、EaBIM
本文系转载,文章内容仅代表作者观点,版权归原作者所有,如有侵权,请联系删除,我们会在第一时间处理。
责编:鲁班软件市场部
欢迎加入[建造阶段BIM应用] 行业交流QQ群 58485066
为方便本群管理,加群请备注姓名单位
MORE | 相关阅读
MORE | 相关阅读


