
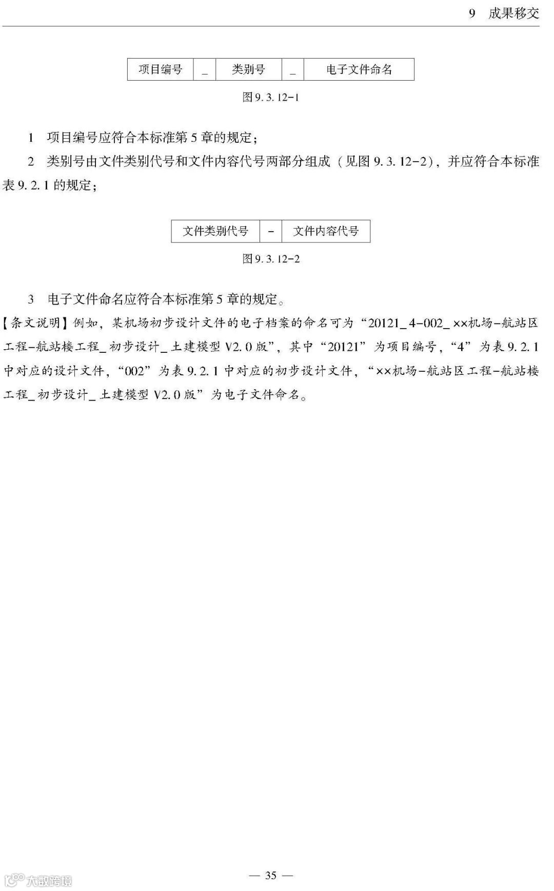
中国民用航空局
关于发布《民用运输机场建筑信息模型应用统一标准》的公告
MH/T5042-2020
现发布《民用运输机场建筑信息模型应用统一标准》(MH/T5042-2020),自2020年3月1日起施行。
本标准由中国民用航空局机场司负责管理和解释,由中国民航出版社出版发行。
中国民用航空局
2020年2月3日






















































来源:中国民用航空局
转载自:共享BIM
欢迎加入[建造阶段BIM应用] 行业交流QQ群 276740618
为方便本群管理,加群请备注姓名单位
MORE | 相关阅读
MORE | 相关阅读


