
通知全文如下:
左右滑动查看更多
竞赛擂台
比赛分为两个赛道:
A赛道:智能建造与管理科技创新竞赛开发类
B赛道:智能建造与管理应用创新竞赛BIM应用类
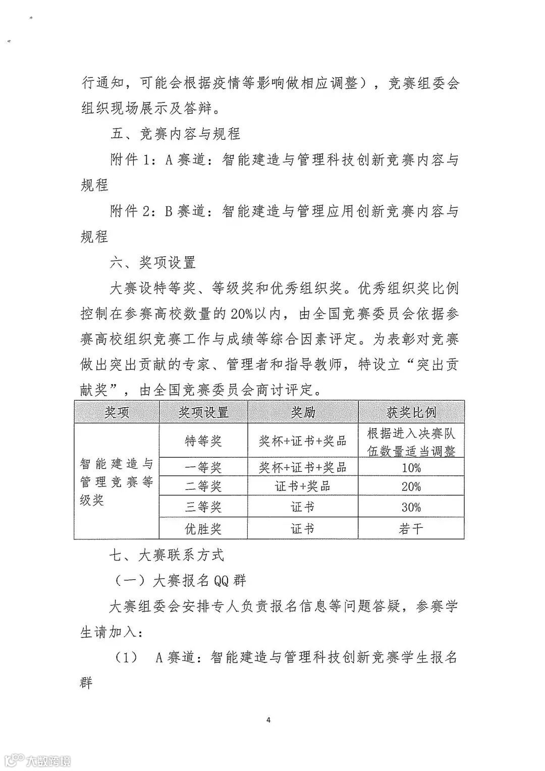
欢迎老师加入鲁班院校BIM技术师资交流群:173107004;
A赛道参赛学生加入鲁班BIM毕业设计B5(创新模块)模块群:963191592;
B赛道参赛学生加入鲁班BIM毕业设计学生群(BIM应用模块):884148892,近期会组织在线说明会。
A赛道
B赛道
培训视频
鲁班大师(土建)实例教学:
http://www.lubanu.com/front/couinfo/280.json;
鲁班场布教学实例:
http://www.lubanu.com/front/couinfo/687.json;
鲁班工场教学实例:
http://www.lubanu.com/front/couinfo/651.json。
鲁班系列赛项培训
A赛道基于“BIM+GIS+IOT+AI”数字城市底板开展智慧基建、智慧交通、智慧水务、智慧防灾、智慧楼宇等方向的智能建造和管理创新;
B赛道基于数字化工具应用的熟练程度并能解决建造过程中常见的问题进行实操技能培训。
比赛期间,鲁班软件免费为参赛师生提供“鲁班大师(土建)、鲁班场布、鲁班工场、鲁班开发者平台”软件授权及线上学习资源进行练习。欢迎参赛师生加入鲁班软件竞赛答疑群(A赛道-B5创新模块群:963191592;B赛道-BIM应用模块:884148892,获取相关资源及后续培训信息。
BIM合作咨询:400-921-8880 15026656977
欢迎加入[建造阶段BIM应用] 行业交流QQ群 276740618
为方便本群管理,加群请备注姓名单位
MORE | 相关阅读
MORE | 相关阅读


