搜索
首页
大数快讯
大数活动
服务超市
文章专题
出海平台
流量密码
出海蓝图
产业赛道
物流仓储
跨境支付
选品策略
实操手册
报告
跨企查
百科
导航
知识体系
工具箱
更多
找货源
跨境招聘
DeepSeek
首页
>
2022年跨境食材行业分析报告
>
0
0
2022年跨境食材行业分析报告
启橙冷链中心
2022-12-02
2
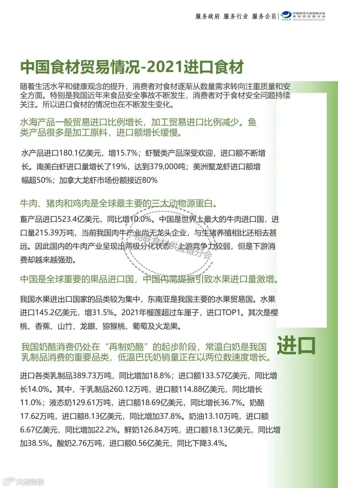
文中图片来源于中物联食材供应链分会。
【声明】内容源于网络
0
0
启橙冷链中心
提供高标准冷链设施全面解决方案。选址定位、规划设计、投资建设、招商运营、资产管理等全方位的专业服务。
内容
32
粉丝
0
关注
在线咨询
启橙冷链中心
提供高标准冷链设施全面解决方案。选址定位、规划设计、投资建设、招商运营、资产管理等全方位的专业服务。
总阅读
13
粉丝
0
内容
32
在线咨询
关注