全部正文如下
市道路运输事业发展服务中心、各区交通运输主管部门、各有关单位:
2019年12月25日,市道路运输局印发《关于开展天津市网络平台道路货物运输经营管理工作的通知》(津道运发〔2019〕143号,以下简称《通知》)。我局在进行线上服务能力认定过程中发现,部分网络货运申请者存在着对交通运输部文件要求研读不深、平台服务功能开发不合规等问题,申请者平台难以满足交通运输部《网络平台道路货物运输经营服务指南》(详见附件1,以下简称《指南》)的功能和服务流程要求。为进一步营造良好开放的营商环境,提高申请者线上服务能力认定的工作效率,引导企业合法合规经营,现对《通知》所述申请者线上服务能力的认定流程进行优化,采用申请者提交网络货运平台和实际承运人APP信息内容和服务功能说明书,区级交通运输管理部门初审申请者平台功能的方式,提高申请者线上服务能力的认定效率。具体要求如下:
一、 网络货运申请者提交网络货运平台和实际承运人APP 信息内容和服务功能说明书
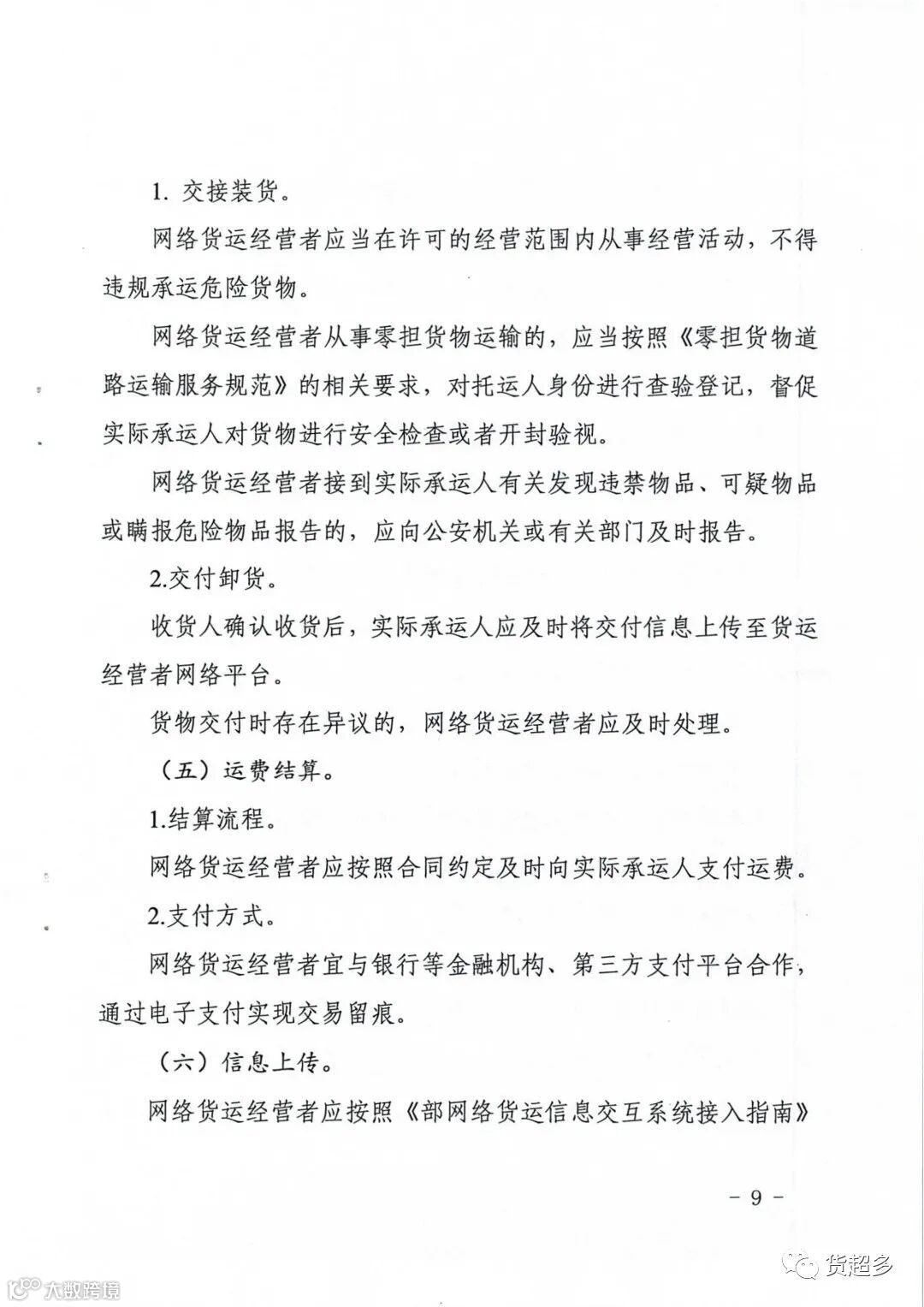
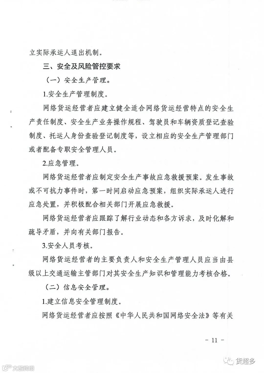
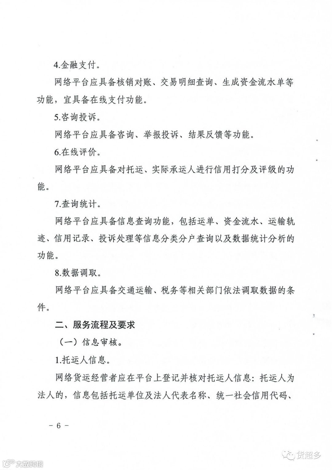
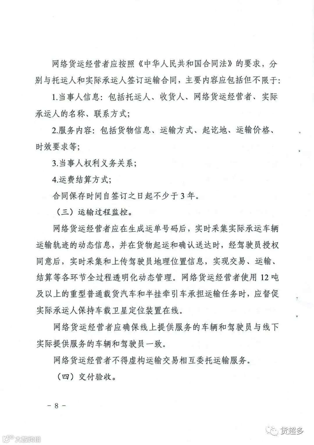
网络货运申请者在天津市网络货运经营运行监测平台联调成功后,需撰写《网络货运平台和实际承运人APP信息内容和服务功能说明书》(以下简称《说明书》),电子版提交至区级交通运输管理部门。《说明书》需包含三方面内容,一是网络货运平台简介,包括注册数量、开发时间、取得资质等;二是网络货运平台(电脑端)的信息内容和服务功能说明,对照《指南》中 “一、网络平台服务功能”的“功能要求”和“二、服务流程及要求” 两部分逐项逐条文字说明,附带清晰截屏;三是实际承运人APP 的信息内容和服务功能说明,写法要求同上。
二、 区级交通运输管理部门初审网络货运的申请者线上服务能力
区级交通运输管理部门根据申请者提交的《说明书》,组织企业进行线上服务能力初审,逐项填写《网络货运申请者线上服务能力初审表》(详见附件2,以下简称《初审表》),加盖区级交通运输管理部门公章。《初审表》扫描件和《说明书》电子版发送至邮箱tjwlhy@yeah.neto市道路运输局将参照各区提交的申请者《说明书》和《初审表》,组织企业进行线上服务能力认定。
三、工作要求
各区级交通运输管理部门要督促网络货运申请者认真学习交通运输部和我市有关文件要求,高质量编制《说明书》,切实优化完善网络货运平台功能,提高认定效率和成功率。各区级交通运输管理部门要提高自身业务能力,高标准、严要求,能力初审中要深入核实申请者各项资料是否齐全、信息是否真实、流程是否合理、功能是否完备,严格督促申请者平台功能整改。鼓励各区、各企业与咨询、研究机构合作,采取多种方式共同审查、服务企业,提升企业的线上服务能力。
自本通知发布之日起,未出具线上服务能力认定证明的申请者和新增申请者,均按照本通知执行。
附件:1.网络平台道路货物运输经营服务指南
2. 网络货运申请者线上服务能力初审表
2020年3月13日
(联系人:王珏、张龙,联系电话:23549029)
(此件主动公开)
成都好伙伴网络科技,旗下货超多平台,于2017年国内首家推出无车承运人专项服务,提供国内最专业、最完整的申报服务。目前服务了210多家企业成为无车承运人试点单位。
2019年9月27日国家交通运输部已正式发布网络货运平台规范文件,包含增值电信业务经营许可证和三级等保成为平台运营所必备条件,各企业老板需要提前进行申请及准备了。
好伙伴,针对无车承运人升级到网络货运,提供以下服务:
(1)业内最完善的平台,12种业务模式;
(2)业内最细致的资质申报服务;
(3)42个税务洼地,免费协助企业落户;
(4)业内最强大的推广支撑,节约成本;
(5)企业形象宣传片拍摄,原创视频;
(6)专注物流16年,售后服务体系支撑。
往期精彩回顾
✪【湖南长沙】网络货运线上认定流程!附详细材料清单
✪【贵州铜仁】支持网络货运发展的通知!附奖励政策说明
✪【黑龙江】网络货运征求意见稿!附涉税说明及申请表
✪【云南】网络货运最新通知!附详细附件申请表
✪【湖南】长沙关于网络货运财税政策!附详细实施办法
✪【全国】各省市疫情期最全补贴政策汇总!附政策链接
✪【广东】发布正式网络货运的要求!附详细实施细则
✪【安徽】转网络货运的要求!明确需强化税务管理
✪【四川】转网络货运的要求!附承诺书范本及接入指南
✪【海南】网络货运的新要求!附详细申报清单及流程
✪【贵州】网络货运的通知!—必备18项材料公布
✪【江苏】网络货运最新要求!重点培育3家品牌企业
✪【辽宁】网络货运《暂行办法》明确准入条件和流程
✪【浙江】网络货运公开征求意见!附申请材料清单
✪【山西】转发交通部网络货运的要求!4项认定条件
✪【重庆】开展网络货运工作的通知!公布9项必备申请材料
✪【天津】网络平台货运的通知!6项准入资质条件
✪【湖北】发布网络货运最新要求!平台8项功能要求
✪【新疆】22条网络平台道路货运实施细则的通知!
✪【山东】网络货运最新要求!每月20日前递交申请材料!
✪【河南】网络货运最新要求-18页实施细则!
✪【甘肃】转发网络货运暂行办法!按规定抵扣进项税额
✪【广西】贯彻落实网络平台货运的工作通知!
✪【湖南】发布关于网络平台道路货运的通知要求!
✪【交通部】重磅发布网络平台道路货运的落地政策!
✪【交通部】发布《网络平台道路货物运输经营管理暂行办法》!
✪【税务局】“无车承运”单位怎么交增值税?
✪【交通部】《推进综合交通运输大数据发展行动纲要(2020—2025年)》的通知!
✪【交通部】发布《危险货物道路运输安全管理办法》!
END
>>网络货运(资质申报)
详细
>> 网络货运平台+物流商城+app
详细
>> 电信增值业务经营许可证
详细
>> 网站ICP工信部备案
详细
>> 三级等保
详细
>> TMS运输管理软件
详细
>> WMS仓储管理
详细
>> 物流园区一体化管理
详细
>> 企业宣传片(独家)
详细
>> 微信公众号+小程序
详细
>> 物流企业官网
详细
>> 企业VI视觉系统
详细
>> 网站seo排名(省广告费)
详细
点个“在看”再走呗

