点击蓝字 / 关注我们
国家政策
一、营商环境
1.国务院:《关于进一步优化外商投资环境加大吸引外商投资力度的意见》
2.财政部等3部门:《关于调整海南自由贸易港交通工具及游艇“零关税” 政策的通知》
二、商贸物流
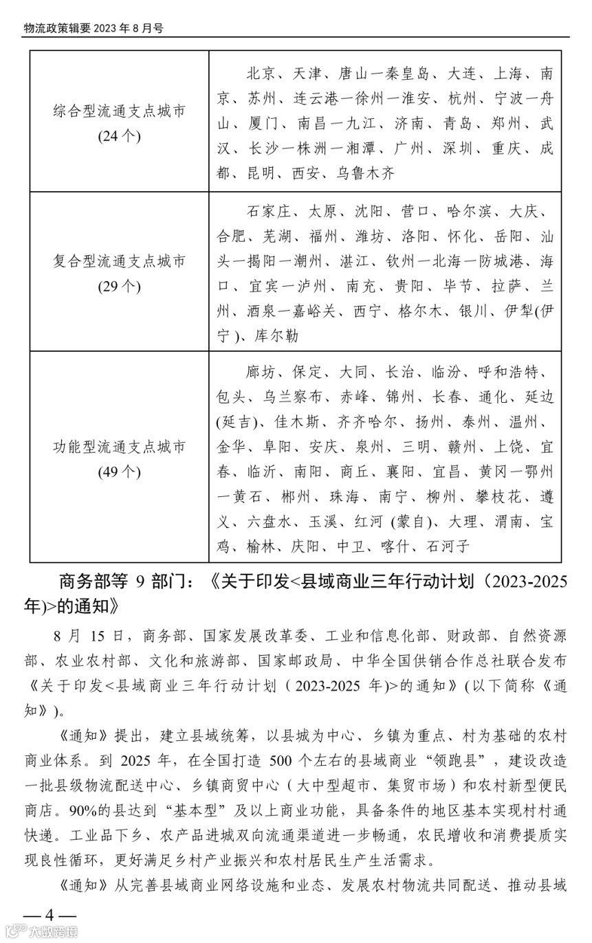
1.国家发展改革委等5部门:《关于布局建设现代流通战略支点城市的通知》
2.商务部等9部门:《关于印发<县域商业三年行动计划(2023-2025年)>的通知》
三、农村物流
1.中央财办等9部门:《关于推动农村流通高质量发展的指导意见》
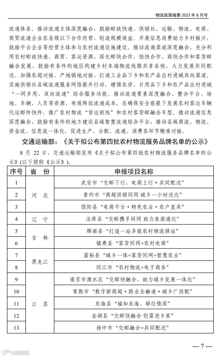
2.交通运输部:《关于拟公布第四批农村物流服务品牌名单的公示》
四、多式联运
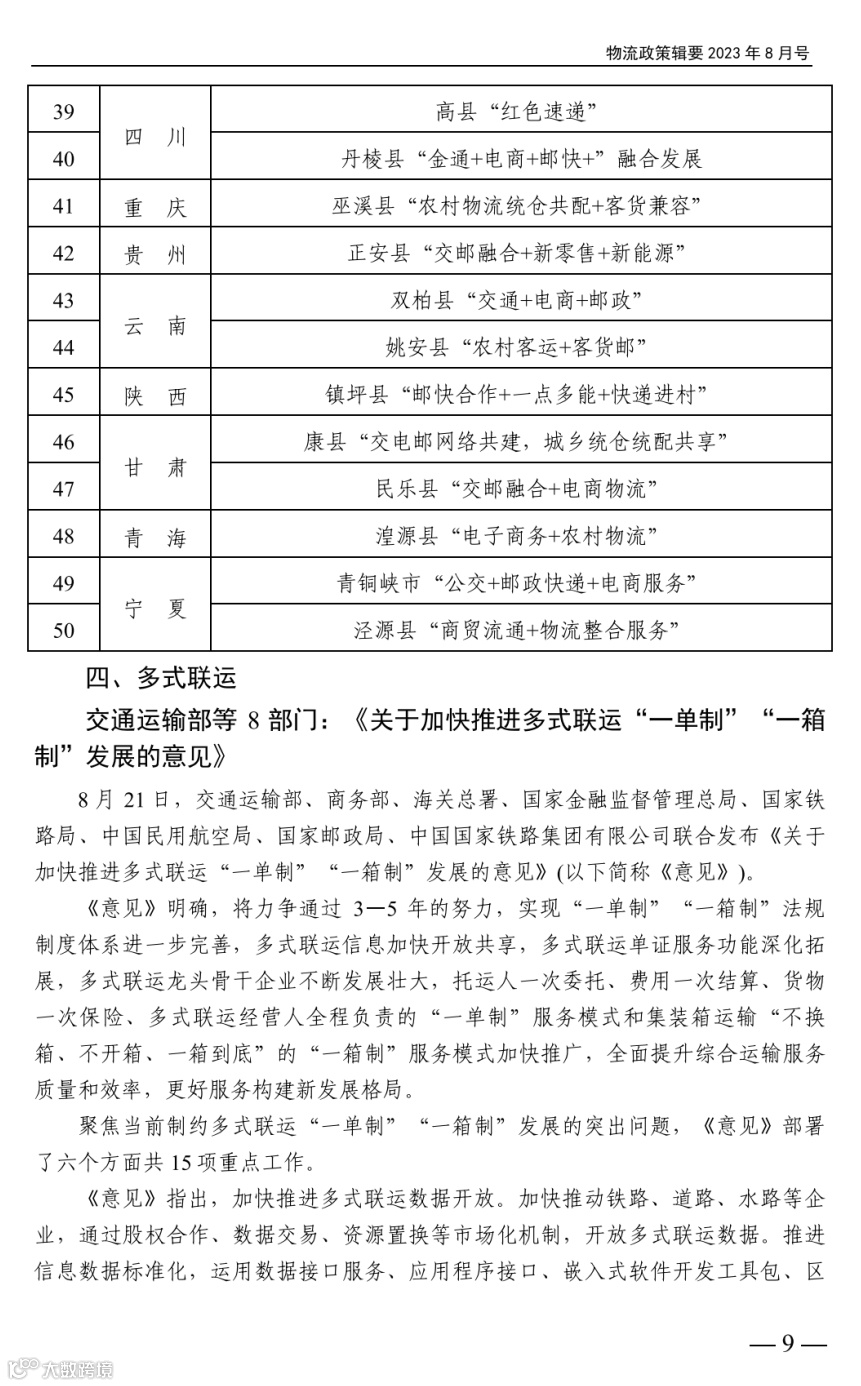
1.交通运输部等8部门:《关于加快推进多式联运“一单制”“一箱制”发展的意见》
五、绿色物流
1.国家发展改革委等10部门:《关于印发<绿色低碳先进技术示范工程实施方案>的通知》
2.国家标准委等6部门:《氢能产业标准体系建设指南 (2023版)》
地方政策
1.云南省农村工作领导小组办公室等6部门:《关于加快推进农村客货邮融合发展工作的实施意见》
2.福建省人民政府:《福建省治理公路货物运输车辆超限超载条例》
3.广西壮族自治区交通运输厅:《关于印发交通运输安全生产违法行为举报奖励办法(试行)》
4.安徽省交通运输厅:《安徽省2023年以来涉交通运输业主要财税金融优惠政策目录清单》(第二期)
5.河北省交通运输厅:《关于进一步加快道路运输电子证照应用的通知》
6.西藏自治区人民政府:《中国(拉萨)跨境电子商务综合试验区实施方案》
7.湖南省人民政府:《长株潭一体化发展三年行动计划(2023—2025年)》
8.广东省农业农村厅:《广东省2023年乡村建设及农村人居环境整治提升工作要点》
专题聚焦
“一带一路”物流与国际产业链供应链安全
附件:2023年8月份物流相关政策目录
— END —
精彩推荐:
我国冷链物流现状、挑战与发展建议!
郑重声明:
本公众号平台所发布的文章,除声明原创外,亦含有各大媒体、互联网平台推荐作品。如图文侵权,请告知,我们会第一时间删除!

