
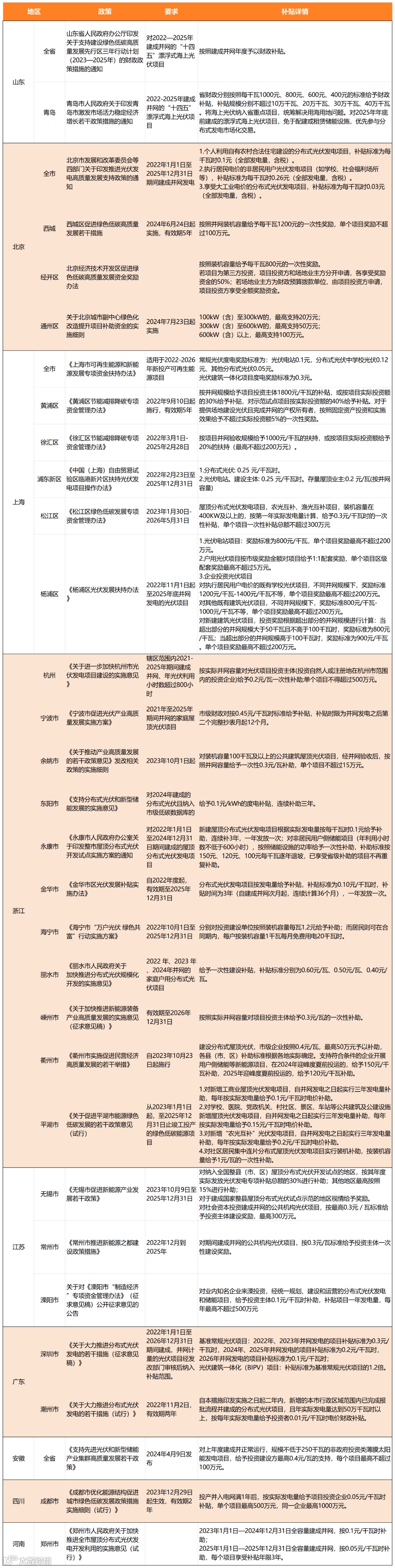
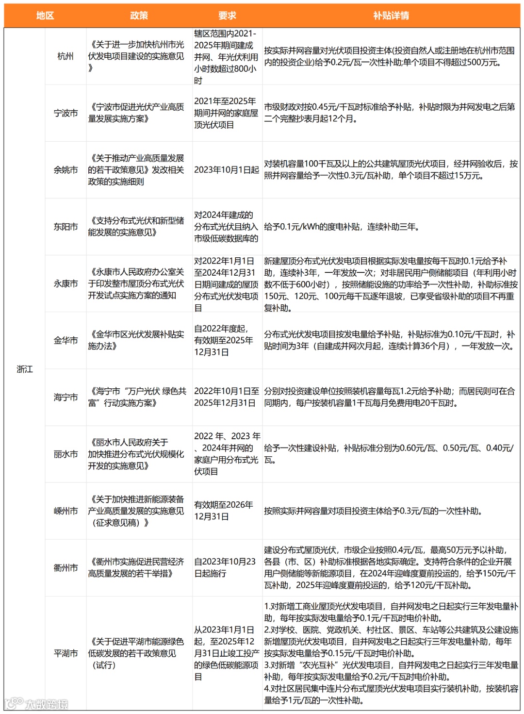
近年来,随着光伏装机量的大规模增长,光伏补贴已在逐步退坡。然而,目前全国仍有多地的光伏补贴政策还在实施中,这其中既包括此前发布尚未到期的政策,也包含了一些今年新发布的高补贴政策。
从政策发布的情况来看,一些地区是为了促进新型光伏形式的发展,例如海上光伏、“光伏+”等,一些地区如北京、上海等大型城市是为了推动本地能源转型的紧迫需求。
从补贴力度来看,各地分布式光伏补贴标准基本在0.1-0.3元/千瓦之间,补贴上限则从几万到几百万之间不等。
其中,补贴上限最高的地区是青岛市。对于2022-2025年建成并网的“十四五”漂浮式海上光伏项目,青岛市一项政策标准是按照每千瓦1000元的标准给予财政补贴,补贴规模不超过10万千瓦,根据测算,单个项目最高补贴力度或可达到1亿元。

根据公开信息整理,请以各地政府官网文件为准









注:图片非商业用途,存在侵权告知删除!石英交流群请加微信:13661095071!请备注公司、职位、姓名。
始于2017年的全国石英大会,创造并保持了国内单品种非金属矿物材料会议的最大规模纪录,极大地促进了产学研的交流和产业链上下游之间的融合协作。一年一度的石英盛会,已成为行业发展的风向标与晴雨表,新技术、新产品、新观点的闪耀,引领着行业潮流也壮大了石英产业的新质生产力,推进了全体石英人共享硅时代发展的红利。
在“双碳”战略和高质量发展目标下,以石英为基础材料的新能源光伏、半导体、绿色建材、化工新材料等行业景气度不减,但目前面临的问题和挑战也不小。高品位的石英资源锐减、优矿低用、智能化水平不高、产品结构不合理、过度内卷、市场萎缩等问题,以及相关行业进入下行周期,都令当下的石英人热切期盼着一个方向性的指引和对市场“新大陆”的探寻。
因此,全国石英大会“高效利用,高端突破”这个主题所蕴含的需求在今年显得尤为迫切。让每一块石英矿石都能找到它的市场定位,让每一粒砂都能满足国家需求,让每一微米粉体都能完全发挥它的性能……满载期待、不负众望,“2024(第八届)全国石英大会暨展览会”诚邀全国石英产业链精英于11月21-22日再聚江苏徐州,共赴交流盛宴,共襄发展大计。