
主办单位:
国家钢结构工程技术研究中心装配式标准化钢结构建筑研究院
中国金属材料流通协会装配式建筑分会
中国装配式建筑网
论坛总冠名单位:
山西宏厚装配式建筑科技发展有限公司
协办单位:
中国勘察设计协会建筑产业化分会
中国建设贸促会集成建筑委员会
俄罗斯中国商业企业联合会
苏州市装配式建筑产业协会
长三角新型建筑工业化产教联盟
上海装配式内装产业联盟
德申104A建筑装饰房地产委员会
承办单位:
中建科工集团有限公司
中建鼎成(北京)咨询顾问有限公司
绿洲新基建(北京)应用科技研究院
易直采招投标智慧供采平台
支持单位:山东省建设科技与产业化中心、精工绿筑科技集团有限公司、中国建筑标准设计研究院有限公司、中国建筑设计研究院有限公司、中建集成房屋有限公司、杭州铁木辛柯建筑结构设计事务所有限公司、比姆泰客信息科技(上海)有限公司、中建研科技股份有限公司、北京浩石集成房屋有限公司、万华节能集团、苏州阳地钢装配式建筑技术有限公司
支持媒体:《住宅产业》杂志、《建设科技》杂志
合作媒体:建筑工程鲁班联盟、钢结构设计、青年建筑、筑龙网、中国BIM网、今日头条、凤凰网、腾讯新闻、网易、搜狐、钢结构在线等
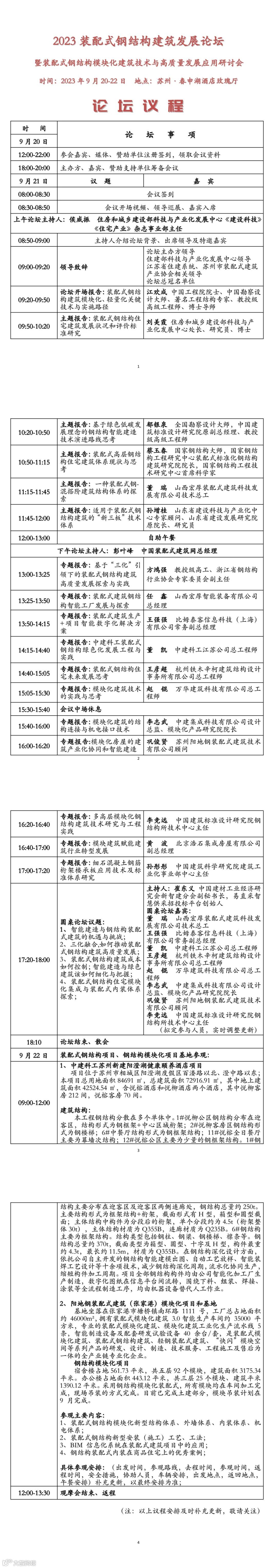
报到安排:2023年9月20日(周三12:00-22:00)
论坛时间:2023年9月21日(周四09:00-17:30)
论坛地点:苏州春申湖酒店
项目观摩:2023年9月22日(周五)
09:00-12:00 苏州装配式钢结构项目、模块化项目
近几年来,我国装配式建筑稳步推进,发展良好。根据《十四五建筑业发展规划的通知》等文件指示,推广和创新智能建造、绿色建造新模式,向工业化、、绿色化、智能化等方向迈进,推动钢结构装配式建筑高质量发展。
模块化建筑被誉为装配式建筑最顶层的技术形式,代表建筑工业化高度的标杆,为落实《国务院办公厅关于大力发展装配式建筑的指导意见》,2022年6月9日,住建部办公厅印发了《装配式钢结构模块建筑技术指南的通知》,大力推动装配式钢结构模块建筑的发展。今年以来多地发布有关智能建造与新型建筑工业化协同发展的指导意见,提出了新的发展目标和要求,重点推进,协同发展,巩固成果,继续深化,这也为行业带来了新的发展机遇,备受关注。
本次论坛是在前两届成功举办基础上的专题延伸,以“三化融合”引领下的智能建造新未来为主题,把握新发展机遇,加强工业化、数字化、绿色化建设,大力推广新技术、新产品的实施应用,通过行业发展报告、设计建造体系、绿色实施路径、节能减碳技术、降本增效方案、典型案例解析等方面,探讨智能建造与新型建筑工业化协同发展的新机遇、新理念,推动钢结构装配式建筑行业高质量发展,期待您的参与和加入!

江欢成
中国工程院院士、中国勘察设计大师、著名工程结构专家、教授级高级工程师、博士导师事
刘美霞
住房和城乡建设部科技与产业化发展中心 处长、研究员、博士
高真
住房和城乡建设部科技与产业化发展中心原处长 国家钢结构工程技术研究中心装配式标准化建筑研究院首席专家
郁银泉
全国工程勘察设计大师,中国建筑标准设计研究院有限公司首席科学家、总工程师。兼任中国钢结构协会副会长
蔡玉春
国家钢结构工程技术研究中心装配式标准化钢结构建筑研究院 院长
国务院特殊津贴专家
徐盛发
江苏省住建厅住宅与房地产业促进中心原主任、江苏省建筑产业现代化促进会副会长,正高级工程师、高级经济师
魏晓梅
万华节能集团副总裁
侯威振
住房和城乡建设部科技与产业化发展中心《建设科技》《住宅产业》杂志事业部主任
方鸿强
教授级高工 浙江省钢结构行业协会专家委员会副主任
董瑞
山西宏厚装配式建筑科技发展有限公司 技术总工
赵锟
万华建筑科技有限公司 总工程师
孙增桂
山东省建设科技与产业化中心专家顾问 山东省建设发展研究院原院长、山东省建设科技与产业化中心原主任,研究员
李志武
中建集成科技有限公司设计总监 模块化产品研究院院长
任鑫
山西宏厚智能装备有限公司 总经理
李竞远
中国建筑标准设计研究院钢结构所技术中心主任
王强强
比姆泰克信息科技(上海)有限公司常务副总经理
王彦超
杭州铁木辛柯建筑结构设计事务所有限公司总工程师 博士
邓友华
北京浩石集成房屋有限公司 北京钢结构协会副会长
巩俊贤
深圳世拓建筑科技科技有限公司董事长,苏州阳地钢顾问
蒋学东
苏州阳地钢装配式建筑技术有限公司总经理
崔东义
中国建材工业经济研究会新智建分会副秘书长 易直采智慧供采招投标平台创始人
陈龙
长三角新型建筑工业化产教联盟副秘书长
刘毅
中国金属材料流通协会装配式建筑分会秘书长
彭叶峰
中国装配式建筑网总经理 中建鼎成(北京)咨询顾问有限公司执行董事
(注:最新活动议程及演讲嘉宾持续更新)
1. 会议酒店:苏州春申湖酒店
2. 酒店地址:苏州市相城区黄埭镇春秋路28号
3. 会务费用:2,200元/人(含资料费、场租费、午餐等),交通住宿费自理。
4. 优惠政策:
(1)3人及以上团队报名可享优惠价2,000元/人;
(2)建筑类本专科院校学生;1200元/位。
5. 报名回报:
参会报名单位均可获赠装配式建筑系列丛书一册(三选一),如需多套丛书,可单独咨询购买,分别为:
《装配式钢结构建筑工程技术应用》,书号(ISBN:978-7-112-21998-8);
《装配式钢结构建筑技术研究及应用》,书号(ISBN:978-7-112-20656-8);
《大型复杂钢结构设计要点、事故分析及案例》,书号(ISBN:978-7-112-28641-0);
随着国家大力推广绿色建筑及装配式建筑,钢结构得到广泛的发展和应用,一批大型复杂钢结构项目越来越多,复杂钢结构项目的设计、建筑技术、工程应用成为重点和难点,丛书详细和重点介绍了装配式钢结构建筑技术及应用,在设计、EPC总包、项目案例以及智能制造等方面节选了国内顶尖专家的成果,透过内容精彩而详实的介绍和阐述,如何做好钢结构项目,少走弯路,提高效率,提供价值参考。
6. 住宿须知:
(1)入住时间:2023年9月20日-22日(20日会议报到)
(2)入住地点:苏州春申湖酒店(房间可自行预订,也可联系会务组预订,付费及开票事宜请到酒店后自行办理)
【温馨提醒】酒店房源有限,预订从速!需代订房间企业请与会务组确认房型及代缴房费和押金,会前三天可取消退费,临时取消则不予退费!
本次论坛设独家冠名(1家)、协办单位(2家)、联合承办(2家)、演讲单位(5家)、赞助商展位(20家)及其他会议物品及袋装宣传资料推广等多种形式的合作,具体参与方案和相关资料请致电组委会详询索取(详见论坛赞助参与方案),联系人:组委会,联系方式:010-65580277 dhzwh2022(微信)
1. 请长按并识别下方二维码进行自主报名:

2.请联系会务组相关人员进行人工报名
【论坛合作 参会参展】崔东义131 6194 9413
【会务咨询 会员报名】会务组 010-65580277
易直采智慧供采平台
平台2.0平台2.0系统致力于打造房地产和工程产业链多方使用的电子招投标智慧供采平台。平台服务多元化,为企业智慧赋能,使供采更透明、对接更高效、管理更智慧。为采购单位全面推行在线投标、开标、评标、询比价、合同签署等供应链的智慧供采环节,尤其在评标评审环节,打破常规的集中模式,采用线上评标、线上定标模式。以减少信用成本,缩短采购距离。
平台并依托战略合作伙伴庞大且稳定的采购需求、拥有众多一线品牌原厂供应商资源及提供高效便捷的金融支持,集直采招标、直采大厅、直采贸易、直采金融、直采信用一体化的供应链智慧供采平台。



