财政部发布《关于进一步加大政府采购支持中小企业力度的通知》,自2022年7月1日起执行。明确:
400万元以下的工程采购项目适宜由中小企业提供的,采购人应当专门面向中小企业采购。
超过400万元的工程采购项目中适宜由中小企业提供的,在坚持公开公正、公平竞争原则和统一质量标准的前提下,2022年下半年面向中小企业的预留份额由30%以上阶段性提高至40%以上。
财政部、工业和信息化部于2020年出台《政府采购促进中小企业发展管理办法》,2021年1月1日起施行。对适宜由中小企业提供的,预留采购份额专门面向中小企业采购:
一是小额采购项目(200万元以下的货物、服务采购项目,400万元以下的工程采购项目)原则上全部预留给中小企业。
二是对超过前述金额的采购项目,预留该部分采购项目预算总额的30%以上专门面向中小企业采购,其中,预留给小微企业的比例不低于60%。预留的采购份额在政府采购预算中单独列示,执行情况向社会公开。
编者注:按照《中小企业划型标准规定》建筑业中小企业划分标准为营业收入80000万元以下或资产总额80000万元以下的为中小微型企业。
其中:
1、营业收入6000万元及以上,且资产总额5000万元及以上的为中型企业;
2、营业收入300万元及以上,且资产总额300万元及以上的为小型企业;
3、营业收入300万元以下或资产总额300万元以下的为微型企业。
近期,北京和江苏发布2023年版《政府采购集中采购目录及标准》。以下内容为除港澳台外31个省最新采购政策大盘点!
17省市区(江苏、浙江、山东、广东、湖北、四川、河南、北京、安徽、陕西、上海、山西、天津、黑龙江、内蒙古、青海、海南)明确400万以下项目不用公开招标。
▲截至2022年5月
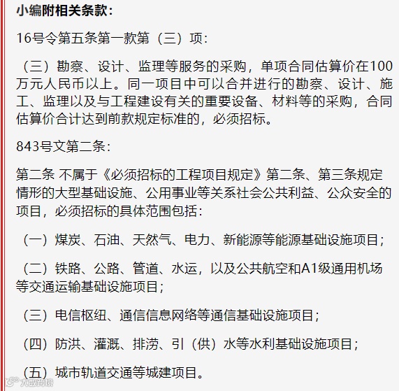
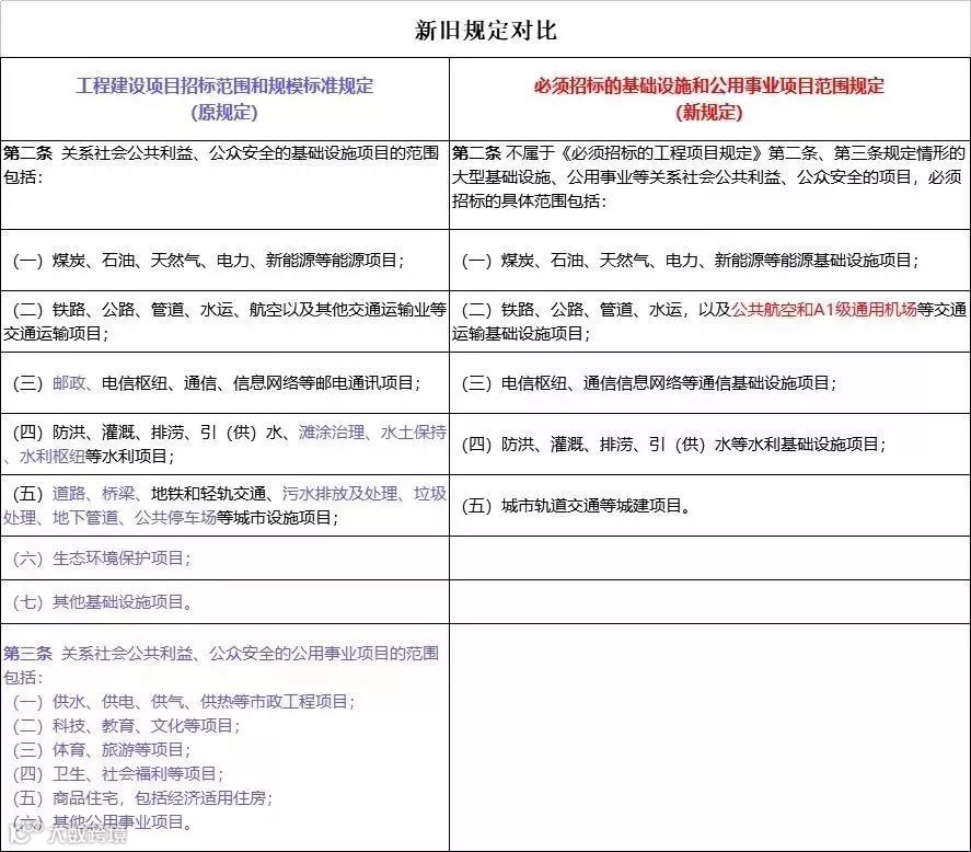
文末附《必须招标的工程项目规定》(国家发展改革委令第16号)全文及解读!
《中央预算单位政府集中采购目录及标准(2020年版)》
(一)分散采购限额标准
除集中采购机构采购项目和部门集中采购项目外,各部门自行采购单项或批量金额达到100万元以上的货物和服务的项目、120万元以上的工程项目应按《中华人民共和国政府采购法》和《中华人民共和国招标投标法》有关规定执行。
(二)公开招标数额标准
政府采购货物或服务项目,单项采购金额达到200万元以上的,必须采用公开招标方式。政府采购工程以及与工程建设有关的货物、服务公开招标数额标准按照国务院有关规定执行。
原文链接:
《北京市2023年版政府采购集中采购目录及标准(征求意见稿)》
1、分散采购限额标准
各预算单位采购集采目录外的货物、服务和工程单项或批量金额达到100万元以上(含100万元)的标准时,应执行《中华人民共和国政府采购法》和《中华人民共和国招标投标法》有关规定,实行分散采购。
2、公开招标限额标准
各预算单位采购单项或批量金额达到以下标准时,应执行《中华人民共和国政府采购法》和《中华人民共和国招标投标法》有关规定,采用公开招标的方式进行采购。
1.货物和服务类:400万元以上(含400万元);
2.工程类:按照国家招标投标有关规定执行。
原文链接:
http://www.beijing.gov.cn/hudong/yonghu/static/czj/zhengji/detail.html?id=632033b158cf2d72f4dcc414
《江苏省2023年政府集中采购目录及标准》
1、分散采购限额标准
集中采购目录以外,采购人采购单项或批量金额达到分散采购限额标准的项目,应当按照《中华人民共和国政府采购法》有关规定实行分散采购。全省分散采购限额标准为:
货物、服务类项目:省本级、南京市本级100万元;其他设区市本级、常熟市、张家港市、昆山市、太仓市50万元;其他县(市、区)30万元。
工程类项目:省本级100万元,设区市、县级60万元。
集中采购目录以外且分散采购限额标准以下的采购项目(包括政府购买服务项目),不执行政府采购法规定的方式和程序,由采购人按照相关预算支出管理规定和本单位内控制度自行组织实施。
2、公开招标数额标准
采购人采购货物、服务项目单项或批量采购金额在400万元以上的,应当采用公开招标方式;采购金额在400万元以下的,由采购人依法自行选择采购方式。采购金额在400万元以上、符合其他法定采购方式适用情形的,采购人可经财政部门批准后采用非公开招标方式采购。
政府采购工程项目公开招标数额标准按照国务院有关规定执行。
原文链接:
http://czt.jiangsu.gov.cn/art/2022/8/5/art_77309_10565494.html
《山西省2022-2023年集中采购目录及采购限额标准》
1、分散采购限额标准
省级以及设县(区)的市级货物、服务项目分散采购限额为50万元,县级货物、服务项目分散采购限额为30万元;省级、市级和县级工程项目分散采购限额标准为60万元。
2、公开招标数额标准
政府采购货物和服务类公开招标数额标准为400万元。采购单位采购货物、服务项目单项或批量采购预算金额达到400万元以上的,采用公开招标方式。达到公开招标数额标准、符合其他采购方式法定适用情形的,采购单位可依法经财政部门批准后变更为非公开招标采购方式采购。 政府采购工程公开招标数额标准按照国务院以及我省有关规定执行。
原文链接:
https://czj.sxxz.gov.cn/czzt/bmwj/202204/W020220429547976789915.pdf
《江西省政府集中采购目录及标准(2022年版)》
1、分散采购限额标准
省级预算单位的货物、服务项目分散采购限额标准为100万元,市县级预算单位的货物、服务项目分散采购限额标准为50万元;工程项目分散采购限额标准为60万元。
2、公开招标数额标准
政府采购货物或服务项目单项或批量采购金额达到200万元以上(含200万元)的,应当采用公开招标方式组织实施。政府采购工程以及与工程建设有关的货物、服务公开招标数额标准按照国务院有关规定执行。
原文链接:
http://jxf.jiangxi.gov.cn/art/2022/1/5/art_39234_3821220.html
关于调整广西政府采购项目公开招标数额和分散采购限额标准的通知
自2021年11月1日起执行
1、调整后的分散采购限额标准如下:
货物、服务类项目:自治区本级为100万元,设区市、县(市、区)级为50万元;
工程类项目:自治区本级为100万元,设区市、县(市、区)级维持原标准60万元不变。
2、调整后的公开招标数额标准如下:
政府采购货物、服务项目公开招标数额标准全区统一为300万元。政府采购货物或者服务项目,采购金额达到300万元以上的,采用公开招标方式。
政府采购工程以及与工程建设有关的货物、服务公开招标数额标准按照国务院有关规定执行。政府采购工程依法不进行招标的,应当依照《中华人民共和国政府采购法》及《中华人民共和国政府采购法实施条例》等规定的竞争性谈判、竞争性磋商或者单一来源等采购方式采购。
原文链接:
http://czt.gxzf.gov.cn/zwgk/bmwj/t10209600.shtml
《黑龙江省政府集中采购目录及标准(2021年版)》
1、散采购限额标准
省本级《目录》外货物、服务、工程项目(品目)分散采购限额标准为60万元。限额标准以上(大于等于60万元)的,实行分散采购;限额标准以下(小于60万元)的,由采购人按照政府采购内部控制管理制度自行采购,提倡通过协议供货、电子卖场、定点采购、网上竞价等方式采购;市(地)、县(市)级《目录》外货物、服务项目(品目)分散采购限额标准应大于等于30万元,工程项目(品目)应大于等于60万元。
2、公开招标限额标准
政府采购货物、服务项目(品目)的公开招标限额标准,省本级为大于等于400万元,市(地)、县(市)级应大于等于200万元。全省大于等于400万元的政府采购工程项目(品目),采取竞争性磋商等非招标方式实施。
原文链接:
http://czt.hlj.gov.cn/web/zwgk/article/ccee463405a440ee9fbbfdef2cdd8daa
《安徽省政府集中采购目录及标准(2022年版)》
1、分散采购限额标准
省级单位货物、服务项目分散采购限额标准为50万元,市县级单位货物、服务项目分散采购限额标准为30万元;工程项目分散采购限额标准为60万元。
2、公开招标数额标准
政府采购货物或服务项目,单项采购预算达到400万元的,必须采用公开招标方式。政府采购工程以及与工程建设有关的货物、服务公开招标数额标准按照国务院有关规定执行。
原文链接:
http://czt.ah.gov.cn/public/7041/146150591.html
《福建省政府集中采购目录及限额标准(2021版)》
1、分散采购限额标准
省级货物或服务项目分散采购限额标准为50万元,市县级货物、服务项目分散采购限额指导标准为30万元以上;省级工程项目分散采购限额标准为100万元,市县级工程项目分散采购限额指导标准为60万元以上。
2、公开招标数额标准
政府采购货物或服务项目,省级公开招标数额标准为300万元,市县级公开招标数额标准为200万元;政府采购工程以及与工程建设有关的货物、服务公开招标数额标准按照国务院有关规定执行。
原文链接:
http://czt.fujian.gov.cn/zfxxgk/fdzdgknr/gfxwj/cgkg/202101/t20210113_5520661.htm
《浙江省2021—2022年度政府集中采购目录及标准》
1、分散采购限额标准
货物、服务类项目:省级100万元;市级50万元;县级30万元。
工程类项目:省级100万元,市级80万元,县级60万元。
2、公开招标数额标准
政府采购货物和服务项目,单项或年度批量预算金额达到公开招标数额标准的,应当实行公开招标。
全省货物和服务项目公开招标数额标准为:省市县三级均为400万元。
建设工程以及与工程建设有关的货物、服务项目,按照国务院有关规定执行。
符合非公开招标采购方式法定适用情形的,可以采用非公开招标采购方式,但应当在采购活动开始前获得设区市以上政府采购监管部门或县级政府批准。
原文链接:
http://czt.zj.gov.cn/art/2021/1/15/art_1229135599_2226634.html
《湖南省2021年省级政府集中采购目录及政府采购限额标准》
1、省级政府采购限额标准
省级集中采购和分散采购的政府采购限额标准为:货物项目采购预算金额50万元以上;服务项目采购预算金额80万元以上;工程项目采购预算金额100万元以上。
2、公开招标数额标准
全省政府采购货物和服务项目公开招标数额标准:200万元。政府采购工程项目公开招标数额标准按照国家有关规定执行。
货物或服务采购项目预算金额达到公开招标数额标准的,采购人应当采用公开招标方式;符合非公开招标采购方式情形,需采用公开招标以外采购方式的,采购人应当在采购活动开始前向设区的市(州)以上财政部门申请批准。
原文链接:
http://www.ccgp-hunan.gov.cn/page/content/content.jsp?columnId=1000004488
《重庆市政府集中采购目录及采购限额标准(2021年版)》
1、分散采购限额标准
集中采购目录以外,且单次采购金额50万元及以上的货物和服务类项目,单次采购金额100万元及以上的工程类项目,采购人应按照《中华人民共和国政府采购法》及其实施条例等规定,实行分散采购。
属于分散采购范围的采购项目,采购人可自行组织采购或者委托采购代理机构代理采购。
2、公开招标数额标准
单次采购金额达到200万元及以上的货物和服务类采购项目应当采用公开招标方式采购。
政府采购工程以及与工程建设有关的货物、服务公开招标数额标准按照国家有关规定执行,达到公开招标限额标准的,适用《中华人民共和国招标投标法》及其实施条例。
原文链接:
http://czj.cq.gov.cn/zwgk_268/fdzdgknr/zfcg/cgml/202104/t20210410_9118102.html
《云南省政府集中采购目录及标准(2021年版)》
1、分散采购限额标准
分散采购限额标准60万元。高校、科研院所科研仪器设备项目的分散采购限额标准为100万元。
2、公开招标数额标准
(一)货物和服务类
公开招标数额标准200万元。
政府采购货物或服务项目,采购金额达到200万元及以上的,应当采用公开招标方式;符合政府采购法有关规定情形或者有需要执行政府采购政策等特殊情况,拟采用公开招标以外采购方式的,采购单位应当在采购活动开始前,报经主管预算单位同意后,向州市级及以上财政部门申请批准。
(二)工程类
政府采购工程以及与工程建设有关的货物、服务公开招标数额标准按照国务院有关规定执行。
原文链接:
http://www.yn.gov.cn/zwgk/zcwj/yzbh/202101/t20210106_215043.html
《贵州省政府集中采购目录及限额标准(2021年版)》
1、分散采购限额标准
(一)货物和服务类。
分散采购限额标准50万元。
各单位采购达到分散采购限额标准的项目应按照《中华人民共和国政府采购法》及其实施条例有关规定执行。
(二)工程类。
分散采购限额标准60万元。
政府采购工程以及与工程建设有关的货物、服务,采用招标方式采购的,按照《中华人民共和国招标投标法》及其实施条例有关规定执行;采用非招标方式采购的,按照《中华人民共和国政府采购法》及其实施条例有关规定执行。
采购单位不得以化整为零方式规避政府采购。
2、公开招标数额标准
(一)货物和服务类。
公开招标数额标准200万元。
政府采购货物或服务项目,单项采购金额200万元以上(含200万元)的,采用公开招标方式;低于200万元的,可采用竞争性谈判、询价、竞争性磋商、单一来源等采购方式进行采购。
(二)工程类。
按照国家制定的工程建设项目招标范围和规模标准规定执行。
对于分散采购限额标准60万元以上(含60万元),国家制定的工程建设项目招标标准以下的政府采购工程及与工程建设有关的货物、服务项目,可采用竞争性谈判、询价、竞争性磋商、单一来源等采购方式进行采购。
原文链接:
https://www.guizhou.gov.cn/zwgk/zcfg/szfwj/qfbf/202101/t20210113_70473721.html
《西藏自治区2021—2022年度政府集中采购目录及采购限额标准》
1、分散采购限额标准
自治区本级及七地市各部门采购单项或批量金额达到分散采购限额标准的项目应按《中华人民共和国政府采购法》和《中华人民共和国招标投标法》有关规定执行。
货物、服务项目分散采购限额标准为50万元以上(含50万元);工程项目分散采购限额为80万元以上(含80万元)。
2、公开招标数额标准
政府采购货物、服务项目,单项采购金额达到200万元以上(含200万元)的,应当采用公开招标方式采购。
原文链接:
http://www.xizang.gov.cn/gjbs/xxgk/202101/t20210111_186717.html
《四川省政府集中采购目录及标准(2020年版)》
自2021年1月1日起实施
1、分散采购限额标准
集中采购目录以外,单项或批量采购预算省级和成都市本级在50万元、其他市本级和县(市、区)级在30万元以上的货物和服务项目;单项或批量采购预算在100万元以上的工程项目。
2、公开招标数额标准
政府采购货物和服务项目,单项或批量采购预算在400万元以上的,应当采用公开招标方式;政府采购工程以及与工程建设有关的货物、服务公开招标数额标准按照国务院有关规定执行。
原文链接:
http://czt.sc.gov.cn/scczt/c102422/2020/12/29/3505957d32154bae8332601bff4869d8.shtml
《青海省2021—2022年度政府集中采购目录及限额标准》
1、采购限额标准
(一)集中采购限额。政府集中采购目录以内年度单项或者批量省级50万元、市州级40万元、县级30万元。
(二)分散采购限额。政府集中采购目录以外年度单项或者批量省级60万元、市州级50万元、县级40万元。
达到上述采购限额标准的项目,采购人应按照《中华人民共和国政府采购法》及其实施条例等有关规定执行。未达到采购限额标准的项目,不属于政府采购法调整的范围,采购人无需向本级财政部门备案政府采购实施计划和合同,但应按照网上商城(电子卖场)、协议定点等要求组织采购。
2、公开招标数额标准
(一)省级货物和服务类项目,采购预算金额达到400万元的,应当采用公开招标方式。
(二)市州级货物和服务类项目,采购预算金额达到300万元的,应当采用公开招标方式。
(三)县级货物和服务类项目,采购预算金额达到200万元的,应当采用公开招标方式。
(四)政府采购工程以及与工程建设有关的货物、服务公开招标数额标准,按照国务院有关规定执行。
未达到上述公开招标数额标准的,采购人可根据项目特点,依法选择竞争性磋商、竞争性谈判、询价等适宜的非招标采购方式。依法审慎选择采用单一来源采购方式。
原文链接:
http://www.qinghai.gov.cn/xxgk/xxgk/fd/zfwj/202011/t20201125_180008.html
《湖北省政府集中采购目录及标准(2021年版)》
1、分散采购限额标准
除集中采购机构采购项目外,各预算单位单项或批量采购金额达到分散采购限额标准的项目应按《中华人民共和国政府采购法》和《中华人民共和国招标投标法》有关规定执行。分散采购限额标准如下:
货物、服务类项目省级和武汉市本级为100万元、市州级为60万元、县级为40万元;
工程类项目全省统一为60万元。
2、公开招标数额标准
政府采购货物或服务项目,省级单项或批量采购达到400万元以上、市县级200万元以上的应当采用公开招标方式,其中武汉市市本级执行省级公开招标数额标准。政府采购工程项目以及与工程建设有关的货物、服务公开招标数额标准按照国家有关规定执行。
原文链接:
http://www.hubei.gov.cn/zfwj/ezbf/202011/t20201106_3009204.shtml
《山东省政府集中采购目录及标准(2021版)》
1、政府采购限额标准

2、公开招标数额标准

与建筑物和构筑物的新建、改建、扩建无关的装修、拆除、修缮工程项目,以及公开招标数额标准(400万元)以下的建筑物和构筑物的新建、改建、扩建工程,均不属于依法必须招标的工程,按照《中华人民共和国政府采购法》及其实施条例规定,无须采用招标方式采购,由采购人根据项目需求特点,选择竞争性谈判、竞争性磋商、单一来源或者定点采购等方式组织实施。
原文链接:
http://czt.shandong.gov.cn/art/2020/10/21/art_17628_10285569.html
《2021-2022年度辽宁省政府集中采购目录和采购限额标准》
1、政府采购限额标准
(一)采购限额标准:货物、服务类项目,省本级和沈阳、大连、鞍山市本级50万元,其他市、县(市、区)级30万元;工程类项目60万元。
(二)未纳入集采目录并且单项或者批量采购预算金额在采购限额标准以下的项目,不纳入政府采购范围,无需编制政府采购预算和履行政府采购程序。
2、公开招标和政府采购工程相关政策及标准
(一)货物、服务类项目公开招标数额标准为 200 万元。工程类项目公开招标数额标准按照国务院有关规定执行。
(二)使用财政性资金采购以下两类工程项目不属于依法必须招标的项目,采购人在采购此类项目时,应当按照政府采购法及其实施条例等有关规定编制政府采购预算,并采用竞争性谈判、竞争性磋商或者单一来源方式采购。
1.政府采购工程项目限额标准(60 万元)以上、工程招标数额标准以下的项目;
2.工程招标数额标准以上,与建筑物和构筑物的新建、改建、扩建无关的单独的装修、拆除、修缮等项目。
原文链接:
http://www.ykxs.gov.cn/govxxgk/xsq/2021-01-06/22f09fa7-c2ec-4f0b-ab08-440894d05791.html
《陕西省政府集中采购目录及标准 (2021年版) 》
1、政府采购限额标准
政府采购限额标准指集中采购机构采购项目和部门集中采购 项目以内采购项目的限额标准。
工程项目,省级限额标准为80万元,市县级限额标准为60万元。
货物或服务项目,省级限额 标准为50万元,市县级限额标准为30万元。
2、公开招标数额标准
工程项目,公开招标的数额标准为400万元以上。
货物或服务项目,省级公开招标的数额标准为300万元以上,市县级为200万元以上。
与建筑物和构筑物新建、改建、扩建无关的装修、拆除、修 缮工程,项目采购金额400万元以上的,可以采用竞争性谈判、 竞争性磋商或者单一来源方式进行采购,应在采购开始前报同级财政部门批准。
原文链接:
http://gxt.shaanxi.gov.cn/cgzdt/63314.jhtml
《上海市政府集中采购目录及标准(2021年版)》
1、分散采购限额标准
本市政府采购货物、服务和工程项目分散采购限额标准为100万元。
除集中采购机构采购项目外,各单位自行采购单项或批量金额达到分散采购限额标准的项目应按《中华人民共和国政府采购法》和《中华人民共和国招标投标法》有关规定执行。
集中采购目录以外且金额未达到分散采购限额标准的项目,由采购人按照相关预算支出管理规定和单位内部控制采购规程等组织实施采购。财政部门另有规定的,按规定执行。
2、公开招标数额标准
本市政府采购货物和服务项目公开招标数额标准为400万元。政府采购工程以及与工程建设有关的货物、服务公开招标数额标准按照国务院有关规定执行。
原文链接:
https://czj.sh.gov.cn/zys_8908/zcfg_8983/zcfb_8985/zfcg_9033/20200927/xxfbdf0000015988.html
《新疆维吾尔自治区2021-2022年度政府集中采购目录及标准》
1、分散采购限额标准
货物、服务项目分散采购限额标准为50万元;工程项目分散采购限额标准为100万元。
除集中采购机构采购项目外,预算单位采购单项或批量预算金额达到分散采购限额标准以上的项目,应当按照《中华人民共和国政府采购法》及其实施条例有关规定执行。
2、公开招标数额标准.
单项采购金额达200万元(不含200万元)以上的货物、服务政府采购项目,应当按照公开招标的方式进行。
政府采购工程以及与工程建设有关的货物、服务公开招标数额标准按照国务院有关规定执行。
原文链接:
http://www.ccgp-xinjiang.gov.cn/xjcgDownloadArea/xjcgDownloadAreaOthers/2865390.html?utm=sites_group_front.5741337e.0.0.2022523045da11ec9ff7373dc5a6beba
《吉林省政府集中采购目录及标准(2021年版)》
1、分散采购限额标准
省和市(州)级单位政府采购货物、服务项目分散采购限额标准为50万元,工程项目分散采购限额标准为100万元;县(市)级单位政府采购货物、服务项目分散采购限额标准为30万元,工程项目分散采购限额标准为60万元。各级预算单位采购货物、服务和工程单项或批量采购金额达到采购限额标准以上的,应按照《中华人民共和国政府采购法》和《中华人民共和国招标投标法》有关规定执行。
2、公开招标数额标准
政府采购货物、服务项目公开招标数额标准为200万元,政府采购工程以及与工程建设有关的货物、服务公开招标数额标准按照国务院有关规定执行。
原文链接:
http://www.ccgp-jilin.gov.cn/helpFront/gotoHelpFrontList.action?articleId=146852
《广东省政府集中采购目录及标准(2020年版)》
1、分散采购限额标准
除集中采购机构采购项目和部门集中采购项目外,单项或批量金额达到100万元以上(含100万元,下同)的货物、工程和服务项目应执行《中华人民共和国政府采购法》和《中华人民共和国招标投标法》有关规定,实行分散采购。
2、公开招标数额标准
(一)货物和服务类
单项或批量金额400万元以上的货物和服务项目,应采用公开招标方式。
(二)工程类
施工单项合同估算价400万元以上的工程项目、与工程建设有关的重要设备、材料等货物项目200万元以上的以及与工程建设有关的勘察、设计、监理等服务项目100万元以上的,必须招标。
政府采购工程以及与工程建设有关的货物、服务,采用招标方式采购的,适用《中华人民共和国招标投标法》及其实施条例;采用其他方式采购的,适用《中华人民共和国政府采购法》及其实施条例。
原文链接:
http://czt.gd.gov.cn/zfcg/content/post_3066818.html
《宁夏回族自治区政府集中采购目录及标准(2021年版)》
1、分散采购限额标准
货物、服务项目分散采购限额标准为60万元;工程项目分散采购限额标准为100万元。
除集中采购机构采购项目外,各单位自行采购单项或批量金额达到分散采购限额标准(含)以上的项目,应按《中华人民共和国政府采购法》及其实施条例有关规定执行。
2、公开招标数额标准
政府采购货物或服务项目,单项或批量采购金额超过200万元(含)应采用公开招标方式。
政府采购工程以及与工程建设有关的货物、服务公开招标数额标准按照国家有关规定执行。
原文链接:
http://www.ccgp-ningxia.gov.cn/public/NXGPPNEW/dynamic/contents/ZCFG/content.jsp?id=3253&cid=306&sid=1
《天津市政府集中采购目录和采购限额标准(2020年版)》
1、政府采购限额标准
政府采购限额标准市级和滨海新区为50万元,工程类项目为60万元。
2、公开招标数额标准
货物类、服务类项目公开招标数额标准为400万元,工程类项目按照国务院有关规定执行。
原文链接:
http://www.ccgp-tianjin.gov.cn/portal/documentView.do?method=view&id=204979830&ver=2
《甘肃省2020-2022年政府集中采购目录和采购限额标准》
1、分散采购限额标准
省、市级单位货物和服务项目分散采购限额标准50万元以上,工程项目分散采购限额标准100万元以上。
县级单位货物和服务项目分散采购限额标准30万元以上,工程项目分散采购限额标准60万元以上。
2、公开招标数额标准
货物或服务项目单项采购金额达到200万元以上的,应当采用公开招标方式,因特殊情况需要采用公开招标以外采购方式的,应在采购活动开始前,报经政府采购监督管理部门批准。政府采购工程公开招标数额标准按照国务院有关规定执行。
原文链接:
http://www.ccgp-gansu.gov.cn/web/article/4028828172f923a001730418a37d1db6.html
《河北省政府集中采购目录及标准(2020年版)》
1、政府采购限额标准
政府采购货物、服务限额标准为:单项或批量采购预算金额省级(含雄安新区本级)50万元(含)以上,设区市级40万元(含)以上,县级30万元(含)以上。
政府采购工程项目采购限额标准60万元(含)以上。
2、公开招标数额标准
政府采购货物、服务项目公开招标数额标准为200万元(含)以上。
政府采购工程以及与工程建设有关的货物、服务的公开招标数额标准按照《必须招标的工程项目规定》(国家发展和改革委员会令第16号)规定执行。
原文链接:
http://czt.hebei.gov.cn/root17/zfxx/202008/t20200818_1286924.html
《河南省政府集中采购目录及标准(2020年版)》
1、分散采购限额标准
省及郑州市本级货物、工程、服务项目分散采购限额为100万元,市级(不含郑州市)货物、服务项目分散采购限额为50万元,县级货物、服务项目分散采购限额为30万元,市级(不含郑州市)和县级工程项目分散采购限额标准为60万元。
2、公开招标数额标准
预算单位采购货物、服务项目,省级及郑州市本级单项或批量预算金额达到400万元以上的、市级(不含郑州市)和县级单项或批量预算金额达到200万元以上的,采用公开招标方式。政府采购工程招标数额标准按照《必须招标的工程项目规定》(国家发改委第16号令)执行。
原文链接:
http://czt.henan.gov.cn/2020/09-01/1761963.html
《内蒙古自治区全区统一集中采购目录及有关政策(2020年版)》
1、分散采购限额标准
除集中采购目录外,各单位自行采购单项或批量达到分散采购限额标准的项目应按《中华人民共和国政府采购法》及其实施条例有关规定执行。
政府采购货物、服务和工程项目分散采购限额标准为自治区本级100万元,盟市级80万元,旗县级60万元。
2、公开招标数额标准
政府采购货物或服务项目,单项采购金额400万元以上的,采用公开招标方式。与建筑物和构筑物的新建、改建和扩建无关的单独装修、拆除、修缮工程,项目采购金额400万元以上的,采用公开招标方式。
原文链接:
http://czt.nmg.gov.cn/zwgk/zfxxgk/fdzdgknr/cgml/202103/t20210330_1356294.html
《海南省省级2020—2022年政府集中采购目录》
1、政府采购限额标准
2020-2022年政府采购限额标准为200万元。除集中采购目录项目外,采购人使用财政性资金采购的货物、工程和服务项目,采购预算金额达到限额标准(含)以上的,应实行政府采购。
集中采购目录以外、采购预算金额未达到限额标准的项目,属于非政府采购项目,由采购人按照相关预算支出管理规定和本单位内部控制采购规程组织实施。
2、公开招标数额标准
政府采购货物或服务项目,采购预算金额达到400万元以上(含400万元)的,采用公开招标方式。政府采购工程公开招标数额标准按照国务院有关规定执行。
原文链接:
http://mof.hainan.gov.cn/sczt/0503/201911/c70d0fa7b60f43ba96998ae0d1e9acbe.shtml
文章来源:400万以下项目不用公开招标!财政部:原则上全部留给中小企业!超过400万的留40%以上
侵权请联系删除
本平台对转载、分享的内容、陈述、观点判断保持中立,不对所包含内容的准确性、可靠性或完善性提供任何明示或暗示的保证,仅供读者参考,本公众平台将不承担任何责任。若涉及版权问题,请联系本平台对文章进行删除
易直采智慧供采平台
易直采招投标智慧供采平台(北京易直采科技有限公司)是在中国建筑化产业联盟、全国房地产商会联盟、中国金属材料流通协会、中国机电产品流通协会、北京住宅房地产业商会、太原房地产商会、北大博雅同商会、海花有约私董会等众多机构支持下成立的"互联网+"的数智化、协同化、规范化的智慧供采生态系统服务平台。
平台致力于打造房地产产业链多方使用的第三方电子招投标交易平台。 平台服务 多元化,为企业智慧赋能,使供采更透明、更高效、更智慧。为采购单位全面推行在线投标、开标、评标、合同签署等供应链环节,尤其在评标评审环节,打破常规的集中模式,采用线上评标、线上定标模式。以降低企业招投标发布、投标管理、交易等成本。
依托战略合作伙伴庞大且稳定的采购需求、拥有众多一线品牌原厂供应商资源及提供高效便捷的金融支持,集直采招标、直采大厅、直采贸易、直采金融、直采信用一体化的供应链智慧供采平台。








