无论在什么时期、无论在什么区域、无论什么市场情况、无论运作什么产品,业务员都是销售工作的基础,因此如何激励业务人员的工作积极性,同时保证高层领导的战略意图能贯彻落实,成为了需要各个厂家和经销商解决的极为重要的问题。而在解决这一问题的诸多方式中,调整业务人员的薪资结构,是最为直接有效的方法。因此,本文将对业务人员薪资体系如何搭建这一问题,进行详细的讲解,希望能够对各位酒企领导与经销商朋友有所帮助。
要将薪资体系讲清楚,就必须要讲清楚三个方面的问题。
1、 薪资体系的构成项目:简单来说就是业务员的收入是由哪几方面构成的,也就是“发什么钱”。
2、 薪资体系的目标要素:影响业务员薪资水平的要素,或者更直接地说,就是“为什么发钱”。
3、 薪资构成项目与目标要素的挂钩方法:即业务员薪资中的某部分由于某种因素而造成浮动的方式,比如增加固定额度、按比例扣除、与某种系数相乘等,简单地说就是“怎么发钱”。
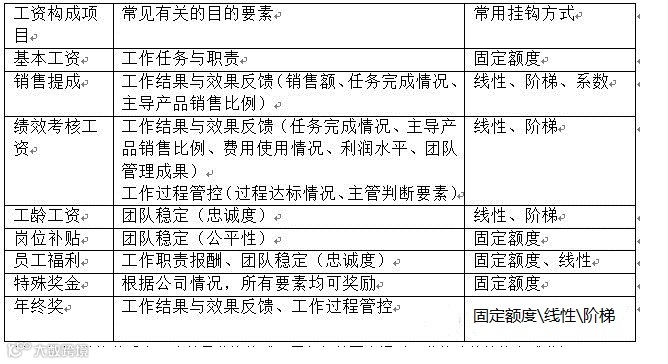
一、 薪资体系构成项目:一般来说,业务人员的薪资体系分为以下八个方面,其中基本工资和销售提成运用的最为广泛,其它项目则根据各个厂家和经销商的实际情况而各有不同的应用。
1、 基本工资:保障业务人员的基本生活需要。
2、 销售提成:奖励业务人员的销售业绩
3、 绩效考核工资:提炼出关键指标对业务人员的工作过程和结果进行考核。
4、 工龄工资:奖励业务人员的忠诚度
5、 岗位补贴:对于有特殊工作需要的岗位人员的补贴
6、 员工福利:保险、假期以及其它隐性福利等,是增强员工归属感、维护员工稳定度的重要因素。
7、 特殊奖金:对于特殊事件、特殊贡献的特殊奖。
8、 年终奖:对业务人员的年终奖励,是对员工全年工作的总体回顾与评价。
二、 薪资体系的构建目标
1、 工作职责报酬
2、 工作结果与效果反馈奖罚
1) 销售额:业务人员的实际销售额
2) 总任务完成情况:业务人员任务完成情况
3) 主导产品销售比例:业务人员销售结果中,主导产品的销售比例
4) 费用使用情况:费用使用的数量、质量以及最终结果的有效性。
5) 利润水平:该员工为公司贡献的利益多少
6) 团队管理成果:管理层员工的管理职能发挥情况
7) 市场/客户反映:客户反馈回来的满意度
3、 工作过程管控:
1) 工作过程达标情况:业务人员在工作过程中的关键指标达标情况
2) 主观判断要素:对于业务人员的积极性、责任感等主观判断
4、 团队稳定
1) 忠诚度
2) 公平性
3) 团队精神
5、 特殊贡献/事故奖罚:某些特殊的贡献或造成损失。
三、 相关要素与薪资的挂钩方式
1、 线性方式:每多XX,就多X元工资。比较典型的就是计件提成,每多卖一件,就多拿XX元提成;工龄工资,每多在公司工作一年,每月工资就增加XX元。对于业务人员来说,这是一种稳定的收益,比较公平、合理,但对于业务人员的激励力度较小,公司战略意图导向不够明确。
2、 阶梯方式:与线性方式类似,但引入阶梯奖励形式,即当一项工作结果达到XX-XX(数值),工资按照XX标准发放。比较典型的就是任务提成,任务内提成比例为X%,超额部分提成比例为X%。这种方式给业务人员制定了一个目标,也就是变相地施加了一定压力,但这程度的掌握非常考验领导的智慧,压力适当,则有助益,压力过大或过小,反倒为引起团队诸多不良反应。
3、 系数方式:当一项工作结果达到XX以上,得到系数为X,当另一项工作结果达到YY,工资基数为Y,最终工资结果为X×Y。
比较典型的例子:业务人员任务完成率(如150%)即为提成系数,未完成任务系数为50%,封顶为200%;业务人员计件提成(如2000元)即为基数,最终提成发放数额为提成系数×基数(150%×2000=3000元)。
当然系数方式本身是一种综合方式,其中系数和基数的制定可以是线性方式,也可以是阶梯方式。
系数方式对于业务人员来说,是一种双重刺激,既要完成基础的销量以获得更高的提成基数,又要超额完成目标以获得更高的系数,两者以相乘的方式计算最终提成,更能让业务人员红着眼拼命。但这种方式一方面是激励业务人员的利器,另一方面如果操作或监控不当,非常容易引起业务人员的不平衡,因不平衡而生不满,对团队士气和稳定性是一种杀伤。
工资体系构建的常用方法表

总而言之,薪资体系实际上就是薪资构成项目与相关要素通过一些特殊的挂钩方式进行浮动的计算体系。而我们在具体制定薪资体系时,则分为以下几个步骤:
一、 确定公司的现阶段的主要任务是什么。是销量第一还是稳定市场第一,是保证回款还是降低费用,是要推新品还是要保老品,这些都需要领导对市场和企业的发展阶段有一个清醒的认识和判断。
二、 基于公司的发展目标,明确企业需要业务员达到哪些工作目标;
三、 根据实际情况,考虑如果要业务员完成这些工作目标,需要在哪些核心环节上进行激励,在薪资体系的那些部分进行激励比较合适;
四、 选择业务人员的工资构成部分,一般基本工资、提成和员工福利都要有,绩效考核、工龄工资、年终奖是出于公司战略目标所添加的部分,补贴的意义不在于数额多少而在于形式上的公平,而特殊奖金发放规则则更多地体现了公司的价值观。
五、 综合团队情况、公司目标与实力,确定业务员工资与目标的挂钩方式。
薪资体系是一个系统性的规划,其中要考虑到公司和市场的情况、发展战略目标、团队业务水平、组织内部生态等要素,但我认为其中只要把握住一个要素不放松,就不会出方向上的问题,那就是要把握住业务人员本阶段需要完成的工作方向和目标。只要想清楚了基层业务人员的工作目标,把握住度的问题,同时在细节上出一些妙招,整个薪资体系将必焕发出新的活力。
方刚老师说过经销商提成有三个改善阶段:
1.初期提成模式:底薪+营业额提成。 这是经销商业务队伍初建时最常用的方法,不再赘述。
3.高级提成模式:营业额提成+品类提成+业绩提升奖励。 此时的经销商提成考核中,提成部分足以支撑业务人员的收入主体了。随之,经销商需要设立业务员年度业绩成长提成,追加1000元奖金奖励月度业绩提升最快的前几名业务,追加2000元奖励半年业绩提升最快的前几名……手法多样,奖励到位,先发动业务员的积极性,明确奖励标准,天天考核,让每一个人都有争取进步的欲望。 在经销商车销模式下,司机与业务员是一个作战单位,如果没有统一的协调动作,效率低下的同时也会增加内耗。经销商在设定考核指标时,要考虑这个作战单位的整体性,比如,明确两人的上下级关系,把司机的工资与业务工资挂钩,司机工资额高低取决于业务人员工资的多少。
从提成制到包干制
但是,经销商在达到高级提成模式后,并没有全部解决开篇症状问题。比如,油料浪费,效率不高等问题。 一旦经销商管理成熟,可以导入“包干制”,也就是把车连同市场承包给手下,独立核算,经销商只是坐拥仓库,只负责与厂家对接,坐收“租金”。 这样避免了“儿花爷钱心不疼”,他们能明白“人勤地不懒”、有付出才有回报的道理! 但前提是,经销商必须牢牢把握主权,不把市场权利全部下放,更不将业务人员转换为“占山大王”,加强对承包方的管理。 所以,要上包干制,需要做好三个准备,长期做到五个预防:
三大准备:
1.要有成熟的财务信息系统,当日、当月数据能及时准确地分类体现。 成熟的财务信息系统,就是要算细账。但很多中小经销商往往是“悟空型”,上天入地无所不能,库管、财务、送货、谈判,甚至自己装卸!累死累活赚个辛苦钱,结果还是“肉烂在锅里”,仅知道赚钱或者赔钱,却不知道赚在哪里、赔在何处!甚至包括每年车辆费用是多少钱都不知道,更无法及时准确地为内部管理提供支持!
2.有严格的区域划分。 经销商初期管理大多是“土匪式”,大手一挥,业务人员四散而去,城东城西不分你我,首轮铺货之后是先打别人后打自己,你抢了我的饭碗,我争了你的地盘,几部车满天飞,赚的钱还不够汽油钱! 区域划分之后,不仅能解决上述烦恼,关键是经销商能让自己的手下八仙过海,各显神通。
3.不仅关注产品提成,更要注意服务部分的考核。 比如:在啤酒业,啤酒瓶回收占据着业务流程中的一个重要位置,如果经销商不在回瓶环节上下功夫,就会出现“一锤子买卖”,终端接货了,瓶子要么没人要,要么就是卖玻璃废品。如果经销商在业务员回瓶提成上设置不当,也会出现业务员只送货不回瓶的问题,终端客诉不断增加,网点一点点丢失,销量必然下降。
五个预防:
1.偷梁换柱。 名牌“康师傅”挣钱绝对不如山寨“康师娘”多,那么就偷偷地卖“康师娘”赚外快。经销商的土地原来是要种谷子的,租户们很可能会偷偷种上了高粱!
2.自相残杀。 把货送到人家的地盘,肯定会多挣几个钱。这个还不算完,干脆低价向人家区域冲货。
3.透支资源。 承包方永远考虑的是利益最大化,市场能否持续发展不是他们考虑的第一要素,截留、转移、改变促销、新品加价或甩卖,都是业务员惯用手法。
4.自立山头。 市场承包后,终端网点客情维护全部转移给了承包方,业务员不免有做老板的诱惑,一旦机会成熟,业务员会吃着碗里的看着锅里的,自己找个品牌做老板。
5.坐吃山空。 经销商之所以能发包成功,往往是因为江山已经打下了,手头必然会有一只畅销产品在支撑,承包方正因为此才敢于承包。但由于各自为战,价盘逐步混乱,网点一点点丢失,加之竞品蚕食,优势会丧失殆尽。 做好五个预防,就是要避免经销商误入“甩手掌柜”的歧途,避免种瓜得豆。
速8牛磺酸维生素功能饮料
面向全国空白市场招商
推荐理由:
超一流的口感品质
国际巨星甄子丹形象代言,精准给力
财富热线:
电话:18053313377
微信:lp780611

[长按二维码添加微信咨询]
了解更多信息请微信关注公众号:兔巴哥食品
山东兔巴哥集团有限公司
-
国内最好的快消品经销商学习平台
专注为企业及经销商
提供专业、落地、实用的教程
致力于帮助中国快消品经销商快速成长
FMCG行业最专业实战的知识库
回复下方红色数字获取对应内容
回复数字1查看完整知识库
| 001 优秀文章精选 | 002 经销商市场操盘| 003 终端拜访管理| 004 销售主管技能大全| 005 销量提升技巧 | 006 渠道拓展 | 007 管理经销商| 008 经销商发展 | 009 经销商内部运营管理 | 010 团队管理 | 011 高效铺货技巧 | 012 销售经理的十八般武艺 | 013 KA运营方法策略大全 | 014 销售新手的第一堂课 | 015 互联网、品牌 |
[长按二维码关注]
版权问题 |商务合作 | 项目咨询 | 读者投稿
电话 | 微信号: 15854817671
加入QQ/微信群请点击:阅读原文

