
长按二维码或者点击“阅读原文”报名。
30+行业专家,100+B2B平台创始人,800+厂商朋友,同聚福州,共谋快消品行业互联网转型之路。
要将薪资体系讲清楚,就必须要讲清楚三个方面的问题。
1、 薪资体系的构成项目:简单来说就是业务员的收入是由哪几方面构成的,也就是“发什么钱”。
2、 薪资体系的目标要素:影响业务员薪资水平的要素,或者更直接地说,就是“为什么发钱”。
3、 薪资构成项目与目标要素的挂钩方法:即业务员薪资中的某部分由于某种因素而造成浮动的方式,比如增加固定额度、按比例扣除、与某种系数相乘等,简单地说就是“怎么发钱”。
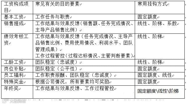
一、 薪资体系构成项目:一般来说,业务人员的薪资体系分为以下八个方面,其中基本工资和销售提成运用的最为广泛,其它项目则根据各个厂家和经销商的实际情况而各有不同的应用。
1、 基本工资:保障业务人员的基本生活需要。
2、 销售提成:奖励业务人员的销售业绩
3、 绩效考核工资:提炼出关键指标对业务人员的工作过程和结果进行考核。
4、 工龄工资:奖励业务人员的忠诚度
5、 岗位补贴:对于有特殊工作需要的岗位人员的补贴
6、 员工福利:保险、假期以及其它隐性福利等,是增强员工归属感、维护员工稳定度的重要因素。
7、 特殊奖金:对于特殊事件、特殊贡献的特殊奖。
8、 年终奖:对业务人员的年终奖励,是对员工全年工作的总体回顾与评价。
二、 薪资体系的构建目标
1、 工作职责报酬
2、 工作结果与效果反馈奖罚
1) 销售额:业务人员的实际销售额
2) 总任务完成情况:业务人员任务完成情况
3) 主导产品销售比例:业务人员销售结果中,主导产品的销售比例
4) 费用使用情况:费用使用的数量、质量以及最终结果的有效性。
5) 利润水平:该员工为公司贡献的利益多少
6) 团队管理成果:管理层员工的管理职能发挥情况
7) 市场/客户反映:客户反馈回来的满意度
3、 工作过程管控:
1) 工作过程达标情况:业务人员在工作过程中的关键指标达标情况
2) 主观判断要素:对于业务人员的积极性、责任感等主观判断
4、 团队稳定
1) 忠诚度
2) 公平性
3) 团队精神
5、 特殊贡献/事故奖罚:某些特殊的贡献或造成损失。
三、 相关要素与薪资的挂钩方式
1、 线性方式:每多XX,就多X元工资。比较典型的就是计件提成,每多卖一件,就多拿XX元提成;工龄工资,每多在公司工作一年,每月工资就增加XX元。对于业务人员来说,这是一种稳定的收益,比较公平、合理,但对于业务人员的激励力度较小,公司战略意图导向不够明确。
2、 阶梯方式:与线性方式类似,但引入阶梯奖励形式,即当一项工作结果达到XX-XX(数值),工资按照XX标准发放。比较典型的就是任务提成,任务内提成比例为X%,超额部分提成比例为X%。这种方式给业务人员制定了一个目标,也就是变相地施加了一定压力,但这程度的掌握非常考验领导的智慧,压力适当,则有助益,压力过大或过小,反倒为引起团队诸多不良反应。
3、 系数方式:当一项工作结果达到XX以上,得到系数为X,当另一项工作结果达到YY,工资基数为Y,最终工资结果为X×Y。
比较典型的例子:业务人员任务完成率(如150%)即为提成系数,未完成任务系数为50%,封顶为200%;业务人员计件提成(如2000元)即为基数,最终提成发放数额为提成系数×基数(150%×2000=3000元)。
当然系数方式本身是一种综合方式,其中系数和基数的制定可以是线性方式,也可以是阶梯方式。
系数方式对于业务人员来说,是一种双重刺激,既要完成基础的销量以获得更高的提成基数,又要超额完成目标以获得更高的系数,两者以相乘的方式计算最终提成,更能让业务人员红着眼拼命。但这种方式一方面是激励业务人员的利器,另一方面如果操作或监控不当,非常容易引起业务人员的不平衡,因不平衡而生不满,对团队士气和稳定性是一种杀伤。
工资体系构建的常用方法表

总而言之,薪资体系实际上就是薪资构成项目与相关要素通过一些特殊的挂钩方式进行浮动的计算体系。而我们在具体制定薪资体系时,则分为以下几个步骤:
一、 确定公司的现阶段的主要任务是什么。是销量第一还是稳定市场第一,是保证回款还是降低费用,是要推新品还是要保老品,这些都需要领导对市场和企业的发展阶段有一个清醒的认识和判断。
二、 基于公司的发展目标,明确企业需要业务员达到哪些工作目标;
三、 根据实际情况,考虑如果要业务员完成这些工作目标,需要在哪些核心环节上进行激励,在薪资体系的那些部分进行激励比较合适;
四、 选择业务人员的工资构成部分,一般基本工资、提成和员工福利都要有,绩效考核、工龄工资、年终奖是出于公司战略目标所添加的部分,补贴的意义不在于数额多少而在于形式上的公平,而特殊奖金发放规则则更多地体现了公司的价值观。
五、 综合团队情况、公司目标与实力,确定业务员工资与目标的挂钩方式。
薪资体系是一个系统性的规划,其中要考虑到公司和市场的情况、发展战略目标、团队业务水平、组织内部生态等要素,但我认为其中只要把握住一个要素不放松,就不会出方向上的问题,那就是要把握住业务人员本阶段需要完成的工作方向和目标。只要想清楚了基层业务人员的工作目标,把握住度的问题,同时在细节上出一些妙招,整个薪资体系将必焕发出新的活力。

新食代·新经销
—— 2016中国“快消品+互联网” 高峰论坛——


对于想转型的厂商朋友,这场盛会你不能错过,有兴趣的朋友,可以长按下方二维码,或者点击阅读原文报名。
报名方式:长按下方二维码或点击阅读原文
↓↓↓ 猛戳"阅读原文" 【报名】

