越来越多的舆情事件起因变得对普通公职人员“不可捉摸”。那些潜藏于日常管理与服务细节之中的隐性舆情风险,往往能在不经意间迅速扩散,对社会稳定造成深远影响。
为了帮助公职人员更好地识别这些对非舆情专业人员“不可预测”的隐性舆情风险,我们编写了这本《公共服务中的隐性舆情风险识别及工作注意事项》,揭示那些政务工作中容易被忽视的舆情风险点,并提供相应的工作注意事项。
扫描文末二维码咨询小蚂蚁!获取完整版白皮书报告
目录:
一、引言
二、什么是隐性舆情风险
三、常见隐性舆情风险
1. 因传统观点与现代观点冲突造成的舆情风险
2. 尚缺乏共识的社会观念造成的舆情风险
3. 亚文化引发的舆情风险
4. 因网络群体极化引发的舆情风险
5. 因专业操作、专业术语和群众理解不一致引发的舆情风险
四、防范化解隐性舆情风险的基本策略
1. 指导思想
2. 隐性舆情风险研判的通用方法
五、综述
附录 隐性舆情风险速查表
一、引言
“也不知道为什么,这件事突然就在网上爆了”。这是近几年我们在舆情工作中经常听到的一句话。
在舆情管理领域,我们常常会面临两大类风险:显性舆情风险和隐性舆情风险。
显性舆情风险通常与突发事件或热点话题直接相关,如重大自然灾害、刑事案件、公共卫生事件、知名人物负面事件等。显性舆情风险的特点是易于识别,公众关注度高,传播速度快,往往需要政府部门迅速响应和处理。但可以在日常做好预案,在出现对应的舆情事件时,可以迅速启动预案处理。
但现在,越来越多的舆情事件起因变得对普通公职人员“不可捉摸”。那些潜藏于日常管理与服务细节之中的隐性舆情风险,往往能在不经意间迅速扩散,对社会稳定造成深远影响。
为了帮助公职人员更好地识别这些对非舆情专业人员“不可预测”的隐性舆情风险,我们编写了这本《公共服务中的隐性舆情风险识别及工作注意事项》,揭示那些政务工作中容易被忽视的舆情风险点,并提供相应的工作注意事项。
本手册适用于所有直接参与社会管理与公共服务的基层政府机构及工作人员,期望能为他们在实际工作中提供可操作的指导原则和方法论。
二、什么是隐性舆情风险
隐性舆情风险,是指在日常公共服务与管理过程中,由于价值观迭代、文化冲突、网络群体极化等因素引发的舆情风险。某些特定情况下,一句在普通人看起来非常平常的祝福语,也可能在网络中引发长期激烈的讨论甚至批评。该类舆情不易预测,往往深藏于日常决策与执行细节之中,不似突发事件那样直观,却能在互联网的放大效应下,瞬间转变为公众关注的焦点,对政府公信力和社会稳定构成严峻挑战。
隐性舆情风险常常具备以下特征:
l隐蔽性:隐性舆情风险通常不伴随明显的外部标志,其背后的社会情绪和价值观冲突不易被察觉。
l突发性:一旦触及公众情绪的敏感点,隐性风险可迅速转变为显性舆情事件,影响范围广泛。
l复杂性:涉及各类价值观碰撞、文化传承与现代观念冲突,处理不当易引发更大范围的舆论争议。
l扩散性:社交媒体平台的快速传播特性,使得隐性舆情风险在短时间内形成巨大舆论声浪。
隐性舆情风险的管理是一项系统工程,要求政府各部门紧密协作,以国家政策和主流价值观为导向,采取前瞻性策略,构建起预防、监测、回应和总结的四位一体的舆情管理体系,从而在维护社会稳定、促进国家治理体系和治理能力现代化的进程中发挥积极作用。”
三、常见隐性舆情风险
本章节将介绍常见隐性舆情风险的识别方法及工作中涉及该风险时的注意事项,并提供已经出现过的案例供参考。
1. 因传统观点与现代观点冲突造成的舆情风险
传统观点与现代观点的冲突是隐性舆情风险的重要起因。传统与现代观点的碰撞,本质上是价值观迭代与文化传承间的张力体现。随着社会进步与全球化浪潮的推进,新的思想观念不断涌现,与根深蒂固的传统认知形成鲜明对比,这种差异在互联网的放大效应下,极易触发公众情绪的波动,转化为突发性的舆情事件。
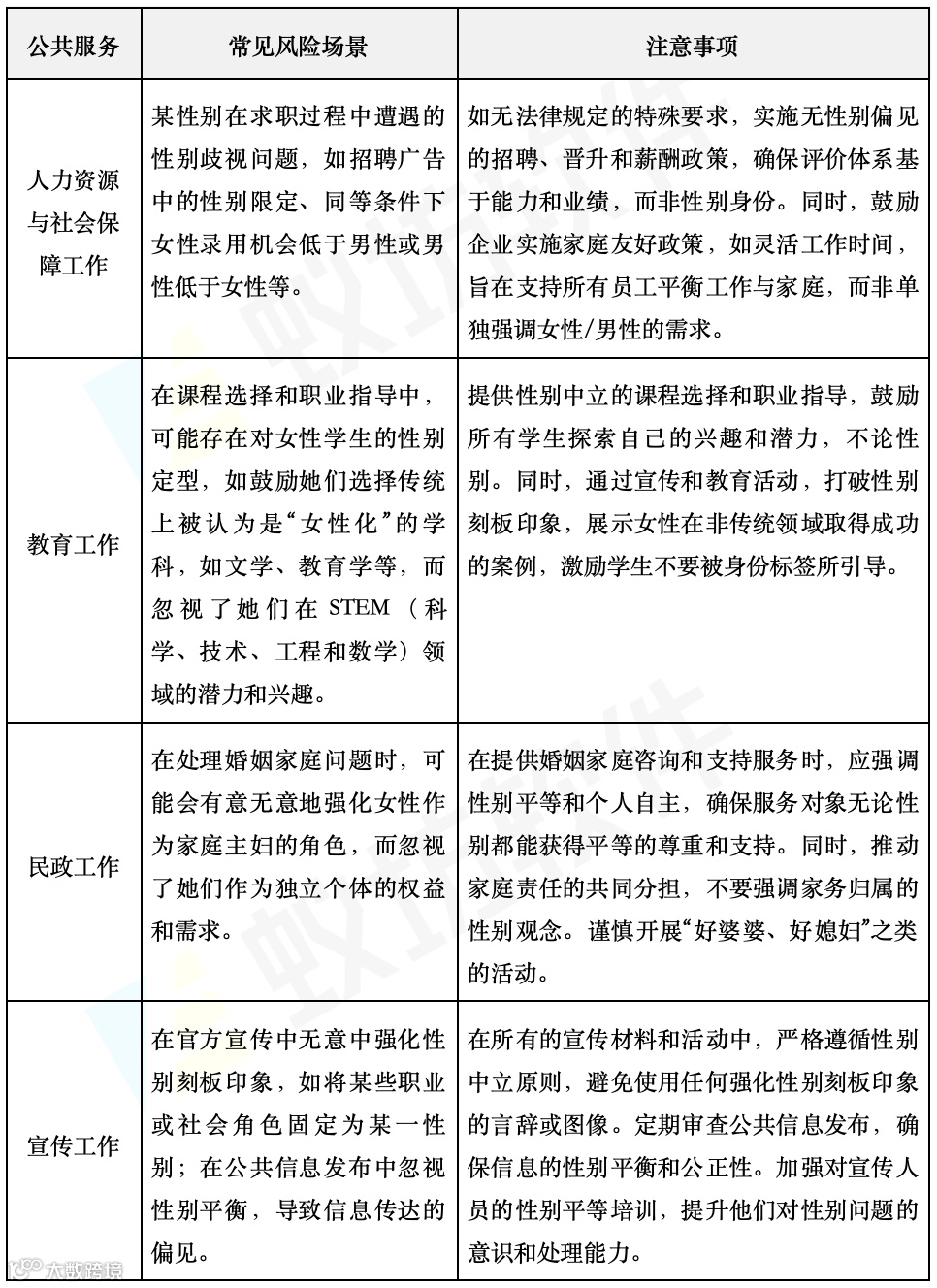
(一) 性别角色定位舆情风险
在性别角色定位议题上,传统观念与现代网络流行观点的冲突尤为突出,尤其是在如何定义和理解女性角色方面。最近一段时间,网络环境中出现了性别对立的紧张氛围,这对基层政府处理相关事务提出了更高要求。
对应不同公共服务的舆情风险分析如下表:

舆情风险案例:
1.某用人单位因招聘歧视被查。

2.2015年,某地民政部门因“女人何必和男人抢地盘”海报引发负面舆论。

3.#妇女不能上龙舟是封建糟粕吗#引发大量负面评论。

4.某节目因询问女性如何平衡家庭和工作引发负面舆论。

政府各职能部门在处理性别角色定位问题时,应当注重平衡与中立,既要推动性别平等的现代化观念,又要避免激化性别对立,通过综合施策,促进社会整体的和谐与进步。
(二) 外事工作舆情风险(略)
(三) 工作观念变化引发的舆情风险(略)
(四) 个人荣誉及利益观念变化引发的舆情风险(略)
(五) 妇女节称谓舆情风险(略)
(六) 宠物相关舆情风险(略)
扫描文末二维码咨询小蚂蚁!获取完整版白皮书报告
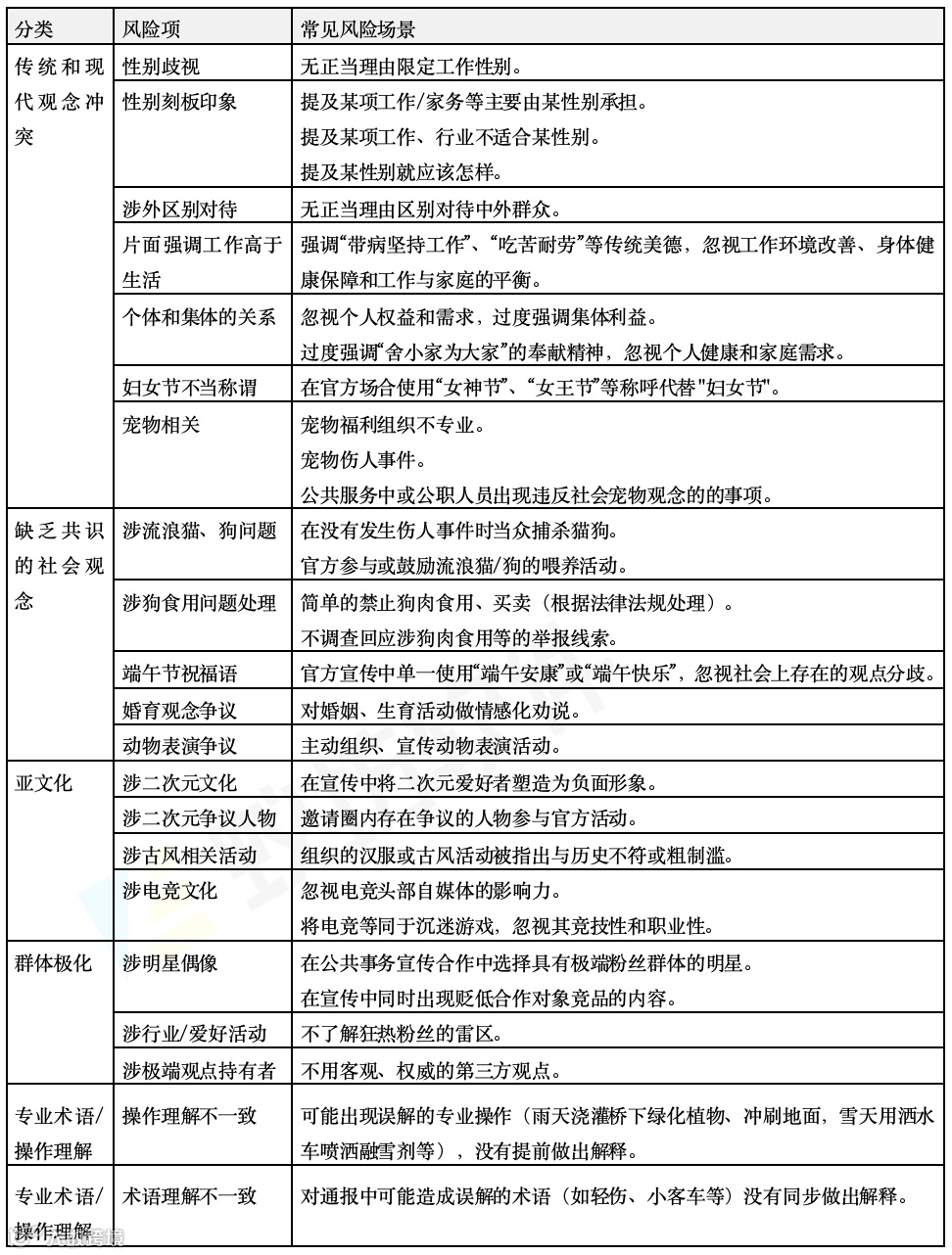
2. 尚缺乏共识的社会观念造成的舆情风险
在社会的发展过程中,某些尚未形成广泛共识的社会观念往往成为隐性舆情风险的重要来源。这些观念分歧不仅反映在重大事件中,也体现在日常生活的方方面面。不同群体基于各自的立场和利益,对某些问题的看法存在显著差异,这种差异常常引发舆论争议。
这种观念冲突导致的舆情风险通常具有以下几个共性:
l非观念持有者,很可能在初次听到该类观点时感觉“无所谓”,或在听到某一方观点时直接接受该方观点。这让舆情风险的识别难度大大增加。
l观念分歧明显:不同群体对某些问题的看法存在显著差异,导致激烈讨论甚至对抗。
l情感投入强烈:各方对自身立场的情感投入极高,这种情感驱动的行为和言论容易在社交媒体上迅速扩散并发酵,形成巨大的舆论压力。
l网络平台的放大效应:社交网络的放大效应使争议话题迅速传播,并可能出现观点极端化的小群体。
l利益相关者复杂:涉及观念冲突的问题往往牵涉多方利益,包括公众、行业团体、非政府组织和媒体,增加了舆情管理的难度。
以下章节将具体探讨几类典型的观念冲突及其带来的舆情风险,包括流浪猫狗处理、食用狗肉争议和端午节祝福语选择等。通过这些案例的分析,探讨在政府工作中如何识别和应对隐性舆情风险,促进社会共识,维护社会稳定。
(一) 流浪猫/狗如何处理的争议(略)
(二) 食用狗肉争议(略)
(三) 端午节祝福语争议(略)
(四) 婚育观念争议(略)
(五) 动物表演争议(略)
扫描文末二维码咨询小蚂蚁!获取完整版白皮书报告
3. 亚文化引发的舆情风险
在数字时代背景下,亚文化群体以其鲜明的个性标识和紧密的社群联结,成为了网络空间中不可忽视的力量。从电竞赛事的狂热粉丝到二次元世界的深度探索者,这些群体不仅展现了文化的多样性,也孕育了独特的交流语言和行为习惯。然而,正是这种高度内聚性和独特性,使得非圈内人士在缺乏足够了解的情况下,容易在无意中触犯到亚文化群体的情感与认同,进而引发舆情波动。同时在当亚文化与主流文化相遇,在“出圈”过程中,可能引发的社会误解、价值观碰撞乃至法律边界的探讨,成为考验社会治理智慧的新命题。
亚文化与主流文化的关系是一个很大的命题。本章节不会深入探讨二者关系,而是局限于识别亚文化相关的隐性舆情风险。一方面避免官方在日常工作中无意识中伤害到这些亚文化群体的情感,一方面识别亚文化于主流文化碰撞引发的舆情风险及处理风险时的注意事项。
(一) 二次元/AGC亚文化(略)
(二) 古风亚文化(略)
(三) 电子竞技亚文化(略)
扫描文末二维码咨询小蚂蚁!获取完整版白皮书报告
4. 因网络群体极化引发的舆情风险
在信息化浪潮的裹挟下,网络群体极化已成为诱发复杂舆情风险的重要变量,对社会稳定与公共治理提出了前所未有的挑战。不同群体在网络平台上形成封闭的“信息茧房”,只接触和自身观点一致的信息,导致立场愈加极端和固化。这种极化不仅影响了舆论的形成,还大大增加了舆情风险的复杂性和破坏力。在这样的背景下,群体极化导致的舆情风险展现出如下特征:
本章节将深入分析互联网中常见的已经出现群体极化现象的群体,及群体常见的敏感点,尽量避免日常公务服务上因此出现负面舆情。
(一) 明星偶像粉丝群体(略)
(二) 强烈爱好某虚拟概念/活动/工作的群体(略)
(三) 强烈持有某类观点、态度的群体(略)
扫描文末二维码咨询小蚂蚁!获取完整版白皮书报告
5. 因专业操作、专业术语和群众理解不一致引发的舆情风险
当专业操作及专业术语与公众认知出现不匹配时,是隐形舆情的高发点。本章节专注于分析两类特定情境下的隐性舆情风险来源及其影响:专业操作与大众直观理解的脱节、专业术语与公众普遍理解之间存在的认知差异。
这类隐性舆情风险,表明了在公共服务领域加强专业信息的通俗化传达重要性。通过建立更加开放的信息交流机制、采用易懂的解释语言,以及实施及时有效的舆论响应策略,可以预防并控制由认知错位诱发的隐性舆情风险,促进公共服务活动的顺畅开展和社会共识的构建。
(一) 专业操作和群众理解不一致(略)
(二) 专业术语和群众理解不一致(略)
扫描文末二维码咨询小蚂蚁!获取完整版白皮书报告
四、防范化解隐性舆情风险的基本策略
1. 指导思想
总书记在谈通过网络走群众路线时说过一段话,“网民来自老百姓,老百姓上了网,民意也就上了网。群众在哪儿,我们的领导干部就要到哪儿去,不然怎么联系群众呢?各级党政机关和领导干部要学会通过网络走群众路线,经常上网看看,潜潜水、聊聊天、发发声,了解群众所思所愿,收集好想法好建议,积极回应网民关切、解疑释惑。善于运用网络了解民意、开展工作,是新形势下领导干部做好工作的基本功。各级干部特别是领导干部一定要不断提高这项本领。”
这段话可以作为防范化解隐性舆情风险的策略总纲。“经常上网看看,潜潜水、聊聊天、发发声,了解群众所思所愿”是识别隐形舆情风险的最根本的策略。只有知道网民在讨论什么、在乎什么、对什么事情很生气,才能很好地防范隐性舆情风险。
2. 隐性舆情风险研判的通用方法
隐性舆情风险研判很难,一般需要专业人员根据业务情况来综合判断。那么,在资源有限的情况下,有没有一种相对通用的办法来研判公共服务工作中的隐性风险研判方法?本章节尝试提出这样一种通用方法,希望可以为公职人员在评估一项要实施的公共政策的隐性舆情风险时,有基本的思路和方法。
参考下表:

五、综述
本文系统阐述了公共服务中隐性舆情风险的识别及工作注意事项,旨在为基层政府工作人员提供实用指导。
文中重点分析了五类常见隐性舆情风险:
为应对这些隐性舆情风险,本文提出以下基本策略:
日常工作中贯彻“通过网络走群众路线”的指导思想,主动了解网民诉求,及时回应关切。在面对具体需要研判的政策或事件时,本文提出了一种系统化的风险研判方法,通过识别舆情关系信息和相关网络群体,评估其情感倾向和讨论热度。
隐性舆情风险管理是一项系统工程,需要政府各部门紧密协作,以国家政策和主流价值观为导向,采取前瞻性策略,构建起预防、监测等一体的舆情管理体系。通过提升对隐性舆情风险的认知和管理水平,基层政府工作人员能更好地维护社会稳定,促进国家治理体系和治理能力现代化。
本文提供的指导和建议,将助力政府工作人员在日常工作中更准确地识别和应对隐性舆情风险,从而更有效地开展公共服务,维护社会和谐稳定。
附录 隐性舆情风险速查表

扫描文末二维码咨询小蚂蚁!获取完整版白皮书报告
部分文字、图片来自网络,如涉及侵权请及时与我们联系。

推荐阅读:
点击阅读原文,免费试用“舆情监测系统”

