

![]()
![]()
![]()
![]()
![]()

![]()
![]()
![]()

人生的高度取决于你读过的书和遇见的人




第1章. 射频设计框图
图1-1 Wi-Fi产品的一般射频设计框图
如图1-1所示,一般Wi-Fi产品的射频部分由五大部分组成,蓝色的虚线框内统一看成是功率放大器部分。无线收发器(Radio Transceiver)一般是一个设计的核心器件之一,除了与射频电路的关系比较密切以外,一般还会与CPU有关,在这里,我们只关注其与射频电路相关的一些内容。发送信号时,收发器本身会直接输出小功率的微弱的射频信号,送至功率放大器(Power Amplifier,PA)进行功率放大,然后通过收发切换器(Transmit/Receive Switch)经由天线(Antenna)辐射至空间。接收信号时,天线会感应到空间中的电磁信号,通过切换器之后送至低噪声放大器(Low Noise Amplifier,LNA)进行放大,这样,放大后的信号就可以直接送给收发器进行处理,进行解调。
第2章. 无线收发器
如图2-1中,有几个电源管脚,数字地,模拟地,射频输出,功率放大器增益控制,功率检测,温度检测,射频输入,低噪声放大器增益控制,发射、接收切换等管脚。

图2-1 一般的无线收发芯片(射频电路设计相关)
2.2. 差分射频信号的处理
2.2.1. 收发器本身具有的管脚

图2-2 收发器的射频输入与输出管脚
这里必须指出的是,Atheros的收发器一般会同时对输入与输出做差分处理。但是Ralink一般要求外部输入的信号是差分的,而自身输出的射频信号则不是差分的。
图2-3射频信号则不是差分的处理方式
2.2.2. 收发器发送的差分信号
平衡器通常用来处理差分信号的问题,电感和电容都能够改变信号的相位,从差分信号到单端信号,基本的方法就是用电感和电容组成两条不同的通路,这样,经过处理电路的两路信号就在相位上相差了180°,从而可以使原本相位相差180°的差分信号同相,得到单端信号。相反,使单端信号通过两条不同的通路,就得到了差分信号。
下面让我们来分别看一下这两种方法的电路形式。
方法一,使用平衡器。原本相位相差180°的差分信号经过平衡器(Balun,俗称巴伦),就可以得到合二为一的单端射频信号。如图2-5所示,图中的F1就是一个平衡器,差分信号RFOUT_P和RFOUT_N经过F1得到单端信号RF_OUT。

图2-5 典型的平衡电路
方法二,使用分立元件。典型的使用分立元件的处理电路如图2-6所示。

图2-6 典型的分立元件处理电路
2.2.4. 收发器接收的差分信号
收发器接收的信号来自于前端的低噪声放大器,和功率放大器一样,低噪声放大器处理的也是单端射频信号,这样,我们必须将低噪声放大器输出的信号进行转换。同样,对于低噪声放大器的输出信号同样有两种处理方式:使用平衡器和使用分立元件。Atheros的方案中,有些使用平衡器;Ralink的方案中,至今还没有使用过。
先来介绍使用平衡器的方案。在某实际案例中,采用了如图2-8所示的平衡器电路。单端信号RF_IN经过平衡器F5后得到差分的射频信号RFIN_P和RFIN_N。

图2-8 某案例采用的平衡器电路
再来看看采用分立元件实现的方法,图2-9是Ralink惯用的方式,图2-10是Atheros常用的处理方式。

图2-9Ralink常用的分立元件信号处理方式

图2-10 Atheros常用的分立元件信号处理方式
2.3. 收发器的电源管脚
收发器从图2-2也可以看出来,一般会具有主电源管脚,核电压电源管脚,IO电源管脚,锁相环(Phase Lock Loop,PLL)电源管脚等。
一般来说,收发器的模拟电源供电和数字电源供电要用电感或者磁珠隔开,并且一定要在电感或磁珠后放置容量比较大的电容,会对电源的性能起到很大的提升作用,同时并联几个容量比较小的瓷片电容,就可以滤除不同频率的交流成分。
2.4. 收发器完整的外围电路设计
如何选择收发器,收发器相关的差分信号处理,收发器的电源供给,这三方面的内容基本上较完整的覆盖了收发器射频电路设计的内容。
我们对收发器输出的差分信号用平衡器处理得到单端信号RFOUT,来自低噪声放大器的接收信号RFIN用分立元件处理得到差分信号RFIN_P,RFIN_N。

图2-11 完整设计的无线收发器外围电路
第3章. 功率放大器
功率放大器,Power Amplifier,俗称PA,主要的作用就是将无线收发器(Radio Transceiver)送来的射频信号进行功率放大,保证有足够大的输出功率满足设计需求。

图3-1 功率放大器的框图
功率放大器的参数:增益,噪声,非线性。增益,和最终的输出功率有关,噪声和非线性关系着信号质量。
3.1.3. 功放芯片的主要参数
• 工作频率
• 小信号增益
• 最大线性输出功率
• 1dB压缩点输出功率
• 误差向量幅度(EVM)
• 相邻信道功率比(ACPR)
• 噪声系数
• 是否内建功率检测功能
• 是否内建增益控制功能
• 供电电压
• 消耗的电流
3.2. 功放芯片的供电
图3-2展示的一般功放芯片有三个电源管脚,分别是VCC,VC1,VC2,其中的VCC是主电源供电,VC1是芯片内部第一级放大的供电,VC2是芯片内部第二级放大的供电。这里有个很重要的问题需要注意,VC1和VC2 不是简单的供电管脚,这两个管脚通常不会直接连接到电源上,一般会串联一个电感(或者电阻)再连接到电源上,因为这是为芯片内的功率晶体管(或场效应管)供电的管脚,而电感是不容易集成到芯片中的,就得到了典型的功放芯片的供电方式,如图3-3所示。
图3-3 典型的功放芯片供电方式
功放电路处理模拟信号,需要尤其注意其电源要与数字电路的电源分开。如图3-3所示,对于VC1和VC2这两个管脚,放置的滤波电容容量要较小,通常在1-10pF。
3.3. 输入回路
功放电路的输入回路一般包括两个部分,一个是带通滤波器(Band Pass Filter,BPF),一个是∏型匹配网络。
3.3.1. 带通滤波器
带通滤波器的参数主要有:
• 输入阻抗
• 输出阻抗
• 通频带
• 通频带内的衰减
• 通频带以外的衰减
3.3.2. ∏型匹配网络
经典的准则:共轭匹配传输功率最大。图3-5给出的是Ralink常用的一种∏型匹配网络。

图3-5 Ralink常用的∏型匹配网络
3.3.3. 完整设计的输入回路
如图3-6所示,就是一个设计完整的功放电路输入回路。图中的U9就是一款成品的带通滤波器,而C108,C109和L14就组成了一个∏型匹配网络。

图3-6 完整设计的功放电路的输入回路
3.4. 输出回路
在输出回路中,最重要的组成部分就是低通滤波器。低通滤波器解决功放引起的高次谐波,还要解决的问题就是匹配问题。
一般的低通滤波器的形式。如图3-7所示,是Ralink常用的滤波器形式。C112,C111,C113,C110和C114就组成了一个低通滤波器,来自功放芯片的信号PA_OUT经过滤波器后得到LPF_OUT这信号送至后续电路。

图3-7 Ralink常用的低通滤波器
一般射频功率放大电路的完整的输出回路,如图3-8所示。

图3-8 完整设计的功率放大器输出回路
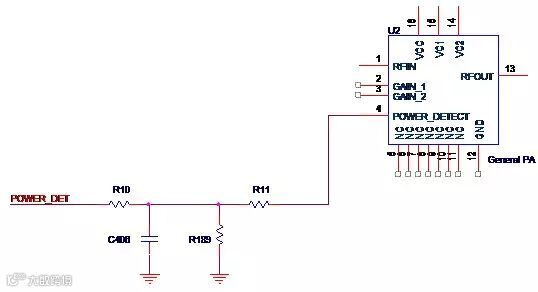
3.5.1. 芯片内建的功率检测
我们在图3-2中已经看到,一般的功放芯片会有POWER_DETECT这样的一个管脚,这个管脚的作用就是用于功率检测的。使用芯片内建的功率检测功能可以简化电路设计,常见的完整形式如图3-9所示。

图3-9 常见的使用内建功率检测功能的电路形式
3.5.2. 芯片外围的功率检测电路
如图3-10所示,就是Atheros常用的功率检测方案。图中的PC1就是一个印制耦合器(Printed Coupler),来自功率放大器的输出信号LPF_OUT经过耦合器,就在2,3脚感应到高频交变电压,这个电压随着输出功率的增大而增大L18,L19,D1,C217,R248组成了常规的整流电路,这样,就得到了随着输出功率的变化而变化的直流电压POWER_DETECT,无线收发器就可以得到这个电压值从而做作出相应的动作。
这里有一点需要注意的是,整流二极管D1一定要选择工作频率很高的二极管,例如这个设计中的SMS7630的工作频率就达10GHz。

图3-10 Atheros常用的功率检测方案
3.6. 增益控制
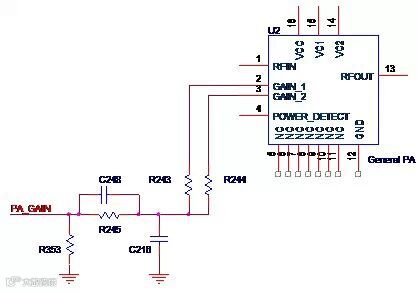
图3-11是典型的增益控制原理图。来自收发器的控制信号PA_GAIN经过R245和C248组成的RC滤波电路(滤除来自收发器的可能的交流成分)通过两个电阻作用于功放芯片的GAIN_1和GAIN_2两个管脚,从而控制功率放大电路的增益,也控制着最终的输出功率。
图3-11 典型的增益控制原理图
3.7. 温度检测
图3-12中的RT1是热敏电阻,当环境温度改变时,自身的阻值会发生变化,这样,显而易见,TMP_DET的值就会发生变化。
温度检测电路一般会放置在功放芯片的附近。

图3-12 Ralink常用的温度检测电路
第4章. 低噪声放大器
低噪声放大器的性能直接影响着整个设计的灵敏度。
低噪声放大器的框图如图4-1所示,有四个部分组成,输入回路,输出回路,放大电路,增益控制。

图4-1 低噪声放大器的框图
4.1. 低噪声的放大器的主要参数
低噪声放大器具有极低的噪声系数。噪声系数的物理含义是:信号通过放大器之后,由于放大器产生噪声,使信噪比变坏;信噪比下降的倍数就是噪声系数。
除了噪声系数以外,以下几个参数也是我们需要关注的:
• 功率增益
• 增益平坦度
• 工作频带
• 动态范围
功率增益主要就指低噪声放大器的增益能力,增益平坦度描述放大器在工作频带内频率变化引起的功率增益的波动,工作频带就是指放大器的正常工作的频率范围,动态范围是指放大器允许输入的最小和最大功率范围。
4.3. 输入回路
和功率放大器一样,低噪声放大器的输入回路中也会有匹配网络,但是Atheros很少看到低噪放的输入匹配网络,而Ralink几乎在每个设计中都中规中矩的使用∏型匹配网络,如图4-3所示,就是Ralink常用的∏型匹配网络。有了匹配网络,我们可以最大限度的保证我们的设计是高性能的,也就是High-Performance。

图4-3 Ralink常用的∏型匹配网络
4.5. 电源与增益控制
增益控制的作用是很明显的,当接收到的信号强度较低时,我们可以提高低噪声放大器的增益,保证信号可以正常被接收;当接收信号的强度较高时,可以降低低噪声放大器的增益,以免造成信号阻塞。这就是所谓的自动增益控制(Auto Gain Control,AGC)。
低噪声放大器的增益是依靠改变供电电压来实现的,三极管放大电路的放大倍数和供电电压有密切关系。
4.6. 完整设计的低噪声放大器
图中的LNA_GAIN是来自无线收发器(Radio Transceiver)的增益控制信号,放大器使用的晶体管就是最常用的SGA-8343,R238,R239,R240是基极的偏置电阻,C219,L20,C220组成了低通滤波器,来自切换芯片(Switch)的LNA_IN通过低通滤波器之后经由C218耦合至低噪声放大器,Q2与C221,L51,C214,R240,C210,R239,R238,C211,R241,C215,L52组成了共射极放大电路,最终输出RFIN送至收发器进行处理。
尤其值得我们注意的是,在每一个节点处,都放置了滤波电容,这样,就可以最大限度的消除任何可能的噪声,从而实现性能优秀的低噪声放大电路。
图4-5 某实际案例中设计精良的低噪声放大器
第5章. 收发切换电路
收发切换电路实现的功能就是进行发射与接收的切换,通常其最重要的组成部分就是一颗芯片:芯片的选择,发射与接收回路,天线回路,控制管脚的处理。
5.1. 切换芯片的选择
在选择切换芯片时,我们主要关注以下几个参数:
• 工作频率
• 切换速度
• 关断的隔离度
• 导通的衰减
• 控制电压
第6章. 天线与天线连接器
在天线或者天线连接器的附近放置一个∏型匹配网络,典型的设计如图6-1所示。

图6-1 典型的天线连接器电路设计
第7章. 完整设计的射频电路
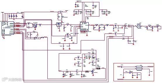
功率放大器是由带通滤波器,∏型匹配网络,功率微波器件,增益控制,供电电路,功率检测,温度检测低通滤波器这些部分组成的;低噪声放大器是由∏型匹配网络,低噪声放大电路和增益控制组成的;收发切换器是由∏型匹配网络,切换芯片,滤波器组成的;天线和连线连接器部分是由∏型匹配网络和连接器组成的。如图7-2所示。

图7-2 射频设计详细框图
图7-3 完整详细的原理图

以下为近期部分精品课程安排,需要了解更多信息联络:TEL:13798472936 martin@ways.org.cn


1.值得收藏的电子产品20多种认证;
2.环境及可靠性试验设备选择的基本原则;
3.电阻器常见的失效模式与失效机理;
4.LCD屏的电磁兼容整改及设计技术分析;
5.工程师必读:如何在型号研制过程中控制电子元器件的可靠性;
6.给企业带来巨额损失的PCB“黑盘”,可以规避;
7.EMC整改分析—散热结构引起的ESD问题
8.电子元件的可靠性与可靠性试验;
9.LED驱动电源如何进行EMC整改?;
10.信号完整性100条经验规则;
11.滤波器选择需注意的十个问题;
12.产品EMC辐射发射超标原因有哪些?
13.浅谈HALT(高加速寿命筛选试验)在可靠性设计中的应用......
直接在公众号(需先关注)对话框回复序列号即可查看,例如“1”。
喜欢就关注我们吧!欢迎并感谢您分享转发朋友圈!
欢迎添加我们的微信服务号:pxke01








喜欢本文请點個贊
并分享到您朋友圈哦!

