近期,我国应急管理领域接连呈现多起备受瞩目的热点事件。从四川马尔康红旗大桥突发垮塌到南京小区燃气闪爆,从莆田污水调蓄池作业事故到台风"麦德姆"袭击华南,这些事件在舆论场持续发酵,既暴露出当前公共安全体系的脆弱环节,也折射出社会对安全生产、基础设施可靠性及应急管理能力的深切关注。本报告旨在系统梳理近期热点舆情,深入剖析其背后的深层症结与演变规律,为把握应急管理领域风险态势提供参考。
一、近期应急管理相关舆情事件汇总
二、突发事件概览与社会关切聚焦
(一) 事故灾难类事件呈现链式爆发
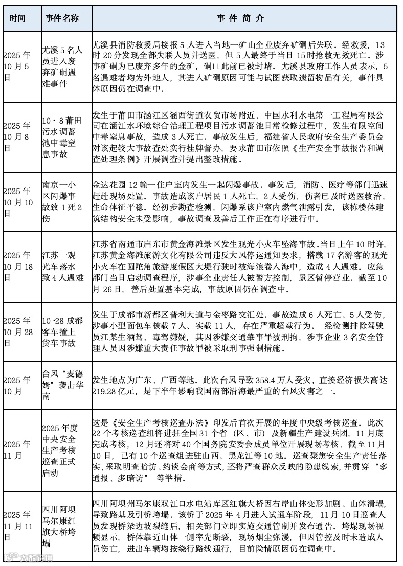
2025年10月以来的应急管理领域呈现多事之秋,各类安全事故接连发生且影响深远。10月8日,莆田市涵江区污水调蓄池检修过程中发生中毒窒息事故,3名作业人员不幸遇难;10月10日,南京金达花园小区因燃气泄漏引发闪爆,导致1死2伤的悲剧;10月18日,江苏启东黄金海滩景区观光小火车在风浪中被卷入海中,造成4人遇难;10月28日,成都新都区发生面包车与货车相撞的重大交通事故,造成6死5伤。这些事件不仅造成重大人员伤亡,更在舆论场上引发了对现代社会风险管理的深度思考。
值得注意的是,这些事故暴露出当前安全管理系统中的若干共性特征:由于风险意识淡薄、操作规程问题或监管责任缺失所导致的本可以避免的灾祸。莆田事故反映出有限空间作业管理的专业性和规范性缺失;南京燃气闪爆揭示了城市居民日常生活安全隐患;启东景区事故凸显了旅游新兴业态的安全监管盲区;成都交通事故则再次敲响了道路交通安全管理的警钟。这些事件引发了社会各界对系统性安全问题的广泛讨论。
(二) 自然灾害应对面临新的挑战
10月期间,台风"麦德姆"袭击华南地区,给广东、广西等地带来严重考验。据统计,此次台风导致 358.4万人受灾,直接经济损失高达219.28亿元。这一事件在舆论场上的讨论呈现出多维度的关注焦点:既有对防灾减灾体系实际效能的审视,也有对极端天气频发背景下应急管理能力的思考,更有对气候变化背景下自然灾害新特征的探讨。
(三) 基础设施安全引发深度关注
11月11日,四川阿坝州马尔康双江口水电站库区红旗大桥发生垮塌,由于预警及时和管控到位,未造成人员伤亡。这一事件虽然避免了最严重后果,但因桥梁建成仅半年即发生垮塌,在舆论场上引发了持续热议。公众关注的焦点不仅在于事件本身,更延伸到基础设施建设全生命周期的质量管理、运营维护等系统性问题上。
三、舆情演变规律与社会情绪分析
(一) 信息传播呈现"多中心扩散"特征
在近期应急管理相关舆情的传播过程中,呈现出明显的多中心、多层级扩散特征。以南京小区闪爆事故为例,事发后相关信息通过居民拍摄、媒体报道、专家解读等多个渠道同时传播,在短时间内形成立体化的信息网络。这种传播模式既反映了社会信息传播格局的变化,也体现了公众对安全事件的高度关注。同时,不同群体从各自角度出发的解读和传播,使得舆情内容更加丰富多元。
(二) 社会关注呈现"阶段性深化"规律
分析各事件的舆情发展轨迹,可以观察到明显的阶段性深化过程。第一阶段以事件表象为核心,关注伤亡情况、现场状况等基本信息;第二阶段转向原因分析,如莆田事故中对作业规程的质疑,成都车祸中对超载现象的追问;第三阶段则上升到预防体系反思层面,探讨如何构建更完善的安全预防体系。这种递进式的关注路径,反映了公众认知的理性化趋势和对系统性解决方案的期待。
(三) 社会情绪呈现"共情式关切"
在多起伤亡事故的传播过程中,都出现了显著的社会共情现象。特别是成都客车事故中遇难者多为务工人员,南京闪爆事故中涉及普通居民家庭,这些与日常生活密切相关的场景极易引发公众的情感共鸣。这种共情效应既放大了舆情的关注度,也推动了社会各界对安全问题的重视,在一定程度上促进了安全意识的普及。
四、风险研判
(一) 城市化进程中的风险积累
从南京燃气闪爆到莆田有限空间事故,折射出快速城市化进程中积累的系统性风险。随着城市规模扩大和系统复杂度提升,各类风险因素的关联性、耦合性显著增强,传统单一领域的风险管理模式已难以应对新型风险挑战。特别是城市生命线工程的安全保障、高危作业的规范化管理、新兴业态的安全监管等,都成为现代城市治理中的重要课题。
城市风险的另一个显著特征是隐蔽性和突发性。如燃气泄漏、有限空间作业等风险,往往存在于日常生活的细微之处,一旦爆发却可能造成严重后果。这种“突发危机”和“潜伏隐患”并存的风险特征,对风险识别和预警能力提出了更高要求。
(二) 技术发展与风险形态的演变
随着新技术、新业态的快速发展,风险形态也在不断演变。启东景区观光车事故反映出新兴旅游业态安全管理滞后于产业发展的问题;各类基础设施事故则暴露出在工程技术快速更新的背景下,安全管理体系需要同步升级的迫切性。这种技术发展与风险管理之间的"时滞效应",成为当前应急管理面临的新挑战。
现代工程系统的复杂性和耦合性使得风险传导路径更加难以预测。一个看似局部的技术问题可能通过系统耦合作用引发连锁反应,这对风险防控的系统性、整体性提出了更高要求。
(三) 社会转型期的安全管理挑战
尤溪县5人进入废弃矿硐遇难事件、成都客车严重超载事故等,都发生在社会治理相对薄弱的环节。这些事件反映出在社会快速转型过程中,传统安全管理模式与发展现状之间存在不适应现象。特别是在城乡结合部、偏远地区等管理末梢,安全监管的有效性面临严峻考验。
同时,市场经济环境下企业逐利本能与安全管理要求的矛盾依然存在。多起事故中都出现了企业违规操作、漠视安全规程的现象,反映出企业主体责任落实不到位、安全文化缺失等深层次问题。
五、建议
(一) 构建全域风险感知网络
现代风险治理的首要前提是建立灵敏的风险感知能力。这需要在传统监测手段基础上,充分运用物联网、大数据、人工智能等现代科技,构建覆盖全域的风险感知网络,实现对各类风险源的早期识别和智能预警。
更重要的是建立风险信息的共享机制,打破部门壁垒和信息孤岛,形成风险防控的合力。通过构建统一的风险信息平台,实现跨部门、跨层级、跨领域的风险信息互联互通,为风险精准防控提供数据支撑。
(二) 完善系统化防控体系
面对日益复杂的风险形态,需要建立全流程、系统化的风险防控体系。从风险识别、评估到预警、处置,形成完整的防控链条。特别是在规划设计、建设运营等前端环节强化风险防控,实现从被动应对向主动防控的转变。
系统化防控还需要注重标准的完善和技术的创新。及时修订更新安全技术标准,适应新技术、新业态发展需要;加大安全科技研发投入,通过技术创新提升风险防控能力;培育专业化的安全管理队伍,提高风险治理的专业化水平。
(三) 培育现代安全文化
风险社会的有效治理离不开全民安全素养的提升。需要将安全意识的培养融入教育体系、职业培训和社会宣传的各个方面,通过持续的安全教育和应急演练,提升公众的风险认知和自救互救能力。
通过明确各方责任、畅通参与渠道、完善激励机制,构建共建共治共享的安全治理共同体。特别要重视企业在安全管理中的主体责任,推动企业建立完善的內控机制和安全文化。
六、小结
当前各类传统风险与新兴风险交织叠加,对应急管理提出了前所未有的挑战。从近期发生的一系列事件可以看出,既要关注显性的安全事故,也要防范隐性的风险积累;既要解决当前突出问题,也要着眼长远制度构建;既要发挥政府主导作用,也要激发社会多元力量。这个过程需要社会各界的共同参与和持续努力,最终实现发展与安全的良性互动、协调推进。
部分文字、图片来自网络,如涉及侵权请及时与我们联系。
推荐阅读:
点击阅读原文,免费试用“舆情监测系统”

