就在前不久,“假疫苗事件”的曝光引发全社会关注,公众愤怒的矛头直指长生生物及其领导层。
7月23日,长生生物董事长高俊芳和4名公司高管被带至公安机关依法审查。从年薪6万到67亿的身家,董事长高俊芳用了16年,然而,她成为众矢之的只花了7天时间。
历史总是惊人的相似。这一幕,不禁让人想到10年前的“三聚氰胺事件”。 10年前的“奶粉女王”田文华,同样以女性身份,从基层做起最终成为上市公司的董事长,走上人生巅峰;也同样因为一起重大公众安全事件,在60耳顺的年纪跌落谷底,锒铛入狱。

也许是最近的报道频频将三聚氰胺事件与疫苗事件作对比,与高俊芳如此相似的田文华也被人想起,由此媒体记者一番查探搜索,竟发现田文华于2011年、2014年和2016年先后三次减刑,由无期徒刑改至16年有期徒刑。
先来回顾下当年情形。
田文华出生于1942年,毕业于张家口农业专科学校兽医专业,1968年分配到当时的石家庄市牛奶厂(三鹿集团前身)工作。此后,田文华从给母牛喂食、接生等最基层的工作开始干起,直到1987年,她晋升为这家企业的当家人。
1993年,三鹿攻克了“奶粉配方母乳化”课题,公司也由此登上全国奶粉销量冠军的宝座,并连续15年保持不变。田文华也一直被各种光环笼罩,并享受国务院特殊津贴。
如果没有三聚氰胺事件,田文华的人生就会在荣誉和成功中度过,因为她做起了这么大家业,上缴了那么多的利税,解决了那么多奶农和工人的就业问题。
然而,66岁的她却因为生产含三聚氰胺的奶粉站上了被告席。
2008年9月,国家质检总局派出的调查组确认“受三聚氰胺污染的婴幼儿配方奶粉能够导致婴幼儿泌尿系统结石”。同时,石家庄市政府宣布称三鹿集团生产的婴幼儿“问题奶粉”,系不法分子在原奶收购过程中为达标而添加三聚氰胺所致。
几乎是一夜之间,田文华成为中国“毒奶大王”,被业界称之为“中国乳业的罪人”。
审判席上,田文华当庭落泪,面对指控,她承认事情“属实”。她说:“我觉得撕心裂肺痛不欲生,我没想到,更不愿看到三鹿事件发生,我愿意接受法律的一切惩罚”。
但这样的悔恨和泪水挽救不了婴儿的生命。原卫生部的数据显示,全国共有29.6万婴儿被查出患有肾结石,11名死亡的婴儿中不排除有6名与食用问题奶粉有关。
2009年石家庄市中级人民法院对涉事案件的数名被告人做出一审判决,董事长田文华被判处无期徒刑。
三聚氰胺带来的冲击是巨大的,田文华的企业被查处只是冰山露出一角,后来发现整个行业普遍存在添加三聚氰胺的情况。于是这个行业进入了被消费者唾弃和被政府勒令严肃整顿的时期。信誉扫地,销售重挫,哀鸿一片。
根据媒体的报道,三鹿前董事长田文华曾获三次减刑。记者查看中国裁判文书网发现,事情属实。
第一次:2011年从无期改判十九年
(2011)冀刑执字第1379号裁定书显示,罪犯田文华,现在河北省女子监狱服刑。
河北省石家庄市中级人民法院于2009年1月21日作出(2008)石刑初字第351号刑事判决,认定被告人田文华犯生产、销售伪劣产品罪,判处无期徒刑,剥夺政治权利终身。法院于2009年3月15日以(2009)冀刑二终字第11号刑事裁定,予以维持。宣判后即交付执行。
执行机关河北省女子监狱于2011年6月13日提出减刑建议。河北省高级人民法院于2011年10月18日立案,并依法组成合议庭进行了审理。
执行机关提出,该犯在服刑期间,认罪服法,接受教育改造,遵守监规纪律,积极参加“三课”学习和生产劳动。获得奖励:记功三次,2010年度被评为狱级改造积极分子。有悔改表现。
经审理查明,执行机关所提该犯的表现属实,有证人证言、罪犯奖惩审批表和年度评审鉴定表等材料证实。
河北省高院认为,罪犯田文华在服刑期间有悔改表现,可以减刑,依照《中华人民共和国刑法》第七十八条、第八十条、第五十七条第二款、第五十八条和最高人民法院《关于办理减刑、假释案件具体应用法律若干问题的规定》第六条的规定,裁定如下:将罪犯田文华的刑罚减为有期徒刑十九年,剥夺政治权利改为六年(刑期至2030年11月3日止)。
第二次:2014年获减刑一年九个月
根据(2014)石刑执字第01119号裁定书,罪犯田文华被减去有期徒刑一年九个月,剥夺政治权利六年不变。

当时,河北省女子监狱曾针对媒体报道专门表态称:减刑事宜系依法依规进行。
第三次:2016年获减刑一年半

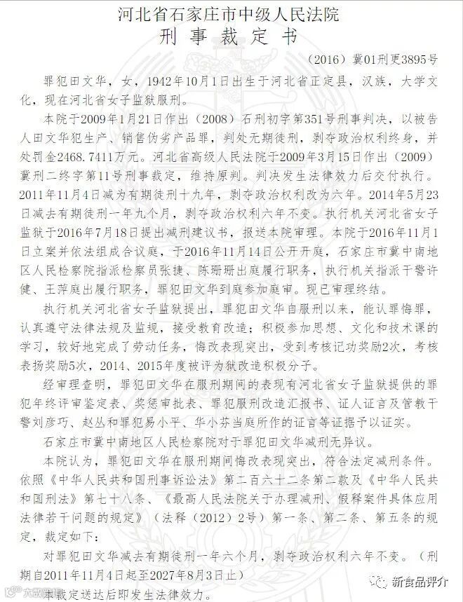
2016年年底,中国裁判文书网发布了(2016)冀01刑更3895号裁定书,裁定书显示,罪犯田文华,女,1942年10月1日出生于河北省正定县,汉族,大学文化,现在河北省女子监狱服刑。
执行机关河北省女子监狱于2016年7月18日提出减刑建议书,报送法院审理。法院于2016年11月1日立案并依法组成合议庭,于2016年11月14日公开开庭,石家庄市冀中南地区人民检察院指派检察员张捷、陈珊珊出庭履行职务,执行机关指派干警许健、王萍庭出履行职务,罪犯田文华到庭参加庭审。现已审理终结。
执行机关河北省女子监狱提出,罪犯田文华自服刑以来,能认罪悔罪,认真遵守法律法规及监规,接受教育改造;积极参加思想、文化和技术课的学习,较好地完成了劳动任务,悔改表现突出,受到考核记功奖励2次,考核表扬奖励5次,2014、2015年度被评为狱改造积极分子。
经审理查明,罪犯田文华在服刑期间的表现有河北省女子监狱提供的罪犯年终评审鉴定表、奖惩审批表、罪犯服刑改造汇报书、证人证言及管教干警刘彦巧、赵丛和罪犯易小平、华小芬当庭所作的证言等证据予以证实。
石家庄市冀中南地区人民检察院对于罪犯田文华减刑无异议。
最终法院裁定:对罪犯田文华减去有期徒刑一年六个月,剥夺政治权利六年不变。刑期自2011年11月4日起至2027年8月3日止。
文来源:新食品评介







-END-

电话 | 微信号: zb18611127671


