点击蓝字 关注我们
SUBSCRIBE to US
为保障第五届中国国际进口博览会顺利举办,根据《中华人民共和国海上交通安全法》《中华人民共和国内河交通安全管理条例》《中华人民共和国船舶安全监督规则》等规定,上海海事局决定对近期入沪船舶开展专项安全监管工作。现将有关事项通告如下:
实施范围和时间
(一)2022年10月21日至11月10日期间,拟进入上海黄浦江闵行发电厂至101#灯浮之间水域(以下简称管控水域)航行、停泊、作业的国内航行船舶,应进行专项信息报告、开展专项自查、接受船舶专项安全检查。
(二)2022年11月1日至11月10日期间,拟进入管控水域航行、停泊、作业的国际航行船舶,应进行专项信息报告、开展专项自查。
相关要求
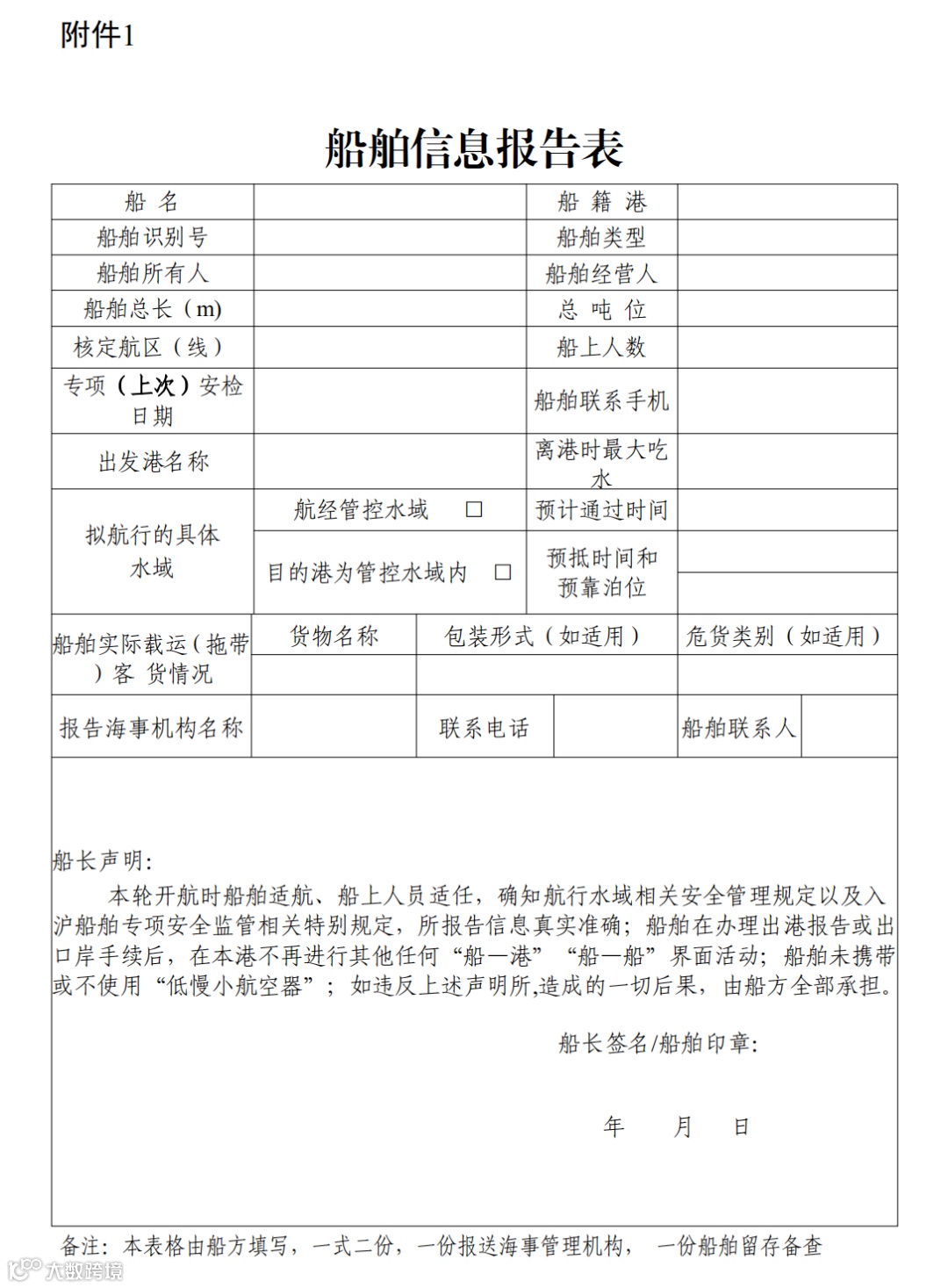
(一)拟进入管控水域的国内航行船舶,应在每航次抵达管控水域的上一港口时,向所在地海事管理机构如实报送经船长签字确认的《船舶信息报告表》(附件1)、《船上人员信息报告表》(附件2)和《船舶专项安全自查表》(附件3或4);拟进入管控水域的国际航行船舶应在申请办理进口岸审批时进行上述报告(可通过“单一窗口”上传)。
(二)国内航行船舶离港后因故更改目的港驶往管控水域的,应在进入管控水域前向就近的海事管理机构进行上述报告。
(三)拟进入管控水域的船舶,应按照《船舶专项安全自查表》所列项目逐项开展自查,并在到港前纠正所有缺陷,认真落实安全生产主体责任。
(四)符合下列任一情形的拟进入管控水域的国内航行船舶,所在地海事管理机构对其实施专项安全检查:1.按照选船标准进入或超过检查窗口期;2.发生一般及以上等级水上交通事故;3.主要航行、防污染设备发生故障;4.海事管理机构在核查中发现《船舶信息报告表》《船上人员信息报告表》内容与实际情况不符。
(五)接受专项安全检查的船舶,应按规定纠正缺陷并复查合格。
(六)固定或长期在管控水域航行、停泊、作业的船舶,应于10月21日前向所在地海事管理机构进行上述报告,并报告停泊地点和作业水域。船舶和船上人员信息发生变化的,应重新报告。
(七)船舶所有人或经营人应组织船舶认真落实本通告的要求和新冠肺炎疫情防控工作有关要求;船舶应如实报告相关信息,并对提交材料的完整性和真实性负责;船舶不得携带“低慢小航空器”进入管控水域,对确需携带且就地处置有实际困难的,应在《船舶信息报告表》声明栏中申报所携带“低慢小航空器”的种类、型号、数量,并明确封存措施。严禁船舶在管控水域使用“低慢小航空器”。
(八)船舶应确保船载自动识别系统(AIS)和甚高频无线电话(VHF)保持开启状态,准确输入相关信息,并保持船上通信联络的畅通。船舶AIS和VHF设备未安装或损坏的,不得进入管控水域。进入管控水域后,船舶AIS和VHF设备损坏的,应立即向所在地海事管理机构报告,并服从海事管理机构的监管指令。
(九)除为保障船舶安全和救助海上人命的紧急情况外,船舶不得在管控水域释放船载小艇(包括载人浮具、工作艇、救生艇筏、救助艇、潜航器、无人艇等)。确需释放的,应提前向当地海事管理机构报告。
特此通告。
附
入沪船舶检查表
船舶信息报告表
船上人员信息报告表
船舶专项安全自查项目表(海船)
船舶专项安全自查项目表(内河船)
全新“笛笛叫船”APP 已上线
赶快识别下方二维码体验吧!
现在点击下方卡片
进入“笛笛叫船”小程序
尝试更便捷、更省心的找船体验!
微信公众号
笛笛叫船
扫码关注我们

