一份来自陕西陇县的通知,披露了此前巨资入股加多宝的中粮包装同时在看好国内羊奶粉行业的“野心”。
小食代获悉,这家中粮旗下的国内最大奶粉罐生产商计划投5000万元在陕西建奶粉罐生产线一事浮出水面,当地主管部门已审查并同意项目备案确认。

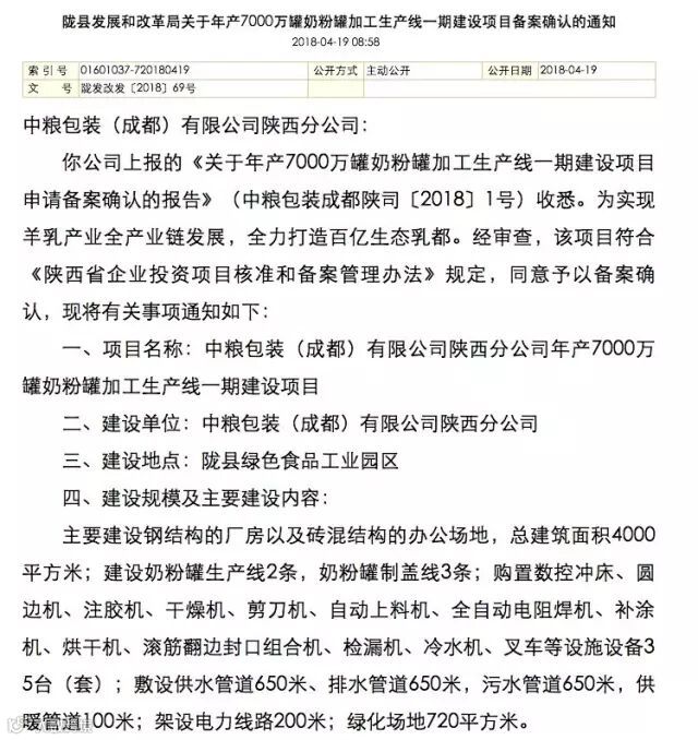
陇县发展和改革局昨日最新公开的一份通知(上图)显示,中粮包装(成都)有限公司陕西分公司上报的《关于年产7000万罐奶粉罐加工生产线一期建设项目申请备案确认的报告》(中粮包装成都陕司〔2018〕1号)该局已经收悉。
经审查,该项目符合《陕西省企业投资项目核准和备案管理办法》规定,该局同意予以备案确认,并认为项目符合当地“实现羊乳产业全产业链发展,全力打造百亿生态乳都”的目标。

通报还同时披露,该项目项目估算总投资5000万元,资金来源为企业自筹;项目建成后可年产7000万罐奶粉罐,当年可实现销售收入2100万元,实现利税150万元,2019年可实现销售收入6500万元,项目达产达效后年销售收入可达2亿元。
暂时不清楚中粮包装的奶粉罐将供应哪些客户,但据小食代统计,当地的羊奶粉生产商包括和氏乳业和关山乳业。去年,当地政府曾经发文预计在2020年,陇县羊乳品年加工能力将达到10万吨。
今天,小食代翻查该公司2017年财报显示,去年其奶粉罐业务收入为5.70亿元,2016年时为4.95亿元,其客户名单包括伊利、飞鹤、君乐宝、惠氏、美赞臣。
中粮包装还在财报中表示,要抓住国内奶粉生产商注册奶粉配方、下游整合加速的机遇,优化自己产能的地理布局。

资料显示,自陕西在2017年提出“千亿羊奶产业计划”之后,陕西的羊奶产业进入快速发展期。
媒体公开报道指出,目前陕西全省规模以上乳品企业46家,主营收入160亿元,乳制品总产量180万吨,有19家乳品企业取得了婴幼儿配方奶粉生产许可证,在数量上仅次于乳品大省黑龙江,全国排名第二。
有专家认为,千亿的目标具体应当是指羊奶产业中一二三产业、上中下游、全产业链营业收入的总和。
此前,作为陕西省首家羊奶上市企业红星美羚的董事长王宝印就曾经主动提出,将为陕西省千亿目标贡献至少百亿的份额,包括年产3000吨的奶酪生产线项目完成设备安装,建设年产2万吨羊乳粉智能生产中心。

此番中粮包装的进入,或正看到羊奶市场的发展空间大。
陕西省成长性企业引导基金管理有限公司董事总经理望志刚此前对媒体表示,2017年奶粉市场约为3600亿元。其中,羊奶粉市场200亿元,而2014年羊奶粉仅为30亿-40亿元。
业内也有专家指出,目前羊奶粉市场规模年均复合增速在20%-30%,部分企业达到30%以上。消费者对羊奶粉认知度不断提升。
目前包括雅士利、飞鹤、圣元、澳优乳业等大型乳业均已涉足羊奶粉的生产经营。
目前,澳优乳业是中国乃至全球最大的羊奶粉生产商,2017年婴幼儿配方羊奶粉佳贝艾特销售额为12.8亿元,同比增长60.2%。此外,圣元优博羊奶粉2017年实现收入3亿元,增幅高达500%。
文来源:小食代
-END-

电话 | 微信号: zb18611127671

