为什么要做支付宝商户认证
自2022年9月15日开始,支付宝升级商户身份识别认证标准。
新注册商户:必须按照支付宝新规进行商户实名认证,才能使用支付宝进行收款。
存量商户:超过一年未产生交易,需完成支付宝商户实名认证,才可恢复支付宝交易权限。
注意⚠️
当客户使用支付宝付款,提示“由于商户长时间无交易,交易功能暂时关闭,补齐相关材料后可恢复,请商户联系服务商。” ,就代表您需要进行支付宝商户认证了。
支付宝商户认证 操作流程
1. 商户联系人使用本人实名的支付宝扫描以下四川农信商家支付宝认证二维码,点击“注册新商家”进入认证页面;
2.点击“去上传”,选择对应的商户类型,填写相关信息;
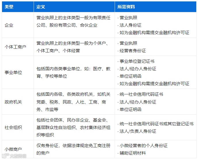
不同主体类型所需资料如下:
完成资料提交并审核通过后,进行商家授权操作
不同主体类型商家授权方式如下:
温馨提示:法人授权就是法人使用实名认证过的个人支付宝账户再次扫描步骤一的四川农信商家支付宝认证二维码进行授权即可
4.核实收款账号。联系人重新使用支付宝扫商家认证二维码,或直接登录支付宝搜索“支付宝商家认证助手”,进入商家注册页面,点击“去核实”按钮
选择当前四川农信各行社名下的收款账号
注意:
(1)只有商户全称与所注册商家名称一致的收款账号才能进行授权
(2)如待绑定列表中无对应的收款账号,可通过“添加更多收款账号”进行添加,主动搜索对应的收款账号,添加至待绑定列表后完成确认。
5. 收款账号绑定成功!可以使用支付宝收款啦~
扫码关注我们

