鑫虹物联网 |危化品产业供应链解决方案专家
十二月安全教育培训 /
SUMMARY
01
相关法律法规宣贯
02
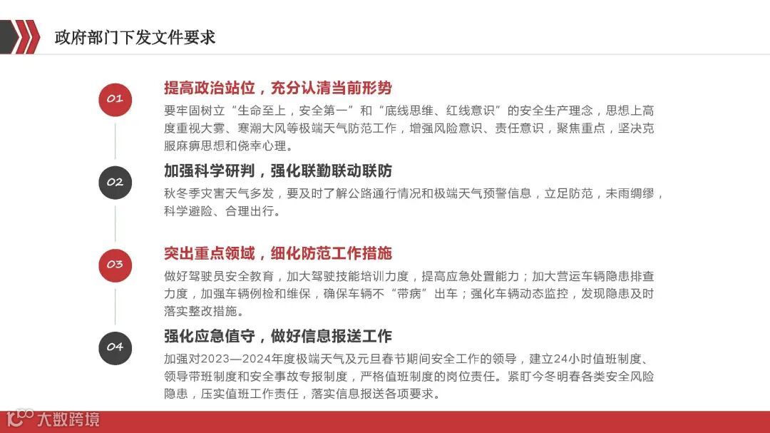
政府部门下发文件要求
03
冬季安全生产注意事项
安全才是最大的效益!
04
事故案例分析
05
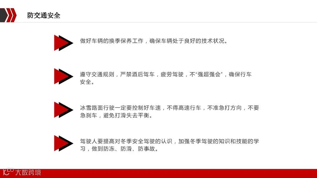
危化品运输车安全行车注意事项
06
危险货物道路运输规则
更多安全教育知识,下月继续!
往期推荐
让世界用上亚培烯新材料!
✦

