
1跨越的主要类型

跨越架空电力线路

跨越铁路

跨越高速公路

跨域通航河流
1.1 按施工条件分类
根据被跨越物的大小、重要性和实施跨越的难易程度,可将跨越分为三个类别:
第一类:一般跨越
指跨越非重要设施且跨越架高度为15m及以下者。这里的15m界点是安规的规定。
第二类:重要跨越
指重要设施的跨越及虽为非重要设施但跨越架高度超过15m者。
第三类:特殊跨越
根据安规规定,对特殊跨越必须编写施工技术方案,对重要跨越应由技术部门编制搭设方案,对一般跨越没有具体要求。
1.2 按跨越架线方式分类
1)有跨越架跨越架线
设置跨越架及封顶网进行跨越架线。
2)无跨越架跨越架线
利用杆塔作支承体及封顶网进行跨越架线。
3)大跨越跨越架线
线路跨越通航大河流、湖泊或海峡等,因档距较大(在1000m以上),或杆塔较高(在100m以上),导线选型或杆塔设计需特殊考虑,且发生故障时严重影响航运或修复特别困难的耐张段。
1.3 按电力线路运行状态分类
1)完全不停电跨越架线
是指搭架、铺网,展放引绳及导、地线展放等全过程中运行电力线均不停电。
2)有跨越架不停电架线
是搭架、拆架及封网、拆网时被跨运行电力线进行短时停电,展放引绳,导地线展放及附件安装过程被跨电力线不停电。
3)停电架线
是指被跨电力线完全停止运行,待新建线路架线后再恢复送电。
1.4 按跨越架封顶网形式分类
1)不封顶式跨越架
适用于一般跨越及停电架线的跨越。
2)封顶式跨越架
封顶杆用竹(木)杆的跨越架。
用绝缘绳和竹杆混合封顶跨越架
封顶绝缘网跨越架
绝缘绳及绝缘杆(或称吊兰式)封顶跨越架
2 线路工程跨越施工方案
2.1 跨越方案选择的原则
保证架线中跨越障碍物的安全是制定跨越设计方案的立足点和落脚点,同时应
兼顾其经济性、环保性和设备的简易性。
1)设计时跨越的放紧线段应越短越好,用最短的时间完成跨越段的架线(包括放线、紧线及附件安装等),降低安全风险机率。
2)应选择合理的跨越架线方法。一般情况下,采用张力架线是实现跨越架线安全、高效、快速最好的方法。
3)应控制牵张系统风险,保障跨越架线安全。跨越架线的风险包括两个部分。一个是架线牵张系统风险,另一个是跨越系统风险。因此,对跨越段牵张系统的风险采取措施使之降低至最小限度为跨越架线安全创造良好条件。
4)选择合理的跨越方法,控制跨越设施系统的风险。跨越设施系统的风险包括两个部分:一是跨越设备包括跨越架、封顶网、拉线等的风险,另一个是安装跨越设备的风险。在选择跨越方法时,这两种风险都应当采取措施使之最小。
5)选择跨越方法必须坚持因地制宜的原则。跨越物的形状、大小、高度及新旧程度,交叉跨越处的地形条件、运输条件,在建线路的设计条件(塔高、档距、耐张段等)及与跨越物间的关系等都是选择跨越方法的重要因素。
6)树立跨越架线是个系统工程的新观念。多年的跨越架线实践使人们深刻认识到,跨越架线是个系统工程,实现跨越架线安全是线路建设单位、运行单位、设计单位、施工单位及监理单位的共同目标。实现架线的跨越安全要求上述各单位共同努力,各自采用措施,协作配合,始终把跨越架线安全放在重要地位。
例如建设单位在组织审查初步设计时应对重要跨越和特殊跨越进行重点审查,既要考虑长期运行安全,又要考虑建设中的安全,既要考虑经济因素,又要考虑安全风险因素,坚持以人为本的理念。
2.2 跨越施工方案的准备
1)针对跨越物的特点,进行跨越方法初选
跨越物种类至少有8种即建筑物、树木、铁路、道路、索道、江河、弱电线路、电力线路。
2)根据设计图纸,验算各种跨越方案的可行性。验算的主要内容包括:
验算跨越档导线在张力展放时与跨越物顶部的垂直距离,确定能否设立跨越架和封顶网。
根据跨越档档距验算承载索的弛度及强度,能满足张力放线的安全要求。
根据新建线路与跨越物的交叉角大小验算跨越架的宽度、长度,现有跨越设备能否满足要求。
3)根据交叉跨越处的地形条件、运输条件,在满足安全性要求的前提下,进行方案比较,优选后确定一个跨越施工方案。
2.3 跨越施工方案的编制
编制跨越施工方案前应做好下列准备工作:
1)熟悉线路的设计图纸资料,包括施工线路跨越档的档距、相应的塔型、塔高等,还应熟悉被跨越物的大小、位置等。
2)现场勘测被跨越物与施工线路间的有关参数。例如,运行电力线路导地线的高度,边导线间的宽度等。应记录被跨越物的名称及杆塔编号、塔型特点等。
3)现场勘测交叉跨越处的地形,绘制平断面图。
4)验算交叉跨越点附近能否设置跨越架,一般情况下,施工线路的下导线与被跨越物顶面(例如电力线的架空地线)的垂直距离不宜小于15m(张力架线时)。
选择跨越施工方案时,应满足下列基本要求:
1)施工方案应对被跨越物起到保护作用,即保护被跨越物不因送电线路架线而影响其使用功能,不因送电线路施工而遭到损伤或损坏。
2)跨越施工方案应满足其在实施过程中保障自身和施工人员的安全。
3)跨越施工方案应因地制宜具有针对性,包括针对不同的被跨越物选择不同的方案,结合自身设备条件、当地材料供应条件、运输条件等选择不同的方案。
4)跨越施工方案应尽可能经济适用、简单易行、便于操作。
以上要求,概括来讲,就是安全性是第一位,兼顾适用性和经济性。 针对一类跨越,在执行安规的基础上,编写跨越现场布置、搭设(或安装)要求、材料用量和安全措施等内容,将其作为架线作业指导书的一章。
针对重要跨越、特殊跨越均应单独编写施工技术方案并形成作业指导书。对于张力架线来讲方案在本质上是一致的。其差别仅在于前者强调的是跨越架安装方法,后者则包括跨越架的安装方法和设计计算。
2.4 跨越施工技术方案的内容
针对重要跨越和特殊跨越,跨越施工技术方案应包括下列主要内容:
1)跨越工程概况
施工线路与被跨越物交叉跨越位置及平断面情况;被跨越物名称、大小、高低、位置等;交叉跨越处地形特点;被跨越物业主名称及重要性等。
2)跨越方案简述
3)跨越方案平、立面布置图
4)主要施工计算
对于使用跨越架施工,计算应包括跨越架强度验算、跨越架宽度、高度及跨距计算,还应对封顶网张力及弛度进行计算等。采用人力放线,计算可适当简化。
对于索道跨越施工,应计算承载索的张力及弛度变化情况,合理选择索具等。
对于用杆塔作支撑体封网施工,应计算封网承载索的张力及弛度变化,还应对横梁的强度进行验算。
5)安装方法
竹(木)杆、小钢管等跨越架采用单件搭设方法。
金属格构型跨越架采用整体、半整体或倒装等方法。
具体内容应包括:搭设材料要求;现场布置;操作要点;机具配置及起
吊工器具的验算选择等。
6)封顶网(杆)安装。
7)材料及机具配置。
8)计划实施时间及与被跨越物业主联系情况。
9)劳动力组织。
10)安全措施。
11)应急预案。
3跨越架线施工管理
跨越架施工管理流程及控制节点:

3.1 建设规划和跨越设计
1)建设规划
在线路初步设计审查时,对跨越物尤其是特殊跨越在交叉跨越点的选择、跨越档的杆塔选型上应首先从施工的安全方面进行选择。
工程建设规划应考虑跨越措施费能够满足跨越架架线的施工需要。
应考虑南方电网系统外产权电力线路停电损失补偿费,公路、铁路跨越施工配合费。
2)跨越设计
设计单位在线路设计中对跨越档参数及地形条件选择时,应考虑施工的安全、便利,跨越电力线路、公路、铁路的杆塔除设计参数除了满足运行需要以外,还应为施工单位提供能够易于搭设跨越架进行跨越施工所需的条件。
跨越公路、铁路时,跨越点应避免选在高路基处,跨越点宜选在地势平坦处或公路、铁路有边坡处,此类地形易于搭设跨越架。
新建线路与被跨越物的交叉角度应尽量垂直,以利于搭设跨越架或架设防护网,实现不停电跨越。
新建线路与被跨越物的交叉角度应尽量垂直,以利于搭设跨越架或架设防护网,实现不停电跨越。
对被跨越电力线路、公路、铁路的交叉跨越点,应尽量避免在水塘、水库、湖泊、河流山谷、深沟、陡坡边沿等地方,在此类地形搭设跨越架困难,搭设跨越架跨越施工安全风险很大。
新建线路与110kV及以上电压等级的电力线路交叉跨越时,其跨越档的设计档距控制在150m~200m,档距最大值不应超过350m,以利于利用新建杆塔架设防护网来跨越施工。当跨越档距较大(大于200m)时,新建杆塔应有一侧塔位尽量靠近被跨越的线路,同样有利于跨越架的搭设。
设计新建线路与电力线路交叉跨越时,对被跨越电力线路的跨越地点宜选择在其对地距离较低处跨越,以利于跨越架的搭设。
为满足事故状态下跨越架对运行电力线路地线的安全距离要求,同时要考虑搭设跨越架后进行架线时各类绳索及导线的安全通过跨越架,跨越档两端铁塔的呼称高应比按常规设计值适当增高。
跨越档两端杆塔的塔型尽可能为直线塔,耐张塔紧线施工的安全风险较大。
跨越档的档距应尽量缩小。如果跨越档内需搭设多处跨越架跨越或全档搭设
悬索式跨越架,跨越档的档距不宜大于350m。
3.2 跨越现场查勘
1 、施工单位在线路线路复测过程中,对线路设计提出的合理和可行的跨越技术要求时,与设计部门协商解决。
2 、施工单位在架线施工搭设跨越架前需进行跨越现场查勘,获取跨越物数量、位置、高程及交叉角、架空送电线路与被跨越物的净空距离等,绘制跨越现场地形图及交叉跨越跨越平断面图,为编写施工方案提供依据。
3 、施工单位进行跨越现场查勘时,应邀请被跨越物管理单位派人共同前往,以便更详细掌握被跨越物具体情况。
3.3 施工方案编写
1、 施工单位在根据现场查勘结果、被跨越物运行管理单位的要求,选择安全可靠、技术合理、经济节省、操作简便的方案。跨越档内有运行电力线路时,应优先考虑选用停电跨越架线方式。
2 、电力线跨越架除了顶面的其他部分,需要在被跨越电力线停电前搭设的,应该保证人员、工器具、跨越架安装构件与被跨越电力线的最小安全距离符合DL 5009.2-2013《电力建设安全工作规程 第2部分:架空电力线路》的规定,施工时应向被跨越电力线运行单位申请线路退出重合闸;电力线跨越架顶面的搭设,应在被跨越电力线停电后进行;公路、铁路跨越架顶面的搭设必须在其管理单位批准是时间段内进行。
跨越架对带电体的最小安全距离 (m)

跨越架与被跨越物的最小安全距离 (m)

3 、跨越设施的施工设计强度应满足跨越架架体的结构强度、整体及局部稳定性,发生断线或跑线时能承受冲击荷载。跨越架还具有在安全施工允许的条件下本身自立的强度,以及风压作用对跨越架的强度及稳定的影响。跨越架顶设越线滚筒,以减轻跑线时对架体的水平冲击力。
4、 施工方案的内容必须符合DL5009.2-2013《电力建设安全工作规程 第2部分:架空电力线路》和DL/T5106-1999《跨越电力线路架线施工规程》的规定。
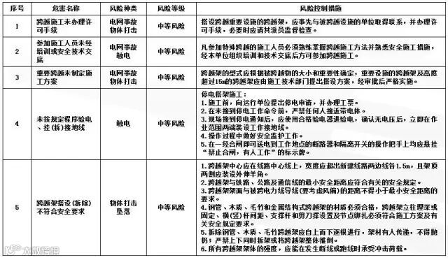
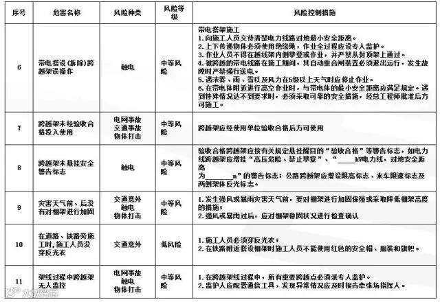
5 、跨越架线施工方案的编制还应根据跨越现场情况,认真分析安全风险,明确安全风险控制措施,详见《跨越架线施工风险控制措施表》。
跨越架线施工风险控制措施表


3.4 施工方案报审、报批
1、 施工单位编写的跨越架施工方案必须先经过施工单位内部的批准。
2、 高度小于15m的有跨越架停电架线施工方案、跨越三级及以下公路施工方案须监理项目部审查。
3 、高度大于15m的有跨越架停电架线施工方案、所有有跨越架不停电架线施工方案、有跨越架跨越公路、铁路的施工方案、特殊跨越的搭设跨越架架线施工方案等必须经监理项目部审查、建设单位(业主项目部)审批。
4 、跨越架架线施工方案经工程参建方审批后,再报跨越物管理单位审批。
5 、跨越铁路、公路及通信线时,必须保证跨越架与铁路、公路及通信线的最小安全距离应符合DL 5009.2-2013《电力建设安全工作规程 第2部分:架空电力线路》的规定;跨越电力线路时,必须保证跨越架架面距被跨越电力线路导线之间的的最小安全距离;考虑施工期间的最大风偏符合DL 5009.2-2013《电力建设安全工作规程 第2部分:架空电力线路》的规定。
6、 施工全过程必须安排专人做好安全监护工作。
3.5 跨越施工案例

立体桁架式毛竹跨越架

扣件式钢管跨越架封网跨越铁路的张力架线


型(羊角)金属格构型跨越架




双柱组合悬索式跨越架

500kV紧凑型线路带电跨越架线

带电线路多档连跨型式
3.6 跨越架验收
1 、为了保证跨越架的安全使用,做到职责明确,搭设完成的跨越架应经施工单位(运行、监理单位是否需要参加验收?)验收合格后方可使用。跨越架验收采用《 跨越架检查验收表》进行验收。
2 、验收合格跨越架应按有关规定悬挂醒目的“验收合格”等警告标示,如电力线跨越架应增挂“高压电危险、禁止攀登”、“*** kV电力线,安全距离为** m”的警告标志;公路跨越架应增设限高标志、车辆限速标志及两侧架体反光标志。
跨越架检查验收表

3.7 跨越架监护和维护
1、搭设或拆除都应设安全监护人,检查跨越系统各装置均已安装齐备,方可开始跨越放线作业。
2、 有跨越架跨越架线过程中,施工单位必须设安全监护人,监护人必须配置移动电话等通信工具,发现异常情况应及时报告架线施工负责人。
3 、大风、大雨过后应对跨越架、拉线、地锚和网、绳弛度等进行检查,必要时进行加固,加固后确认合格后方可使用。
3.8 跨越架拆除
1、跨越档两端杆塔导、地线(光缆)均已附件安装完毕,应停电拆除跨越架。
2、 跨越架线施工完成后应尽快拆除带电线路上方的封顶网、绳及架体,以防天气等各方面原因对线路安全运行的影响。
3 、拆除顺序为:先拆封网装置,再拆承载装置,最后拆架体及拉线。拆除钢管、木质、毛竹跨越架应自上而下逐根进行,架材有人传递,不得抛扔;严禁上下同时拆架或将跨越架整体推倒。
4 、施工时被跨越电力线停电及恢复送电的步骤必须符合Q/CSG 10005-2004《电气工作票技术规范(线路部分)》要求。
5 、作业完成后施工现场应做到“工完、料净、场地清”。
4跨越架线施工注意事项
4.1 施工人员方面要求
参加不停电搭架的作业人员应经技术底且必须做到“四个熟悉”:
⑴熟悉不停电作业的基本知识;
⑵熟悉搭架用的工器具和使用方法;
⑶熟悉搭架的顺序和操作要点;
⑷必须熟悉搭架的安全措施。
4.2 施工机具要求
对搭架使用的施工机具要求更加严格,必须做到:
起重工具和临时地锚的安全系数应比停电搭架和组立规定提高20%~40%。
绝缘工具必须定期检查。使用前必须进行外观检查,不合格者严禁使用。
在带电线路附近作业,上下传递物件必须用绝缘绳。
绝缘工具的有效长度必须符合下表的规定。
绝缘工具的有效长度
4.3 施工方法要求
施工方法方面应在施工前、施工中、施工后全过程进行控制。
⑴ 施工前应做好三项准备
在带电线路上方封网或封杆时应办理“电力线路第二种工作票”
向运行单位书面申请带电线路“退出重合闸”
编写跨越施工方案。
⑵ 施工中应坚持三项注意
作业成绩人员应注意与带电体保持一定的安全距离
作业人员应注意不得在跨越架内侧攀登和作业,不得在封顶杆上通过
金属跨越架主柱组立时应注意与带电线路保持倒杆距离
⑶ 施工作业后应坚持三顶要求
不停电跨越架在架线过程中应有专人监护和看守
架线作业完成后要求尽快拆除封顶网和网顶杆
拆除跨越架应按搭设逆程序作业
4.4 施工环境要求
作业人员与带电体的最小安全距离应符合下表的规定。
高处作业与带电体的最小安全距离(m)

注:①工器具还包括一些构件、导地线等。
②遇雷电、雨、雪、霜雾等不良气象环境时应停止作业。
4.5 停电作业的安全措施
准备工作应做到:
⑴ 施工单位(项目部)技术负责人应会同运行单位人员,根据设计图纸对交叉跨越电力线进行实地勘查。核对需要停电线路的名称、电压等级、跨越处两侧的起止杆塔号,有无分支线及同塔架设的多回电力线。
⑵ 根据实地勘查结果,施工单位编写停电作业安全技术措施。
⑶ 施工单位应向中调或地调(根据管辖线路范围)提交书面停电申请和施工安全技术措施。停电申请应包括工作任务、人员状况和安全措施。
⑷ 经运行单位审查同意停电申请后,由运行单位接规定签发“电力线路第一种工作票”。
⑸ 履行停电工作许可手续。包括:作业负责人必须在得到直班调度员的许可后,方可开始作业;通知负责人必须当面通知、电话传达或派人传达。严禁口头约时停、送电。
4.6 停电工作的安全要求
⑴、停电或恢复送电工作必须指定专人负责。
⑵凡参加停电作业的人员,宜使用近电报警装置,它在接近带电体时会发出警铃声, 以提醒作业人员不要接触带电体。
⑶未接到停电的许可工作命令,严禁任何人接近带电体。
4.7 验电工作的安全要求
验电工作要求做到“四个必须”和“一个顺序”。
1)“四个必须”是:
施工负责人接到停电工作命令后,必须安排人员验电。
必须使用带电体相应电压等级的合格的验电器或绝缘棒进行验电。
验电操作必须戴绝缘手套并逐相进行。
验电必须设专人监护。
2)“一个顺序”是:
严格执行验电顺序:同杆塔有多层电力线时,应先验低压,后验高压;先
验下层后验 上层。
4.8 安装和拆除接地线的安全要求
1)安装接地线的位置
验明电力线确无电压后,必须立即在作业范围的两端挂接地线并将三相短路。
凡有可能送电到停电线路的分支线端也必须挂接地线。
若有感应电压反映到停电线路上时,作业范围应加挂接地线。
若需要在绝缘架空地线上工作时,在作业范围两端应挂接地线。
2)挂接地线的顺序要求
应先挂接地端,后挂导地线端。
同杆塔有多层电力线时,应先挂较低压线形,后挂较高压线;先挂下层,后挂上层。
3)挂接地线的操作要求
检查接地线应连接可靠,不得缠绕。接地线应为软裸铜线,其截面积不得小于25mm2。严禁使用不合格的导线作接地线。
工作人员使用绝缘棒或绝缘绳挂接地线,人体不得触碰接地线。
工作间断或过夜时,作业段的接地线应保留,恢复作业前检查接地线应完整、可靠。
4)拆除接地线的安全要求
拆除接地线的顺序和挂地线顺序相反。
拆接地线时均应使用绝缘工具,防止感应电对人体的伤害。
4.9 施工作业结束和恢复送电的安全要求
⑴施工作业结束后,现场施工负责人必须对现场进行全面检查,待现
场人员、工具、材料等全部撤离杆塔后,方可命令拆除接地线。
⑵工作接地线拆除后,该线路即看作带电体,严禁任何人再登杆塔。
⑶接地线拆除后,施工负责人应报告运行单位工作许可人或值班调度
员。报告内容包括施工负责人姓名、停电线路名称和起止桩号,接地线拆
除情况和作业人员、物件撤离情况等。
4.10 绝缘绳使用的安全措施
绝缘绳包括各种化纤绳。下面主要针对迪尼玛绳提出安全要求,同时也适用其他种类绝缘绳。
1) 迪尼玛绳的现场检查
检查迪尼玛绳上的检验合格标识,检验合格证应标明用途品名、型号规格、额定荷载、检验日期、检验编号。没有检验合格标识者不得使用。
迪尼玛绳有断股时,严禁使用。应将断股处截断重插编绳套,插接有效长度应大于或等于迪尼玛绳公称直径的50倍(相当于6个编距)。绳套环扣的长度应为迪尼玛绳公称直径的10倍。
凡发现有断丝、烧损伤等现象时,严禁使用,并在绳端用标签标识清楚,报告现场技术负责人,进行修复和试验验证。
外护套若有损伤但未断丝的部位,应及时修补。迪尼玛绳纤维不允许裸露在外。
迪尼玛绳两端回头绳套属于易损部位,应用软胶套包裹保护,防止绳套受损伤。
2) 防止超负荷、超性能使用,使用安全系数应大于6。严禁以小代大,禁止超负荷、超性能使用,严禁将迪尼玛绳受力后留置过夜。
3) 防火源、热源和摩擦发热损伤。迪尼玛绳在使用中严重接触火源、电弧和热源烧伤,不充许与物件间反复磨擦发热导致热烧伤或熔断。工作环境温度应低于60℃。
4) 防尖利硬物磨擦、撞击、挤压。迪尼玛绳使用中应注意防止与尖利硬物磨擦、撞击、挤压而导致损伤。
5)防止打结和系扣折弯锚接。迪尼玛绳使用中严禁打绳结、折弯、系扣或打背扣等方式锚接,必须通过绳端的回头绳套与卸扣及钢丝绳连接(回头绳套应用软胶套包裹保护)。
若需要接长迪尼玛绳可以利用迪尼玛绳两端编插的连接环扣直接套接。用连接器连接时,连接器的穿销直径宜大于迪尼玛绳公称直径的2倍。
过转向滑车时,滑车的槽底直径应大于迪尼玛绳公称直径的11倍。
牵引迪尼玛绳的双磨擦轮卷筒的槽底直径应大于迪尼玛绳公称直径的25倍。
6)防潮湿、防油污。迪尼玛绳使用中应注意防潮,保持干燥、清洁,不得接触水、油污、固体颗粒等,不得直接与地面接触,需要搁置地面时应用帆布或编织带衬垫。严禁雨天或潮湿的气候条件下使用迪尼玛绳接触带电体。
7)迪尼玛绳使用后的维护
若迪尼玛绳使用后外表粘有泥污,可用软毛刷加以清洁后,盘好置于库房清洁干燥处。
若迪尼玛绳受潮。应晾晒干后再使用或存放。
若迪尼玛绳沾染油污,应及时用中性洗洁剂和清洁淡水将迪尼玛绳清洗干净,晾晒干或烘干(烘干温度应底于70℃)后再使用或存放。
若在空气中含盐分较多的地区使用后,应用清洁的淡水将迪尼玛绳冲洗干净,晾晒干或烘干后再存放。

绝缘绳耐压试验

跨越架柱体冲击试验

承载索试验

绝缘封顶杆抗压试验

临近带电体漏电检测

迪尼玛承载索

跨越现场材料保护

跨越现场材料保护

使用绝缘滑车牵拉绳索

悬索跨越架作业平台

跨越主柱顶部布置

跨越主柱顶部布置
注:部分图片来源网络,版权归属原作者,如有侵权请联系我们,我们将及时处理。

道亨时代公众号主要服务于电力行业从业者,愿景为大家分享相关技术,部分作品或内容来自或参考相关文章,如涉及版权问题,请联系我们及时处理,由此带来的不便敬请谅解!
同时感谢公众号合作伙伴的鼎力支持!

道亨时代微信公众号:BJDHSDKJ
投稿和联系邮箱:25458091@qq.com

道亨时代&恒华科技 出色源自专业

