
本期是平台君和您分享的第80期内容
平台君这一期给大家分享一款大家耳熟能详且年销量达到10亿只的芯片——NE555定时器。
Hans Camenzind,1971 年开发 555 时(图源:网络)
Signetic公司生产的第一代NE555芯片(图源:网络)
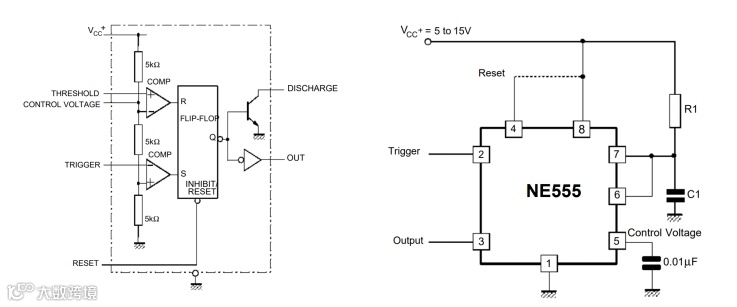
TI NE555定时器功能框图及应用

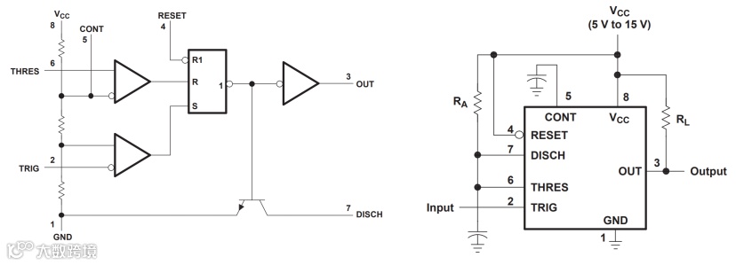
ST NE555定时器功能框图及应用
NE555芯片的伟大不仅体现在其功能和性能上,还在于其广泛的应用领域。
它常用于电机控制、声光电的调控等,几乎在所有电子产品中都能找到它的身影,包括仪器仪表、家电产品、广告牌、汽车、游戏机和玩具等。
此外,NE555芯片的易用性、价格低廉和良好的可靠性,使得它成为学生、创客在进行电子DIY制作时的首选。
平台君查询了一下,目前TI的NE555芯片售价大约在0.3~0.8元。就这个价,买个白烧饼或馒头都不够,就能买到一款好用的定时器,还要啥自行车?
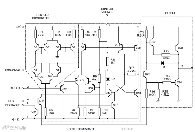
以下是ST和NXP公司的NE555芯片的电路原理图。
NXP公司的NE555芯片电路原理图

下图是德州仪器(TI)公司NE555芯片的概貌图以及管芯标识:
TI NE555概貌图
TI NE555的管芯标识
以上就是平台君对于NE555定时器芯片的资讯分享。
刚刚步入社会开始从事微电子行业或对电路设计感兴趣的小伙伴们,如果对其他入门电路感兴趣,后台私信平台君或点击“阅读原文”到IPBrain网站搜索。
平台君手里的数据远不止如此哟,放大器、译码器、转换器、缓冲器、译码器、定时器、比较器……小伙伴们大学课本里遇到的芯片,平台君会逐步分享给大家。

