
本期是平台君和您分享的第89期内容
下面,平台君先给大家简单介绍下这篇专利(解读权利要求项)。

可穿戴设备专利及翻译
图中这篇专利主要介绍一种可穿戴生物反馈装置。该装置可以将多种颜色与多个数据范围相关联,装置感测用户的生理参数后与数据范围比较,以多种颜色在显示器上生理参数的数据范围。这不就是大多数智能手表都能实现的功能嘛!
平台君去几家智能手表的官网找到了如下信息。
首先,苹果官网Apple Watch查看心率区间的功能如下:

来源:苹果网站
然后在三星官网,平台君看到如下手表的显示提示,不同程度的运动心率状态以不同颜色显示,和专利的如出一辙!

来源:三星网站
您品,您细品,这意味着什么?如果您是这篇专利的所有权人,您觉得是否可以做点什么?产品中使用了别人已经申请了专利的技术的厂商,您慌不慌?

后面可能会发生什么事,我们拭目以待。
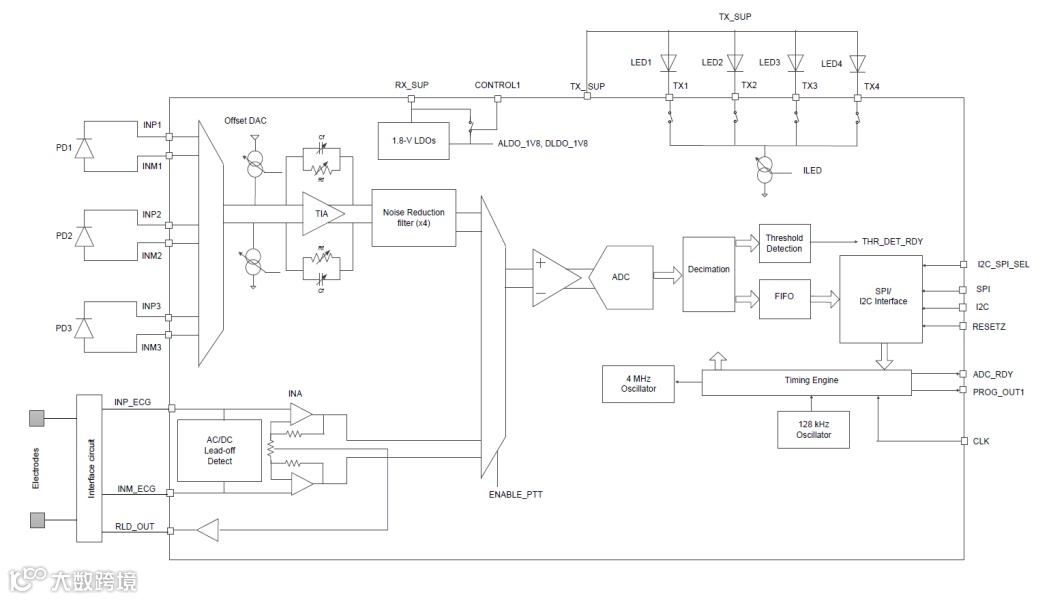
AFE4900是一款超低功耗、集成式的模拟前端(AFE),专为可穿戴光学和电生物传感应用而设计。能够以高达1kHz的数据速率进行同步光电容积脉搏图(PPG)和心电图(ECG)信号采集。
值得一提的是该芯片的超低功耗设计,平均电流仅为30μA。适用于典型的心率监测场景,如20mA设置、60μs脉冲持续时间和25Hz采样率。

图源:AFE4900芯片规格书
芯片外部的四个二极管(LED1~LED4)用来向人体发送光学信号,可外接三个光电二极管(PD1~PD3),支持时分多路复用PD输入以接收来自人体的信号,先经过TIA、噪声过滤模块、再经过ADC转换为数字信号,数字模块大概占整个芯片面积的20%。该芯片支持SPI和I2C两种接口。

AFE4900芯片概貌图(图源:IPBrain平台)

AFE4900芯片多晶层细节放大图(图源:IPBrain平台)

AFE4900芯片M1层细节放大图(图源:IPBrain平台)
平台君带大家一起来围观下心率监测的两种检测方法。
光电容积描记法PPG
光电容积描记法(Photo plethysmo graphic,简称PPG)。简单来说,就是基于物质对光的吸收原理,通过智能手环/手表的绿色LED灯搭配感光光电二极管,用光检测一段时间血管的扩张收缩。由于血液是红色的,它可以反射红光而吸收绿光,在心脏跳动时,血液流量增多,绿光的吸收量会随之变大;处于心脏跳动的间隙时血流会减少,吸收的绿光也会随之降低。因此,根据血液的吸光度,心率检测芯片可以测量出心率。
PPG的优点还在于其对传感器与皮肤的接触要求比较低,哪怕是宽松到传感器与皮肤没中间有一定的空气间隔,传感器仍然能够获得比较理想的信噪比,要知道用户非常偏爱可以宽松佩戴的可穿戴设备。

(图源:网络侵删)
绝大部分智能手环/手表都采用了PPG法监测心率,它们的明显特征是传感器部位配备了绿色LED灯,并且发生器和光敏接收器位于所测部位的同一侧,主要测量反射回来的光。PPG不仅仅能测量心率,还可以测量血氧饱和度、血压、呼吸率。在获取不同的PPG指标时,使用不同的波长即可。
心电信号测量法ECG
心电信号测量法(ECG),由于人的心脏在每个心动周期(从一次心跳的起始到下一次心跳的起始,心血管系统所经历的过程)中,心房、心室相继兴奋,伴随着无数心肌细胞的相继动作,从而会引起电位变化,这些生物电的变化称为心电。每次心跳,人的体表都会有微小的电极变化,捕捉到这些周期性的电极变化,再经过心电ECG专用芯片的算法就可以还原出心率跳动的频率,来实现心率的实时监测。
平台君还了解到,苹果手表Series4及更高版本在表冠中配置了ECG电极,可以测量心电图信号。智能手表中的ECG测量与医院常用的心电图检测类似,不同的是医院需要在心口、脚上、手腕上都加上电极,由于身体各部位的电信号强度不同,通常电极布点越多测量越准确手表中的ECG功并不能替代专业医疗设备。

(图源:网络侵删)
AFE4900芯片制程大约为180nm左右,从上文的概貌图也能感觉芯片规模并不大,这个制程及规模还能卖到100元左右,在手表成本中的权重不小。比如OPPO的首款智能手表OPPO Watch中就用了这颗芯片。

IPBrain平台已经对该芯片进行了分析,感兴趣的读者可以留言给平台君了解详情。
更多独家资讯尽在IPBrain集成电路大数据平台,如果您对更多市场上热门的芯片资讯感兴趣,也可以点击“阅读原文”访问IPBrain网站进行查询。
THE END

