申报印花税时预警了?什么情况?快跟小慧一起来看下吧!
ps:求关注!求转发!求留言!

申报印花税出现预警?
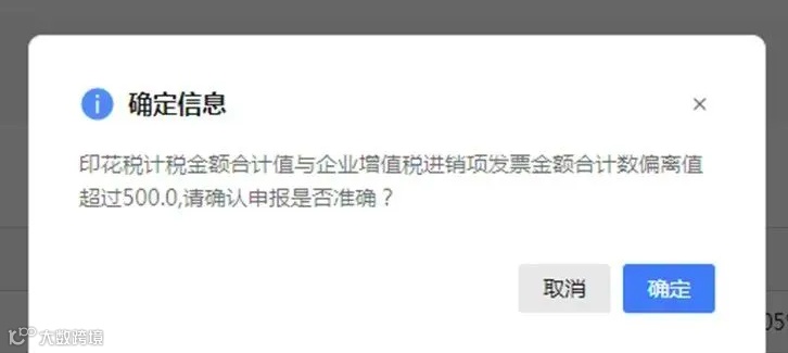
很多人在2024年4月份申报一季度印花税时,发现出现了这样的提示信息:


而新电子税局会自动与当期企业增值税进销项发票金额合计数进行比较,以起到提示提醒是否存在少报、漏报的情况,如果确定自己申报的没问题,无视他继续进行申报就行。
⭐1、确认式申报模式
针对业务简单的纳税人,系统推荐确认式申报,系统自动预填数据,纳税人确认无误即可一键申报。
⭐2、补录式申报模式
针对业务相对复杂的纳税人,系统推荐补录式申报,纳税人在系统预填数据的基础上补录未开票收入、其他抵扣、进项转出税额、抵减税额等信息后即可快速申报。
⭐3、填表式申报模式
针对业务复杂的纳税人,系统推荐填表式申报,即传统申报模式。
另外,这三种申报模式由系统根据纳税人特征标签和涉税数据情况,自动推荐,纳税人无需选择。
那么,新的电子税局中,还有哪些常见的税费预警呢?继续往下看。

新电子税务局
还有哪些税费预警?
新的电子税务局中,还有哪些常见的税费预警呢?
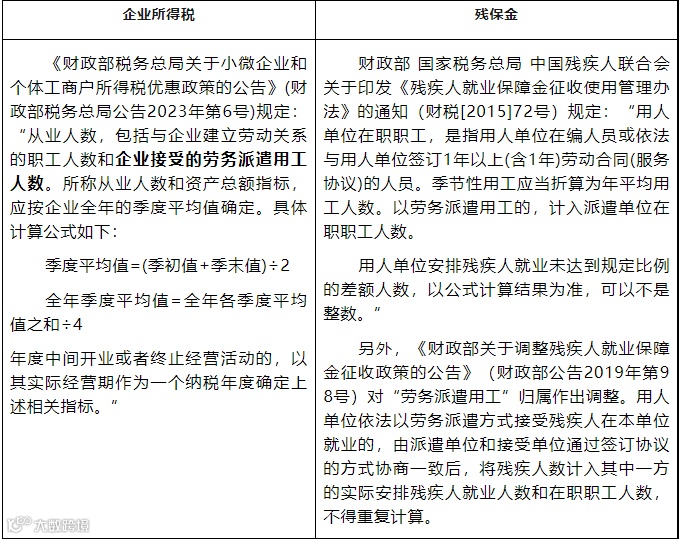
企税汇缴工资总额与残保金申报工资总额差异。
⭐一、差异预警提示
系统提示风险:2023年企业所得税汇算清缴申报的工资总额和人数与本次残保金申报的工资总额和人数不一致。
⭐二、差异来源
1、企业所得税汇缴申报表

2、残保金申报表

⭐三、两者是否必须一致
1、从职工人数来说

(1)企业所得税的从业人数包括企业接受的劳务派遣用工人数,而残保金的人数中,首先,劳务派遣人员是属于派出方的,其次,以派遣方式接受残疾人在本单位就业的,人员归属由派遣单位和接受单位通过签订协议的方式协商确定归属,这也可能存在口径差异。所以在人数统计方面,企业所得税口径的人数和残保金的职工人数就存在差异。
(2)退休返聘人员无法和企业签订劳动合同,即无法与企业建立劳动关。因此,企业所得税和残保金的职工人数应均不包含退休返聘人员。
2、从工资总额来看

如果有特殊情况或者特殊人员,两者有一定的差异:
(1)劳务派遣:
如果劳务派遣员工的人数计入用工单位,则工资总额应该在用工单位的工资总额中包含;反之,应全部不在用工单位包含,而计入派遣单位的人数和工资总额。
(2)退休返聘:
企业因返聘离退休人员所实际发生的费用,应区分为工资薪金支出和职工福利费支出。其中属于工资薪金支出的,准予计入企业工资薪金总额的基数,作为计算其他各项相关费用扣除的依据。而返聘离退休人员无法和企业签订劳动合同,则不应纳入残保金的工资总额基数。
⭐总结:
1、从目前的政策来看,残保金申报的人数和工资总额和上年度企业所得税申报的人数和工资总额,在不存在返聘离退休人员、劳务派遣人员等特殊人员情况下,应该是相差不大的,预计有小额差异时,系统也不会提示风险。
2、至于是否可以直接取企业所得税申报表工资总额的数据作为残保金申报基数,一般来说,在没有特殊人员、特殊情况下,是可以的。
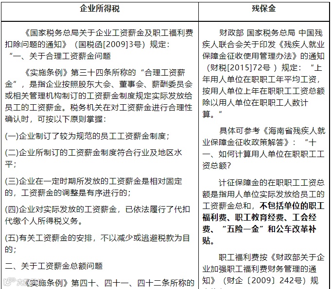
企税与个税工资申报预警。
⭐一、差异来源
1、企业所得税税前扣除的工资薪金
企业所得税税年度纳税申报表中《职工薪酬支出及纳税调整明细表》

2、个人所得税的工资薪金所得
个人所得税扣缴申报表中的全年累计收入额

⭐二、两者差异的原因
1、正常的、合理的原因
(1)计提了年终奖
企业当年预提的年终奖在次年5月31日之前发放的, 可以在当年税前扣除,但个税是实际发放时(次年)才扣缴,形成了差异。
(2)拖延了员工的工资
企业账面上计提了员工的工资,但拖延至次年5月31日之前发放,个税在次年实际发放时才扣缴,形成了差异。
2、不合理的原因
(1)多列工资薪金支出
比如,企业伪造了工资发放明细表虚列成本以及工资薪金的核算范围不正确等
(2)少申报工资薪金收入
主要有以下情形:
a、员工发放了工资,但未申报个税,或者按照较低的收入申报个税
b、企业多数员工的工资薪金收入常年处于5000元以下,其他收入通过报销形式发放
c、部分员工现金发放工资,不申报个税
d、年收入未超过6万的员工,认为可以不申报
企业所得税9大预警指标
⭐一、基础信息异常指标
两者信息上比对,一旦异常可能涉嫌偷税。
1、预警指标:企业基础信息与实际不符或其他相关表格数据不匹配。
2、稽核比对的数据来源
(1)年度汇算基础信息表:《企业所得税年度纳税申报基础信息表》中基础经营情况、有关涉税事项和主要股东分红情况三部分信息。
(2)企业预缴申报表:预缴申报表中从业人数、资产总额预缴方式等;随企业纳税申报表一同报送的《资产负债表》中资产总额等信息。
⭐二、长亏不倒的风险预
一般情况下,长亏不倒违反常理,企业很可能存在调整利润的情形,例如隐瞒收入、虚列成本、通过关联交易避税。
1、风险预警:连续3年亏损,尤其是收入和成本费用都很大时还连续3年亏损。
2、稽核比对的数据来源
(1)企业所得税申报表中的《企企业所得税弥补亏损明细表》中当年亏损额。
(2)企业所得税申报表中(A类)中营业收入、营业成本和三项费用的金额。
⭐三、税负率预警指标率
一般情况下,企业所得税实际税负率低于税负预警值,可能隐藏收入、虚列成本等方式来少缴纳企业所得税。
1、风险预警:企业所得税实际税负率低于税负预警值;
2、稽核比对的数据来源
(1)企业所得税的税负率=当期实际应纳企业所得税/当期应税销售收入*100%。
(2)税负预警值是动态的,不同行业、不同地区、不同季节、不同时间是不同的,预警值由各地税务机关根据实际情况自行确定的。
⭐四、预缴与汇缴差异的预警指标存在少预缴税款的可能性
1、风险预警:预缴所得税金额低于汇缴所得税金额的70%(即预缴所得税<汇缴所得税70%)
2、稽核比对数据来源
(1)四季度预缴申报表中本期应纳所得税额+前三季度已缴纳所得税额。
(2)《企业所得税年度纳税申报表(A类)》中的实际应纳所得税额。
⭐五、企业所得税收入与增值税销售额的比对一致
1、风险预警:企业所得税收入小于增值税销售额的部分占比超过10%,即(增值税销售额-企业所得税收入)/增值税销售>10%。指标异常存在,少记、漏记收入、延迟确认收入的可能。
2、稽核比对的数据来源
《企业所得税年度纳税申报表》主表第1行营业收入金额,(包括会计上的主营业收入和其他业务收入)+纳税调增收入-纳税调减收入。
(1)一般纳税人:12月份《增值税纳税申报表主表》销售额累计数,包括按适用税率计税销售额、按简易办法计税销售额、免抵办法销售额和免税销售额等四项收入。
(2)小规模纳税人:12月份销售额的累计数。
⭐六、期末存货与当期累计收入差异幅度异常指标
1、风险预警:期末存货与当期累计收入差异幅度异常指标值=(期末存货一当期累计收入)/当期累计收入。预警值∶50%异常∶存货账实不符,隐瞒收入。
2、稽核比对的数据来源
(1)随《企业所得税申报表》报送的《资产负债表》中存货的余额。
(2)随《企业所得税申报表》报送的《利润表》中的本年的营业收入额。
⭐七、不征税收入调整异常的预警指标
1、风险预警:只调减了不征税收入但未调增不征税收入对应的支出;一般情况∶不征税收入调减的,对应不征税收入用于支出形成费用或者资产的折旧应该调增,如果未调增的,可能存在虚假申报的情形。
2、稽核比对的数据来源:企业所得税纳税申报表中《纳税调整项目明细表》中不征税收入的调减金额和不征收收入用于支出形成的费用的调增金额、资产折旧、摊销的调增金额。
⭐八、应收/应付账款异常预警指标
1、风险预警:当年新增应收账款大于销售收入的80%。异常∶虚开发票、虚列成本。
2、稽核比对的数据来源:
(1)应收账款∶ 随企业所得税申报表报送的资产负债表中应收账款的期末余额-期初余额。
(2)销售收入∶随企业所得税申报表报送的利润表中的营业收入总额。
⭐九、预收/预付账款异常问题∶隐瞒收入预警指标
1、预警指标:当年预收账款余额占销售收入的比重超过20%(即当年预收账款余额/销售收入>20%)。超出预警值可能在的问题∶隐瞒收入。
2、稽核比对的数据来源
(1)预收账款∶随企业所得税申报表报送的资产负债表中预收账款的期末余额。
(2)销售收入∶随企业所得税申报表报送的利润表中的营业收入总额。预付账款:预警指标:预付账款是负数且金额较大。
稽核比对的数据来源:随企业所得税申报表报送的资产负债表中预付贴款的期末余额。

来源丨广东税局、会计圈等网络收集整理
编排| 慧算账
声明| 平台内容供学习、交流使用,版权归原作者所有,若出处有误或侵犯到原作者权益,请与我们联系删除或授权事宜。
转载“慧算账”公众号文章请注明来源及作者。感谢!

