这23项涉税违法事项,首违不罚!快跟小慧一起来看下吧!
ps:求关注!求转发!求留言!

首违不罚是什么意思
近日,北京市、天津市、河北省、山西省、内蒙古自治区五地税务局共同发布关于《华北区域税务行政处罚裁量基准》的公告,自2024年12月1日起施行。
根据国税总局的官方解释:
“首违不罚”指的是市场监督管理部门对市场主体在生产经营活动中,危害后果轻微并及时改正的首次违法行为,不予行政处罚。对于适用“首违不罚”的违法行为,承办机构应通过建议、提醒、劝告、告诫等方式对当事人进行教育引导,并要求签订《承诺书》。
2、危害后果轻微
税务“首违不罚”系“不予处罚”的制度设计,而非“免予处罚”。其并非属于处罚豁免和执法宽宥,而是源于纳税人违法行为的危害后果轻微,未造成实质的社会危害性。
3、及时改正
税务执法“首违不罚”旨在贯彻“处罚与教育相结合”的原则,引导纳税人及时改正和自觉守法。在不予处罚的同时,税务机关需要加强对纳税人的税法宣传与辅导。
那么,具体有哪些项目呢?继续往下看。

首违不罚的
23项涉税违法事项
之前我们说了,北京市、天津市、河北省、山西省、内蒙古自治区五地税务局共同发布关于《华北区域税务行政处罚裁量基准》的公告,自2024年12月1日起施行。

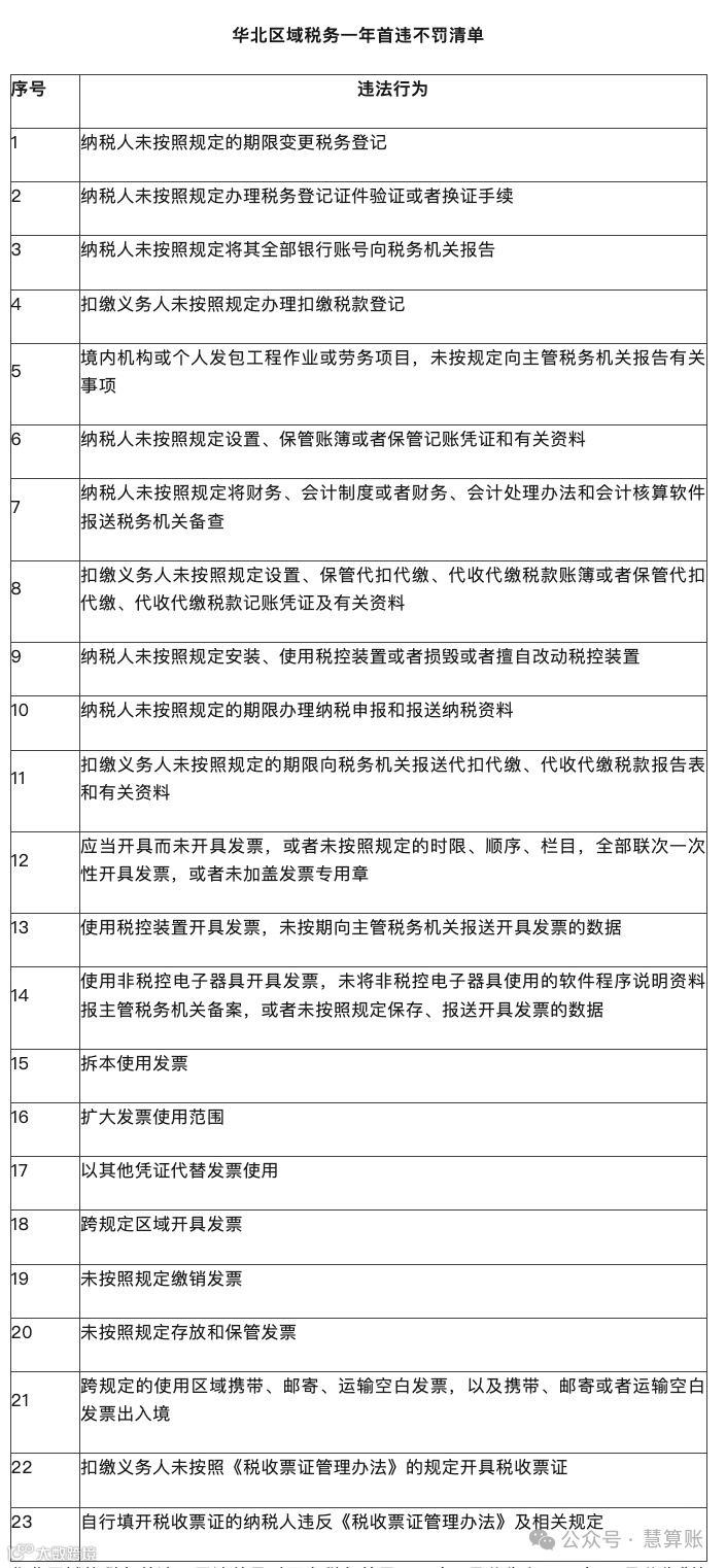
该裁量基准针对54项税务违法类型明确了统一的行政处罚裁量基准,其中针对23项违法行为的处理提到“一年内首次违反且危害后果轻微,并在税务机关发现前主动改正或者在税务机关责令限期改正的期限内改正的,不予行政处罚。”
具体有哪些呢?直接上图:



内容参考丨北京税局、国税总局等网络收集整理
编排| 慧算账
声明| 平台内容供学习、交流使用,版权归原作者所有,若出处有误或侵犯到原作者权益,请与我们联系删除或授权事宜。
转载“慧算账”公众号文章请注明来源及作者。感谢!

