
本期是平台君和您分享的第118期内容
直流电动机已经存在了近两百年,并在此期间进行了一系列技术革新。最近,无刷直流电机变得越来越流行,但对于许多应用来说,有刷电机结构简单、易于控制、成本更低,仍然是一种受欢迎的选择。
平台君在IPBrain数据库中发现了一款有刷直流电机驱动器芯片,它就是TI的DRV8870,大家一起跟随平台君看一下这款芯片吧。它不仅价格亲民、功能强大,而且稳定性和安全性都是杠杠的!

DRV8870概貌图(图源:IPBrain平台)
话不多说,让我们来赶快看一下它的特性吧:
H桥电机驱动器:能够驱动一个直流电机、一个步进电机的绕组或其他负载。
宽工作电压:工作电压范围为6.5V至45V。
低导通电阻:典型RDS(on) (HS + LS)为565 mΩ。
峰值电流驱动:能够提供高达3.6A的峰值电流。
PWM控制接口:支持脉宽调制控制电机速度。
集成电流调节:基于模拟输入VREF和ISEN引脚的电压(与流经外部感测电阻的电机电流成正比)。
低功耗睡眠模式:设置两个输入为低电平时,进入低功耗休眠模式。
小型封装和占地面积:采用8引脚HSOP封装,带有PowerPAD™,尺寸为4.9mm×6.0mm。
集成保护特性:具有全面的保护功能,内部有欠压锁定 (UVLO)、过流保护 (OCP) 、过热保护 (TSD) 、自动故障恢复功能,可防止设备在系统出现故障时受损。

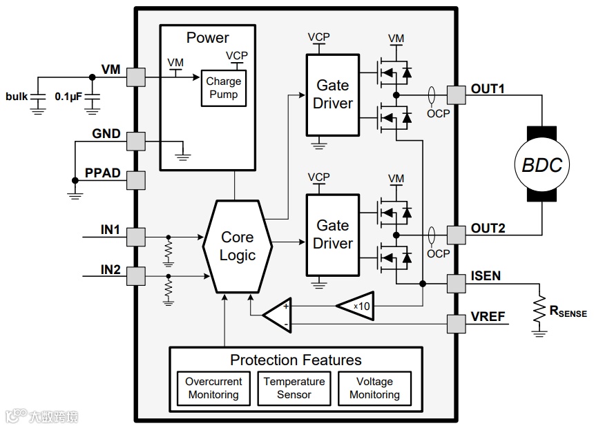
图源:DRV8870 芯片规格书
如上图所示,它通过两个逻辑输入控制由四个N沟道金属氧化物半导体场效应晶体管(N-MOSFET)组成的H桥驱动器。芯片内部集成了电压,电流检测,外部有感测电阻器和PWM控制接口,并集成保护电路。通过增加电荷泵(Charger Pump)可在内部全面提升VM(电源),使得N-MOSFET的性能增强,来提高效率。根据模拟输入VREF和ISEN引脚上的外部感测电阻器来实现电流的感应和调节。
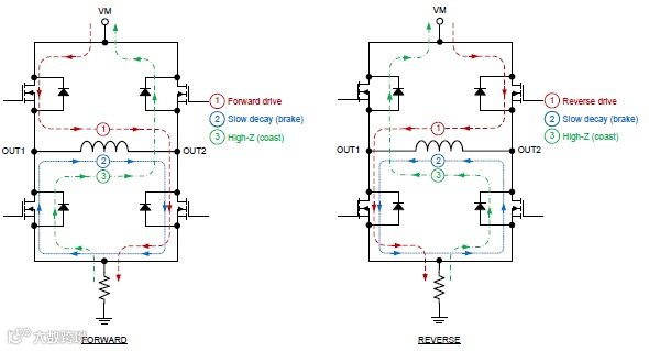
H桥原理介绍
有刷直流电机的驱动是使用H桥来实现电机的速度调速的。

H桥原理图(图源:网络)

H桥电流路径(图源:DRV8870 芯片规格书)
而使用DRV8870这款H桥有刷直流电机驱动芯片则完全不用担心电源短路,烧毁电源问题的发生。因为这款芯片内部带有死区时间(Dead Time)控制,我们完全可以在任意时刻对IN1和IN2输出高低电平,都不会烧坏芯片。这不禁让平台君赞叹到真是安全感爆棚啊!
应用领域
DRV8870的应用场景包括但不限于以下几个领域:
打印机:DRV8870可用于驱动打印机的进纸和纸张裁切控制功能,确保打印过程的精确性和稳定性。
家用电器:在家用电器中,DRV8870可以用于驱动风扇、吸尘器、搅拌器等电器设备,提供高效且可靠的电机控制。
工业设备:在工业自动化领域,DRV8870可用于驱动各种执行器、输送带、阀门等,支持高精度控制和长寿命运行
-
其他小型机器:包括玩具、手机、汽车等小型机械设备中,DRV8870能够提供精确的电机控制,满足多样化的运动需求。

DRV8870芯片标识(图源:IPBrain大平台)
最后附上平台君在立创商城为大家查询到DRV8870芯片价格,单颗含税价格大约在2块钱的样子。

综上所述,DRV8870凭借其强大的电流控制功能、全面的保护机制、高效能和低功耗特性以及广泛的应用场景,成为电机驱动领域的优秀选择。这款便宜又能打的电机驱动器芯片,让人不得不佩服它的性价比和实用性。
IPBrain平台已经对DRV8870进行了详细的分析。想了解更多的朋友可以联系IPBrain@cellixsoft.com或致010-62901860-639/609/611咨询细节呦。
如果小伙伴儿们对更多市场上热门的芯片资讯感兴趣,也可以点击“阅读原文”访问IPBrain网站进行查询。
THE END
关于IPBrain平台
IPBrain集成电路大数据平台归属北京芯愿景公司旗下。IPBrain平台为半导体行业客户提供先进芯片技术资讯、专利资讯、市场动态等信息。平台可以分析的最先进制程已达到3纳米,单个项目最大规模达超过100亿个晶体管,最大金属层数达到20层,目前平台已积累的报告有13000+。
欢迎关注IPBrain平台公众号及网站:https://www.ipbrain.com.cn,及时掌握技术动态和市场资讯,精准研发不走弯路,更快实现产品成功。
往期精彩推荐
一台新能源车上竟然有300颗“暖宝宝”芯片?探秘英飞凌高边智能开关芯片BTT6050-1EKA的优势细节
完爆石英晶体振荡器,地面车辆的“最强心脏”:汽车级硅MEMS振荡器SiT8924
智能设备的能量守护者--德州仪器高精度电池监测芯片BQ27Z561
光伏逆变器电隔离的精准之选,TI高精度隔离式放大器AMC1301如何助力光能源高效并网
挖出万亿级蓝海储能产业“芯”机会,一探ADI储能解决方案之电池监控器ADBMS6830
“小开关驱动大电机” 英飞凌智能高边开关—BTS7008-2EPA
既便宜又能打:探秘能让电池安稳睡大觉的小管家——TI低压差线性稳压器TPS7A02
年度电源管理产品凭什么是它?MPS全球最小PoE芯片MP8017脱颖而出的秘密

