
本期是平台君和您分享的第180期内容
LMX2820同系列产品
LMX2820的性能介绍
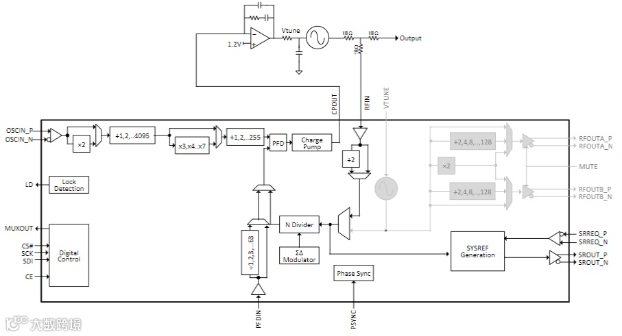
LMX2820的功能介绍
PLL模块通常包含鉴频鉴相器(Phase Frequency Detector-PFD)、电荷泵(Charge Pump)、低通滤波器(Low Pass Filter -LPF)、压控振荡器(Voltage Controlled Oscillator -VCO)、频率合成器(Frequency Synthesizer)。
工作原理:PFD把输入信号和VCO的输出信号的相位进行比较,输出一个正比于两个输入信号相位误差的电压加到LPF上,处理后再加到VCO上,控制VCO的频率变化,使其相位差逐渐变小,达到动态平衡。
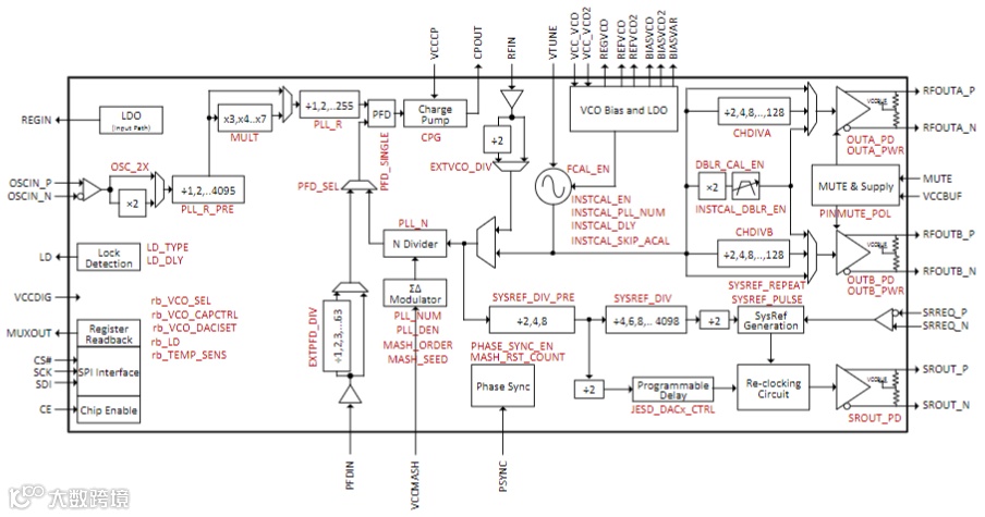
LMX2820的细节图
关于IPBrain平台
IPBrain集成电路大数据平台归属北京芯愿景公司旗下。IPBrain平台为半导体行业客户提供先进芯片技术资讯、专利资讯、市场动态等信息。平台可以分析的最先进制程已达到3纳米,单个项目最大规模达超过150亿个晶体管,最大金属层数达到20层,目前平台已积累的报告有13000+。
欢迎关注IPBrain平台公众号及网站:https://www.ipbrain.com.cn,及时掌握技术动态和市场资讯,精准研发不走弯路,更快实现产品成功。
往期精彩推荐
2025-02-26
2025-02-25
2025-02-24
2025-02-21
2025-02-20
2025-02-19
2025-02-18

