
本期是平台君和您分享的第162期内容
20世纪80年代,德国博世公司专门为汽车行业开发出一种串行工具总线—— 控制器局域网总线(CAN)。
距今已经发展了40年时间了,在这40年中由于其高性能,高可靠性和良好的错误检测能力而被广泛应用于汽车计算机控制系统和环境温度恶劣电磁辐射强和振动大的工业环境。
而总线接口芯片作为CAN控制器和物理总线之间的接口,提供了对总线的差动发送能力和对CAN控制器的差动接收能力。
此外,CAN总线接口芯片内部通常包含CAN控制器和物理层电路,通过对主机处理器的通信接口进行数据交换,实现与CAN总线的连接。
它能够将来自不同设备的数据信号进行转换和传输,使得这些设备能够在CAN总线上进行高速、可靠的通信。

极氪001车头灯驱动板(图源:网络)
今天,平台君向大家介绍的就是CAN总线接口芯片——CAN有线收发器安森美NCV7344。
它被应用于极氪001车头大灯中,上图就是极氪001的驱动板,我们可以看到编号2就是我们今天的主角NCV7344。首先我们通过竞争力信息卡大致了解一下该芯片吧!

NCV7344 CAN收发器保证了额外的时序参数,以确保数据速率超过1Mbps的稳定通信和应对CAN灵活的数据速率要求(CAN FD)。
这些特性使得NCV7344成为所有类型HS-CAN网络的绝佳选择,适用于需要通过CAN总线具有唤醒功能的低功耗模式节点。我们一起来看一下它的概貌图和电路图吧。

概貌图(图源:IPBrain平台)

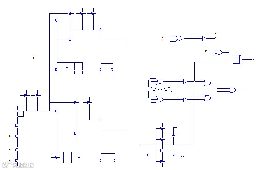
电路图(图源:IPBrain平台)
NCV7344是由三层金属和一层多晶构成的CMOS制造工艺的350nm芯片,从概貌图和电路图我们都可以看到有关唤醒的模块。
该芯片拥有两种操作模式:正常模式和待机模式。
在正常模式下,收发器能够通过总线进行通信,信号通过引脚TxD和RxD发送和接收到CAN控制器。而在待机状态下,发射器和接收器都被禁用,只有一个非常低功率的差分接收器监视总线的CAN总线活动,电源电流降低到最小值,通常只有10uA。

唤醒模块电路图(图源:IPBrain平台)
在待机状态下如果想恢复到正常模式就需要唤醒模块发挥作用了。
当低功率差分接收器检测到唤醒请求时,首先对该信号进行滤波,然后经过一段时间的唤醒滤波后验证为有效的唤醒信号,收发器将RxD引脚驱动为低电平,以通知控制器该唤醒请求。

唤醒行为(图源:芯片规格书)
大家都知道主线短路是非常危险的情况,NCV7344为应对该问题做出来热保护电路。当温度超过180℃时,热保护电路通过关闭发射机来保护IC免受损坏。
由于发射机耗散了大部分功率,降低了IC的功耗和温度。而所有其他IC功能继续运行。当温度低于关断阈值且引脚TxD变高时,关断复位。
引脚CANH和CANI受到汽车电气瞬变的保护。如果输入断开,引脚TxD和STB在内部被拉高。引脚TxD、STB和RxD将浮动,防止反向供电,VCC电源被移除。

汽车瞬变测试电路(图源:芯片规格书)
Vio引脚应连接到微控制器电源引脚。通过使用与微控制器共享的Vio电源引脚,适当地调节微控制器和收发器之间的I/O电平。
引脚Vio还为收发器的低功率差分接收器提供内部电源电压。即使在引脚Vcc上没有电源电压,也允许检测唤醒请求。

典型应用电路(图源:芯片规格书)

二极管(图源:IPBrain平台)

高压MOS管(图源:IPBrain平台)

电容(图源:IPBrain平台)

电阻(图源:IPBrain平台)

三极管(图源:IPBrain平台)
最后我们一起来看一下它的LOGO图吧。

LOGO(图源:IPBrain平台)
平台君今天就分享到这里啦,如果想了解更多的朋友可以联系IPBrain@cellixsoft.com或致电010-62901860-639/609/611咨询细节呦。
更多独家资讯尽在IPBrain集成电路大数据平台,如果小伙伴儿们对更多市场上热门的芯片资讯感兴趣,也可以点击“阅读原文”访问IPBrain网站进行查询。
关于IPBrain平台
IPBrain集成电路大数据平台归属北京芯愿景公司旗下。IPBrain平台为半导体行业客户提供先进芯片技术资讯、专利资讯、市场动态等信息。平台可以分析的最先进制程已达到3纳米,单个项目最大规模达超过100亿个晶体管,最大金属层数达到20层,目前平台已积累的报告有13000+。
欢迎关注IPBrain平台公众号及网站:https://www.ipbrain.com.cn,及时掌握技术动态和市场资讯,精准研发不走弯路,更快实现产品成功。
往期精彩推荐
2025-01-23
2025-01-23
2025-01-22
2025-01-21
2025-01-20
2025-01-19

