大数跨境
0
0

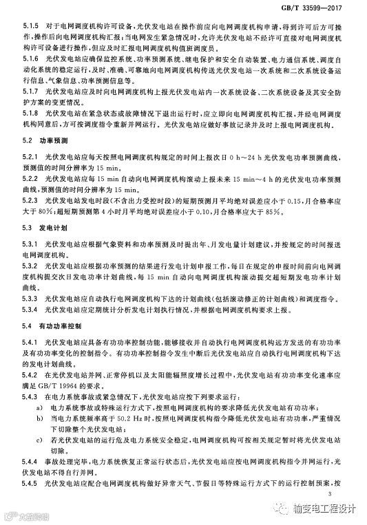
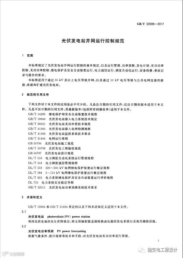
【新能源】《GBT 33599-2017 光伏发电站并网运行控制规范》

【新能源】《GBT 33599-2017 光伏发电站并网运行控制规范》 道亨软件
2018-06-27
1



感谢您抽出  · 来阅读此文

注:部分图片来源网络,版权归属原作者,如有侵权请联系我们,我们将及时处理。

---本文经输变电工程设计授权转载----


道亨时代公众号主要服务于电力行业从业者,愿景为大家分享相关技术,部分作品或内容来自或参考相关文章,如涉及版权问题,请联系我们及时处理,由此带来的不便敬请谅解!同时感谢公众号合作伙伴的鼎力支持!

道亨时代微信公众号:BJDHSDKJ

投稿和联系邮箱:25458091@qq.com





道亨时代&恒华科技 出色源自专业

【声明】内容源于网络
0
0
道亨软件
发布北京道亨软件股份有限公司信息及电力设计行业相关信息。同时提供在线技术服务:在公众号对话框输入信息,可直接与道亨软件技术支持团队在线交流。
内容 366
粉丝 0
道亨软件 发布北京道亨软件股份有限公司信息及电力设计行业相关信息。同时提供在线技术服务:在公众号对话框输入信息,可直接与道亨软件技术支持团队在线交流。
总阅读153
粉丝0
内容366