嘿,游戏迷们,任天堂 Switch 2 的横空出世,可真是在游戏圈投下了一颗重磅炸弹!自打 2025 年它闪亮登场,就凭借全新的设计和超强性能,在掌机市场掀起了滔天巨浪。
相信大部分玩家和平台君一样对它的期待值直接拉满,那热度简直能把南极的冰都融化咯。
Switch 2 最让人眼馋的,就是它那颗由三星 8nm 工艺打造的英伟达定制的Tegra T239芯片啦。这芯片可是个狠角色,集成了多核 CPU 和高性能 GPU,图形性能相较初代 Switch 那可是实现了十倍的飞跃。
Switch 2 拆解图(图源:网络)
除了这颗备受瞩目的核心芯片外,Switch 2 主板上还 “隐藏” 着诸多关键芯片,协同保障设备的稳定运行。其中,芯片 TPS2121 和芯片 TMP451 在电源管理和温度监测等方面发挥着不可或缺的作用,接下来就让我们深入了解它们。
Chip Overview
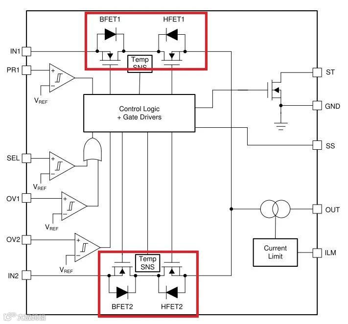
01 TPS2121芯片概述
TPS2121 器件是双输入、单输出 (DISO) 电源多路复用器 (MUX),非常适合用于各种多电源系统。这些器件能够在可用输入之间自动检测、选择和无缝转换。
TPS2121简介(图源:芯片规格书)
优先级电压监控器用于选择输入源。优先级可自动分配给最高输入电压或手动分配给较低的电压输入,以支持 ORing 和资源选择操作。
理想二极管运行用于在输入源之间无缝转换。在切换期间,需对压降进行控制以阻止反向电流的发生,并以最小的保持电容为负载提供不间断电源。
方框图(图源:芯片规格书)
Show Details
02 细节展示
以下是该芯片的概貌图和内部模拟器件细节图。
概貌图(图源:IPBrain平台)
高压管(图源:IPBrain平台)
三极管(图源:IPBrain平台)
电容(图源:IPBrain平台)
LOGO图(图源:IPBrain平台)
Chip Overview
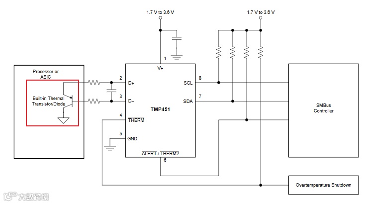
03 TMP451芯片概述
TMP451器件是一款高精度低功耗远程温度传感器监控器,内置有一个本地温度传感器。
方框图(图源:芯片规格书)
TMP451通过D+/D-端口连接远程的温度传感器,如下图所示。这类远程温度传感器通常采用低成本离散式NPN或PNP晶体管,或者基板热晶体管或二极管,这些器件都是微处理器、微控制器或FPGA的组成部件。
典型应用图(图源:芯片规格书)
本地和远程传感器均用12位数字编码表示温度,分辨率为0.0625°C。 对于本地和远程温度传感器,在典型运行范围内,温度精度为±1°C(最大值)。 此两线制串口接受SMBus通信协议。
TMP451简介(图源:芯片规格书)
诸如串联电阻抵消、可编程非线性因子(η因子)、可编程偏移、可编程温度限制和一个可编程数字滤波器等的高级特性被组合在一起以提供一个具有更佳准确度和抗扰度的稳健耐用热度监控解决方案。
Show Details
04 细节展示
以下是该芯片的概貌图和内部模拟器件细节图。
概貌图(图源:IPBrain平台)
MOS管(图源:IPBrain平台)
电阻(图源:IPBrain平台)
LOGO图(图源:IPBrain平台)
Competitive analysis
05 竞品分析
同类型产品的选择性非常多,每个产品都有不同的优势,下面是平台君找到的同类电源多路复用器。TPS2121在多电源系统中电源管理的灵活性上具有明显优势,能够在可用输入之间自动检测、选择和无缝转换。
TI系列产品(图源:根据官网资料整理)
点击图片,跳转IPBrain小程序了解更多竞品信息
TMP451在支持远程温度测量方面的功能确实是略胜一筹,暂时领先于其他厂商。例如亚德诺(ADI)的ADT7410、恩智浦(NXP)的LM75A、意法半导体(ST)的STTS751 目前不支持远程温度测量。
下图是TI同系列数字温度传感器产品:
TI系列产品(图源:根据官网资料整理)
点击图片,跳转IPBrain小程序了解更多竞品信息
往期推荐 >





