大数跨境
0
0

任天堂(7):500万台目标的破灭——Virtual Boy诞生背后的曲折

任天堂(7):500万台目标的破灭——Virtual Boy诞生背后的曲折 集成电路大数据平台
2025-08-23
0
本期是平台分享的公司传记第7期内容
图片

01

横井军平“慧眼识珠”——从Private Eye到Virtual Boy


1985年,美国马萨诸塞州一家叫Reflection Technology的公司,捣鼓出了个叫“扫描线性阵列”的红色LED目镜显示技术——听着挺玄乎,简单说就是能靠红色光搞出视觉效果的“眼镜屏”。
有了这技术,他们立刻制造了一台叫Private Eye的原型游戏机,主打3D立体+头部追踪,还特意配了款游戏当“门面”。为了给这“宝贝”找个“靠山”搞商业化,公司抱着原型机跑遍了玩具和游戏机圈,美泰、孩之宝这些大佬都看了个遍,结果却挺扎心:世嘉一瞅这机器只有单色屏幕,当场犯了嘀咕——“这玩意儿玩久了玩家晕得找不着北,咱可担不起这责”,直接把技术拒之门外。
竞争对手世嘉“泼冷水”,但任天堂却眼睛一亮。时任任天堂第一开发部总经理的横井军平,一见到Private Eye就拍了大腿:“这技术够特别!对手想抄都没那么容易!”当即拍板启动新项目“VR32”——Virtual Boy(简称VB),还火速跟Reflection Technology公司签了独家协议,把这技术的“游戏机显示器使用权”牢牢攥在手里。
任天堂元老们对标新立异的VB感到非常震惊,几乎所有人都表示了强烈反对,但由于社长山内溥对横井军平过去工作实绩充满了信赖,这个开发案最终获得通过。
山内溥打算让VB取代已然日暮西山的GB成为新的第二经济支柱。他在1995年春的股东大会上自信地许诺:“VB将在发售第一财务年度里出货500万台,为任天堂带来800亿日元的利润,股民也会获得额外红利!”(后面事实啪啪打脸)
山内溥对VB的信心很足


02

赶鸭子上架——Virual Boy折戟沙场


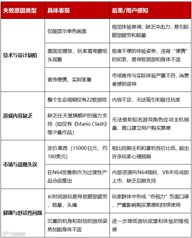
VB于1994年末和1995年初分别在日本和美国的大型游戏展会中进行了展示,观众的反馈意见并不理想,原先VB计划以头罩式眼镜方式实现户外娱乐的可能性,但是通过实际检验后发现头部晃动会引起液晶偏振现象,导致图像紊乱错位,横井军平不得不重新调整开发计划。
Virtual Boy的初衷是一款真正的头戴式VR设备,设想通过绑带固定,实现头部追踪。但由于当时技术限制(如低功耗CPU无法支撑VR算力)、对电磁辐射的担忧(需加装金属屏蔽板导致重量大增)以及安全法规(担心儿童佩戴沉重设备发生意外)等因素,最终被妥协成了一个“桌面支架式”的怪胎。


Virtual Boy主机

横井军平当时并没有准备将这款不完备的产品投入到市场。但是任天堂为了对抗当时索尼的新一代32位主机Play station,决定将开发资源集中在N64主机上。1995年7月,山内溥将没有准备好的VB投入了市场。
山内溥作出这个错误判断主要有两个客观原因:其一是PS和SS这两款32位主机的市场销售情况大大高于预想,在5月中同时突破了百万大关。这令得先前立下重誓的山内溥颇感颜面无光,他急于祭出杀招将之扼杀于摇篮中;另外一个原因是7月15日正逢日本学校放暑假之时,也是任天堂历年的商品销售旺季,山内溥认为选择夏季商战期间推出VB可保万全。
虽然横井军平百般抗辩依然无法改变社长的决定。为了赶在预定目标推出,第一开发部最终不得不把VB原先的头罩眼镜式设计改为三角支架平置桌面的妥协设计,完全失去了便于携带的广告意义。
事实上VB于1994年末和1995年初分别在日本和美国的大型游戏展会中进行了展示,观众的反馈意见并不埋想,山内溥依然对该主机的市场前景充满乐观,或许在他的眼中,VB原本不过就是为N64争取时间的一枚棋子而已。
为什么说VB没有准备好呢?因为VB存在以下软肋:
VB的最终命运自然可以想象:高昂的价格、单色的显示屏幕、羸弱的3D效果以及质量低下的游戏软件基本宣告了它的死亡。销售两周后消化14万台,小卖店为了中间期决算开始以三折的价格抛售VB。
一个与索尼关系密切的所谓眼科专家在各大报刊连篇累牍地发表研究文章,指出VB所使用的虚拟成像技术会严重损害青少年视力,这个报道迅速在日本国内产生重大影响,这也成为压垮它的最后一根稻草。
最终VB主机的销量仅为77万台,这款具有划时代意义的主机,就如同流星一般,发出了短暂的光芒后便消失不见。
最终,任天堂对VB彻底失去了信心,在推出一年之后,任天堂最终停止了VB所有的开发计划,这款掌机宣告彻底失败。任天堂把相关责任归咎于VB的设计者横井军平身上,这位任天堂的元老最终被迫选择离开。

03

Virual Boy失败,横井军平的过山车之旅谢幕


要说VB这玩意儿栽了,那真是早写在脸上的事儿。任天堂的核心玩家基本是中小学生,那会儿大家都爱凑一块儿聊攻略、组队打游戏,热闹得不行。可VB倒好,戴个眼镜自己爽,啥画面都没法跟同伴分享——哪怕少数玩过的人都说它香,也没法靠“口口相传”火起来,妥妥的“孤独玩家专属机”。
更坑的是任天堂对VB的态度,简直像对待后妈养的孩子。全公司精力都砸在N64的宣传上,就靠横井军平凭着自己在圈里的人脉到处求人帮忙,搁谁谁顶得住啊?

软件方面更是拉胯。宫本茂说要专心搞N64,不让情报开发部碰VB;社内就第一开发部几十号人熬夜赶工,第三方厂商也没几个真心认VB的。偏偏日本人超爱的RPG还没法在VB上好好做,像SQUARE这种大佬都揣着手看戏,最后来捧场的第三方还不到40家。更别提发售日还提前了,不少重要游戏直接跳票,这波操作也是没谁了。

结果7月底,任天堂社长山内溥不得不连着在两个会上鞠躬道歉——对这个霸榜游戏圈十几年的老爷子来说,这简直是这辈子少有的“社死现场”。他一上火,对背锅的横井军平也没了往日的客气。社里那些早就看横井不顺眼的人,更是趁机群起而攻之,把他挤得快没地方站了。

但横井军平可不是那么容易垮的。他转头就盯上了有点“过气”的Game Boy,想给它改改样子挽挽人气。那会儿好多人觉得该上彩色屏了,可横井偏说“时机没到”,一门心思搞便携、省电、轻量化,最后搞出了Game Boy Pocket。这新机用的是高品质黑白TFT屏,装了电池才150克,一节4号电池就能玩8小时以上,简直是“揣兜就走”的典范。

这机子1996年7月21日一发售,又赶上《口袋妖怪》爆火——说起来,《口袋妖怪》能出生,横井军平功不可没。最初是田尻智的想法,中间停了两次,还是横井劝他:“掌机比不过家用机的画面,但能揣着走、能联机啊!搞个能让玩家互相交换、组队的游戏,肯定能火!”就这么着,《口袋妖怪·赤/绿》才终于上线,帮掌机业务从低谷爬了出来。

有意思的是,就在Game Boy Pocket准备量产的7月初,横井军平跟山内溥提了辞职。8月17日,他还以“杰克与豆之木”计划评委的身份,给入围选手做了场超热血的演讲,不少人到现在都记得他那长辈范儿的鼓励。8月25日,他正式离开待了30多年的任天堂,第一开发部的好多老部下也跟着他走了。

这消息一出来,任天堂股票第二天直接暴跌10%,被迫停牌。JP摩根的分析师都忍不住说:“技术大佬突然走了,投资者都担心任天堂以后还能不能搞出好东西了!”

不过横井军平也没闲着,9月11日就在京都成立了“KOTO株式会社”(KOTO就是“京都”的谐音),专门搞医疗器械和液晶电子玩具,算是开启了新副本。

【声明】内容源于网络
0
0
集成电路大数据平台
1234
内容 170
粉丝 0
集成电路大数据平台 1234
总阅读110
粉丝0
内容170