OPA2192是TI公司的E-Trim系列放大器中的一种,它以低噪声、高精度及快速响应能力而闻名,特别适用于需要极低噪声和高速性能的应用场合,如高端音频系统和高灵敏度医疗设备。
OPA2192功能框图(图源:芯片规格书)
在功能框图中,输入信号通过36V差分前端和N、P沟道输入级处理,接着借助Slew Boost模块提升转换速率,随后E-Trim微调以增强精确度,高容性负载补偿电路优化性能,最终输出级实现轨到轨稳定输出。
E-Trim技术是TI专有的一种自动化校准技术,主要用于模拟集成电路的精密参数修调,旨在通过物理或电学方式调整芯片内部参数(如电阻、电流源等),以补偿制造工艺波动带来的偏差。下图为TI公司E-Trim相关专利。
TI的E-Trim相关专利(图源:网络)
下图为OPA2192芯片规格书中介绍的E-Trim功能框图。
OPA2192中的E-Trim功能框图(图源:芯片规格书)
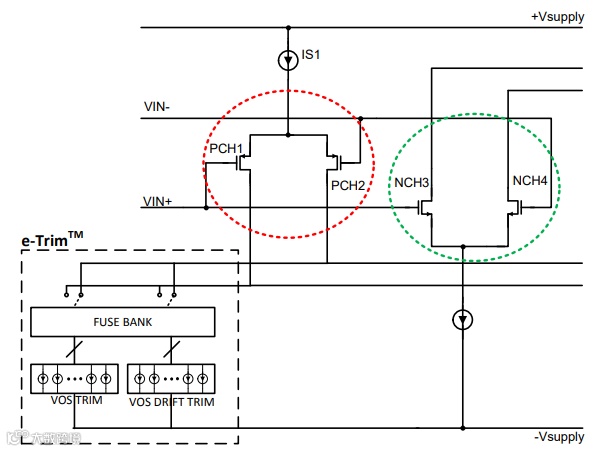
下面是平台君为大家整理的OPA2192中的轨到轨放大器的电路图,其中的输入端口连接E-Trim模块。
OPA2192中的轨到轨放大器输出
(图源:IPBrain平台)
实际上,E-Trim通过将多晶硅熔丝熔断来微调内部电流源,该技术不需要额外的引脚或测试点,修整完成后,修整电路的通道关闭,修整控制电路被禁用,调整成为永久性调整。
OPA2192中的多晶硅熔丝(图源:IPBrain平台)
OPA2192中的多晶硅熔丝单元(图源:IPBrain平台)
E-Trim技术显著提升了器件的初始精度(如运算放大器的失调电压可低至±5μV)、温度稳定性和多通道匹配性,适用于运算放大器、数据转换器(ADC/DAC)、参考电压源及温度传感器等高性能模拟集成电路中。

