
ADI AD8803基础特性
ADI AD8803👈是一款低功耗、高精度运算放大器,专为嵌入式系统中的信号调理设计。其核心优势包括:
超低失调电压(±50μV)与宽带宽(10MHz),适合处理微弱信号
双电源/单电源灵活供电(2.7V-5.5V单电源或±1.35V-±2.75V双电源),适配多种嵌入式供电方案
8nV/√Hz输入噪声密度,在医疗ECG、工业传感器等场景中确保信号纯净度
典型嵌入式应用场景
工业传感器接口
4-20mA电流环信号转换,通过外部RC网络实现抗混叠滤波
RTD温度传感器桥路放大,利用其120dB共模抑制比消除长线干扰
医疗设备前端
ECG信号链第一级放大,搭配右腿驱动电路提升信噪比
光学血氧探头信号调理,轨至轨输出特性匹配ADC动态范围
便携式设备节能设计
低功耗模式(1.1mA静态电流)与自动关断功能延长电池寿命
设计实践建议
PCB布局要点:缩短反馈路径以降低寄生电容,电源引脚就近放置0.1μF去耦电容
噪声优化技巧:在反相输入端串联小电阻(10-100Ω)抑制高频振荡
级联设计:多级放大时,采用AD8605等互补芯片平衡相位漂移
Chip Characteristics
01. 芯片特点
Chip Detail Diagrams
02. 电位计分压器TrimDAC®电路
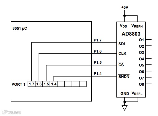
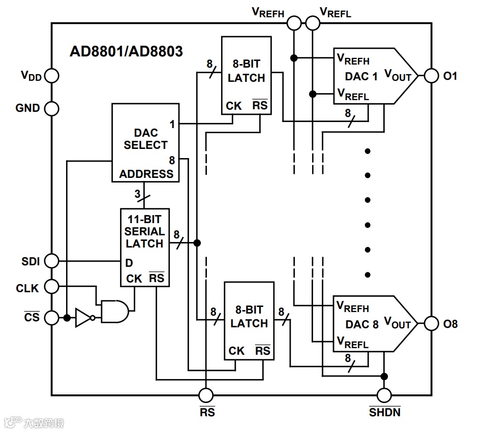
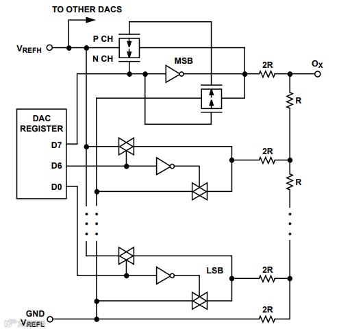
AD8803是一款8位TrimDAC芯片,采用3-Wire串行接口,支持单电源(+3V至+5V)供电,内置电源关断功能(静态功耗≤25μW),可替代传统机械电位器实现数字式电压微调。
其等效电路设计需包含以下核心模块:
数字接口电路:SPI兼容的三线制(SCLK/SDI/CS)时序控制逻辑,需匹配MCU的3.3V/5V电平;
基准电压电路:外接低噪声参考源(如TL431)或直接使用内部基准(AD8803支持VREFL独立设置);
输出缓冲级:建议采用轨至轨运放(如OPA2134)增强驱动能力,避免负载波动影响精度。
典型应用包括视频设备增益校准、便携式仪器偏置调整等,其等效电路需重点优化电源去耦(推荐10μF钽电容+0.1μF陶瓷电容组合)和数字/模拟地隔离。
Application Scenarios
03. 应用场景

AD8803作为一款8位Octal TrimDAC芯片,在医疗设备中主要用于高精度模拟信号微调,其典型应用包括:
1. 便携式生命体征监测设备
AD8803的低功耗特性(静态电流≤25μA)和3-Wire串行接口,使其适用于血糖仪、脉搏血氧计等设备的传感器校准和偏置调整。例如,在脉搏血氧计中,通过AD8803可精确调节光电传感器的增益,确保血氧饱和度(SpO₂)和心率测量的准确性。
2. ECG/EEG信号调理系统
在脑电图(EEG)和心电图(ECG)设备中,AD8803用于调整前置放大器的参考电压,优化信号链路的动态范围。其±0.5LSB的积分非线性误差可满足医疗级信号采集的精度要求。
3. 医疗成像设备校准
AD8803可用于数字X射线或CT扫描仪的探测器校准,通过数字微调模拟输出,补偿传感器阵列的个体差异,提升图像均匀性。
4. 输液泵与透析机控制
在输注泵或血液透析机中,AD8803通过调节电机驱动电路的基准电压,实现流速的精确控制,符合FDA对医疗设备长期稳定性的要求。
往期推荐 >





