Chip Characteristics
01. TPS62A01A芯片特点
Chip Basic Information
02. 芯片基本信息
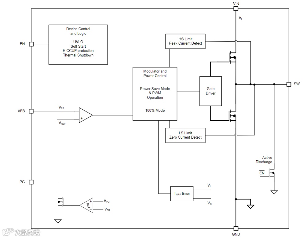
Function Block Diagram
03. 功能框图
Top Schematic
04. 顶层电路图
Key Block Diagram
05. 重点模块图
Detail Diagram
06. 器件细节图
Application Scenarios
07. 应用场景
-
输出电压设置:通过外部电阻分压器设置输出电压。
-
输出滤波器设计:选择合适的电感和电容组合,以优化输出纹波和稳定性。
-
布局和接地:遵循布局指南,确保关键元件靠近IC,并保持良好的接地连接。
1.消费电子产品:
-
智能电视/机顶盒:为SoC(系统级芯片)提供核心电压。 -
网络摄像头:为图像传感器供电。 -
无线路由器:为射频模块提供电源管理。
2.工业应用:
-
PLC模块:为现场总线接口供电。 -
固态硬盘:为闪存供电。 -
多功能打印机:为马达驱动电源。
3.汽车领域:
4.电池供电设备:
往期推荐 >

