Chip Characteristics
01. ADS7057芯片特点
Chip Basic Information
02. ADS7057芯片基本信息
Function Block Diagram
03. 功能框图
Detail Diagram
04. 器件细节图
Application Scenario
05. 应用场景
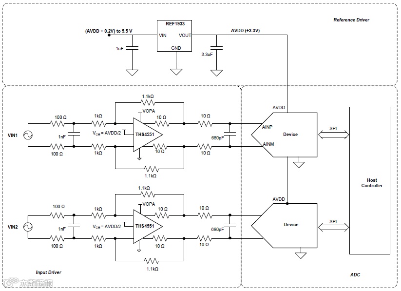
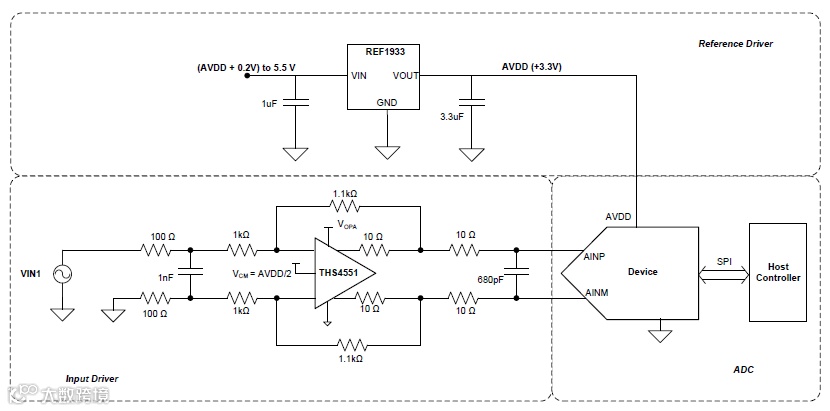
(一)典型应用电路图
(二)应用场景
Compare Between ADS7057 Anderson ADS7052
06. ADS7057和ADS7052参数对比
往期推荐 >

