
传统连接到以太网的设备需要使用以太网数据传输线和用于供电的电源线两种。终端设备如果安装在距离地面较高的位置时,难有合适的电源插座,因此限制了终端设备的部署方式。以太网供电技术(PoE,Power over Ethernet)解决了这个困境,PoE能够将数据线和电源线在同一根网线上传输,可靠供电的距离最长可达100米。通过这种方式可以有效解决网络摄像头、IP电话、刷卡机等终端的电源供电,不需要考虑室内电源系统的布线问题。
今天平台君就要为大家介绍一套PoE设备的供电方案套装,TPS2378协议芯片与LMR38020降压电源芯片。

无线接入点电源系统示意图
无线接入点系统接收PoE标准的直流电压44~57V,在协议芯片前放置TVS管以符合雷电浪涌冲击要求,再接入极限耐压为100V PoE接口协议芯片,通过LMR38020降压变换到5V,再经由TPS62A02降压至3.3V和1.8V,为各负载点供电。
(1) PoE芯片TPS2378

TPS2378 Logo图(图源:IPBrain平台)
TPS2378芯片是德州仪器(TI)设计的一款符合IEEE802.3at标准的高功率受电设备(PD)控制器。TPS2378符合IEEE802.3at Type 2 PD标准,支持802.3at Type 1 (802.3af) 和802.3at Type 2。该控制器具有较低的内部开关电阻,低至0.5Ω,这有助于减少功率损耗并提高效率。采用耐热增强型PowerPAD™封装,使得控制器能够长时间在高达0.85A的电流下运行。TPS2378具有辅助电源检测APD输入,可以优先连接外部电源适配器,提供更灵活的电源管理。该芯片具有100V导通晶体管,能够处理较高的电压,提高了电路的安全性和可靠性。

TPS2378概貌图( 图源:IPBrain平台)
该芯片具有多种应用场景:适用于视频和网络语音(VoIP)电话、多频带访问点、监控摄像机、微微基站等多种应用。TPS2378芯片以其高性能、高兼容性和高可靠性,在PoE(Power over Ethernet)应用中得到了广泛的应用。

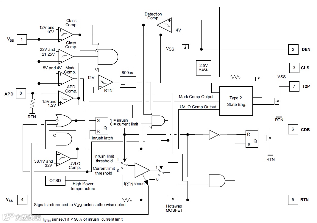
TPS2378功能框图(图源:规格书)
(2)Buck电源芯片LMR38020
LMR38020芯片支持从4.2V至80V的输入电压范围,使其适用于多种不同的电源环境。能够提供2A的持续输出电流,满足高功率需求,具有超低静态工作电流:静态工作电流仅为40μA,有助于降低整体功耗。支持高达98%的占空比,提高效率并减少外部元件的需求。开关频率可以在200kHz至2.2MHz之间调节,提供灵活性以优化效率和噪声性能。
支持PFM和强制PWM(FPWM)选项,提供更多的工作模式选择。

LMR38020芯片图(图源:IPBrain平台)

平台君还查询到单颗TPS2378、LMR38020都在十块钱左右的价格。

平台君已经完成了本芯片的部分电路分析,有兴趣的朋友请抓紧和我们联系~
IPBrian平台目前已经收集的芯片资讯报告超过12000+,如果想了解更多的朋友可以联系IPBrain@cellixsoft.com或致电010-62901860-639/609/611咨询细节呦。
如果小伙伴儿们对更多市场上热门的芯片资讯感兴趣,也可以点击“阅读原文”访问IPBrain网站进行查询。
END
往期精彩
1.好货不贬值,26.5G频率合成器ADF41513七年之后为何依旧"值钱"?
2. 一款能够在 76 至 81G频带运行的集成式单芯片FMCW收发器——AWR1243(附常见毫米波雷达芯片玩家和部分型号)
3.机器人关节精准导航芯片:亚德诺AD2S1210解码器的卓越表现
4.几十元芯片就能守护爱车价值10万元的电池?揭秘亚德诺LTC4364浪涌抑制器芯片

