
今天平台君给大家带来一款最近很火、应用非常广的芯片。那就是具有相位同步功能且支持JESD204B的20GHz宽带射频合成器——LMX2595。
1
LMX2595芯片简介
LMX2595是一款集成了VCO和输出分频器的高性能宽带频率合成器。VCO的工作频率为7.5GHz至15GHz,可与输出分频器相结合,产生10MHz至15GHz范围内的任何频率。LMX2595还具有一个VCO倍频器,可用于产生高达20GHz的频率。在输入路径中,有两个分频器和一个倍频器,用于灵活的频率规划。倍频器还可以通过将频率移离整数边界来降低杂散。

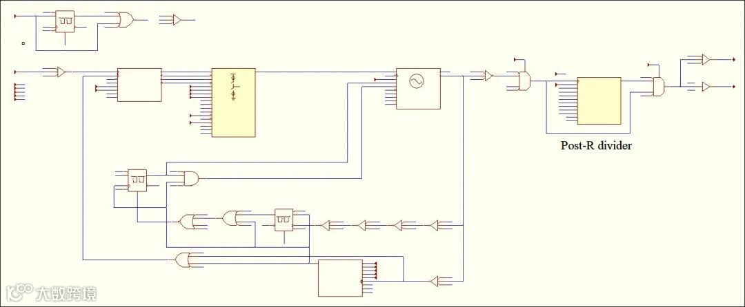
简化原理图(图源:芯片规格书)
PLL集成了最高可达4阶可编程Δ-Σ调制器的分数N-PLL。分数分母为可编程的32位长,可轻松提供低于1Hz分辨率的精细频率步进,或用于精确分数,如1/3、7/1000等。在分数模式下,鉴相器的频率可达300 MHz,在整数模式下,频率可达400 MHz,但也必须考虑到N分频器的最小值。
对于需要确定相位或可调相位的应用,可使用SYNC引脚确定OSCin和RFout引脚之间的相位关系。这样,相位就可以按照VCO周期除以分数分母的极小步长进行调整。
超快VCO校准专为必须扫频或突然改变频率的应用而设计。频率可以手动编程,也可以将设备设置为斜坡模式。
JESD204B支持基于RFoutB输出信号创建差分SYSREF输出,该输出可以是单脉冲,也可以是一系列脉冲,可编程其与输出信号上升沿之间的延时。
LMX2595器件只需要一个3.3 V电源。内部电源由集成式LDO提供,无需使用高性能外部LDO。
SPI接口的数字逻辑兼容1.8 V-3.3 V的电压电平。
2
LMX2595芯片的典型应用
LMX2595的典型应用包括以下几个方面:
自动控制系统:LMX2595芯片在自动控制系统中有着广泛的应用,主要用于控制和管理小型系统,具备节能、高性能、高可靠性和低成本等特点。
电源管理:该芯片在电源管理方案中也有重要应用,能够提供稳定的电源管理功能,确保系统的稳定运行。
智能家居:LMX2595芯片广泛应用于智能家居系统中,通过其可编程性和低功耗特性,实现智能家居设备的智能控制和能源管理。
智能安防系统:在智能安防系统中,LMX2595芯片用于监控和管理安防设备,确保系统的可靠运行和高效能源管理。
智能汽车:该芯片在智能汽车中也有应用,通过其高性能和可靠性,支持汽车的智能控制和能源管理。
无线通信设备:LMX2595芯片在无线通信设备中用于生成和控制频率,支持多种无线通信标准和应用。
宽带合成器:LMX2595高性能宽带合成器可用于生成10MHz至20GHz的频率,适用于各种宽带通信和测试设备。
频率源:在高端无线军用干扰机中,LMX2595芯片作为频率源使用,支持65MHz至20GHz的频率范围,并具备扫频功能。
从高性能无线通信系统到雷达技术,再到卫星导航接收机,LMX2595的应用场景广泛而深刻。无论是需要极低相噪的深空通信,还是在密集电磁环境下的频率跳变,这个测试程序都成为了研发过程中的重要加速器,让设备的频率控制如同弦乐四重奏般精准和谐。
3
LMX2595芯片的主要亮点
宽频带:该器件可在100kHz至15GHz的频率范围内合成信号,可满足多种应用需求。
高精度:该器件采用32位分数-N锁相环,可实现非常高的频率合成精度和相位控制分辨率。
低噪声:该器件具有极低的相位噪声和抖动,可保证高质量的信号输出。
灵活性:该器件支持多种输入和输出格式,可根据具体应用需求进行配置。
高集成度:该器件集成了PLL、振荡器、频率分频器和控制接口等多种功能,可降低系统复杂度和成本。
多种保护功能:该器件集成了多种保护功能,包括过温保护、电压过载保护等,可以保护系统免受电源电压和温度的损害。
方便使用:该器件采用小封装,体积小、安装方便、可靠性高,适合于多种应用。
综上所述,LMX2595是一款高性能、宽带、低噪声可编程频率合成器(PLL),具有高精度、低噪声、灵活性、高集成度、多种保护功能和方便使用等优点,适用于射频(RF)、通信、测量和测试等领域,如无线基站、卫星通信、雷达、测试仪器等。
4
LMX2595芯片细节展示

没错平台君又要开始放福利了!

LMX2595概貌图(图源:IPBrain平台)

LMX2595封装射线图(x-ray)(图源:IPBrain平台)

三极管(图源:IPBrain平台)

PLL模块电路(图源:IPBrain平台)
如果小伙伴儿们对更多市场上热门的芯片资讯感兴趣,也可以点击“阅读原文”访问IPBrain网站进行查询。
往期精彩推荐


