
本期是平台君和您分享的第189期内容
在科技飞速发展的今天,蓝牙技术作为无线连接领域的重要支撑,正不断推动着物联网和各类智能设备的革新。而在这一技术浪潮中,由Atmosic公司精心研发生产的蓝牙芯片ATM2202,无疑成为了一颗耀眼的明星。
ATM2202堪称当前全球功耗最低的基于蓝牙5.0的系统级芯片(SOC)。它的诞生,凝聚了Atmosic公司在电源管理技术领域的深厚积累与创新突破,集成了业内领先的电源管理技术,这使得芯片在使用过程中展现出超一流的超低功耗特性。这种特性对于物联网和无线连接设备来说,具有举足轻重的意义,因为功耗直接关系到设备的续航能力和使用体验。
ATM2202搭载了令人惊叹的150nA超低功耗唤醒接收器。这一独特的设计,就像是为芯片配备了一位不知疲倦的“小卫士”。当芯片的其他部分处于休眠状态以节省电量时,它却能持续保持高度警觉,时刻监听外部信号。一旦捕捉到有效信号,便迅速唤醒芯片的其他部分,如此一来,显著延长了电池的使用寿命,为那些对续航要求极高的设备提供了可靠的保障。
不仅如此,该芯片还支持动态功耗管理。这意味着它能够根据设备的实际运行状态,智能地调整功耗,使设备始终保持在极低功耗模式下运行,直到接收到特定编码指令。这种智能化的功耗管理策略,大大提升了设备的能源利用效率,进一步降低了整体功耗。
从内部构造来看,ATM2202可谓是“麻雀虽小,五脏俱全”。芯片内部配置了ARM-Cortex M0处理器,这一处理器以其高效的运算能力和低功耗特性,为芯片的稳定运行提供了强大的动力支持。同时,它还拥有丰富的片内外设,以及RF唤醒器和能量收集器,这些组件相互协作,使得ATM2202完美适用于超低功耗需求的BLE通信应用场景。
ATM2202芯片顶层概貌图,图源:IPBrain平台
值得一提的是,ATM2202配备了四种不同的嵌入式存储,分别包含512 KB/1 MB Flash、128 KB RAM、256 KB ROM和4 KB OTP存储器。这种多元化的存储配置,极大地丰富了芯片的数据存储和处理能力,为不同类型的应用提供了充足的存储空间,从而进一步扩大了这款芯片的应用范围。
ATM2202通过卓越的硬件级低功耗设计,成功攻克了传统蓝牙设备长期以来依赖频繁更换电池的难题。无论是在工业领域中那些需要长时间稳定运行的设备,还是智能穿戴设备中追求便捷与续航的产品;无论是智能家居系统里渴望实现无缝连接与持久供电的各种终端,还是智慧城市建设中大量部署的物联网节点,甚至是最近备受万众瞩目的电车车机领域,ATM2202都凭借其出色的性能,展现出了出众的表现。
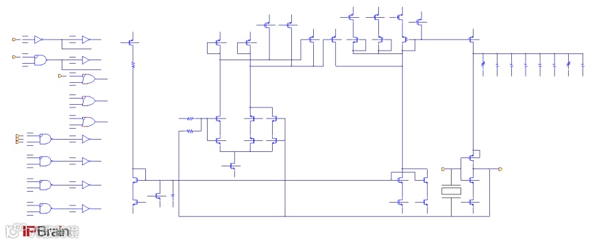
ATM2202收发功能区域电路图,图源:IPBrain平台
ATM2202内部功能的模块图解以及收发功能区域电路图,为我们深入了解这颗芯片提供了直观的视角。通过这些图表,我们能够一窥其内部设计的精妙之处,从复杂的电路结构中,感受到科技的魅力与工程师们的智慧结晶。接下来,让我们进一步深入探究其内部电路结构,全面揭开ATM2202的神秘面纱,领略它在技术创新道路上的独特风采 。
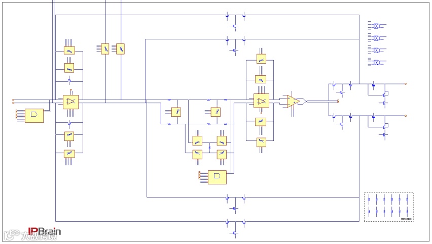
下方三张图同时为大家展示了更为细节的内部电路构成。
XTAL_INTERFACE电路图,图源:IPBrain平台
Phase Frequency Detector电路图,图源:IPBrain平台
Filter电路图(局部),图源:IPBrain平台
今天的文章到此就结束了,下方为大家贴心的附上ATM2202目前在市场上的售价参考,下次再会啦!
如果小伙伴儿们对更多市场上热门的芯片资讯感兴趣,也可以点击“阅读原文”访问IPBrain网站进行查询。
关于IPBrain平台
IPBrain集成电路大数据平台归属北京芯愿景公司旗下。IPBrain平台为半导体行业客户提供先进芯片技术资讯、专利资讯、市场动态等信息。平台可以分析的最先进制程已达到3纳米,单个项目最大规模达超过150亿个晶体管,最大金属层数达到20层,目前平台已积累的报告有13000+。
欢迎关注IPBrain平台公众号及网站:https://www.ipbrain.com.cn,及时掌握技术动态和市场资讯,精准研发不走弯路,更快实现产品成功。