
本期是平台君和您分享的第154期内容
在智能驾驶和车联网技术飞速发展的今天,车载网络的性能和效率成为了汽车制造商关注的焦点。
目前车载以太网芯片市场主要由几家国际知名企业主导,如博通、美满电子、恩智浦半导体和瑞萨电子等。其中,博通在车载以太网芯片市场的占有率最高,约为30%。
早在2011年11月初,博通就开始面向汽车市场推出BroadR-Reach车载以太网技术,这项技术具有高速传输,单对双绞线传输、远距离传输、低电磁干扰等特点。

BroadR-Reach®以太网示意图(图源:网络)
后来BroadR-Reach车载以太网技术更是被由博通和其他几家公司包括BMW组成的Open Alliance组织采纳为汽车以太网标准。
这项技术的应用十分广泛。包括宝马X3、X4、X5、X6、i3、i8、6系和7系,以及捷豹XJ、XF和大众帕萨特等都有用到。

应用车型(图源:网络)
平台君今天为大家介绍的芯片就是博通采用BroadR-Reach技术,专为低功耗汽车应用而优化的BCM89811芯片。
这款芯片曾在2023年5月至7月期间,价格从35元上涨至300-400元,甚至更高。
根据平台君了解到的信息,造成此次价格狂飙的原因大致有三个。
一是像宝马等车企销量增长迅速,对芯片的需求量增加;二是芯片交期长,市场上的资源少,且车规芯片不易替换;三是海外对该芯片的需求传入国内后被放大,有货的商家借机涨价。
大家先通过平台君准备的竞争力信息卡了解一下BCM89811的基本信息吧。

BCM89811芯片的设计旨在超越汽车在噪声消除和传输抖动方面的规格,在现有最广泛的单双绞线汽车电缆设备上提供一致可靠的运行。
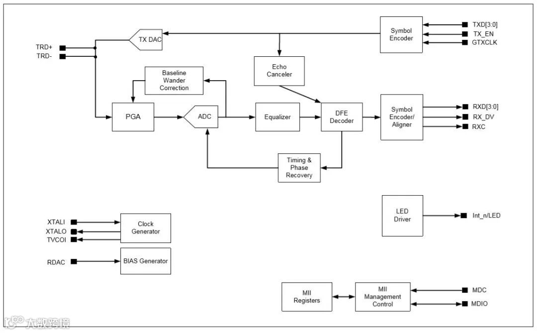
平台君为大家找到了这款芯片的顶层图像和功能框图,大家一起瞧瞧吧。

概貌图(图源:IPBrain平台)

功能框图(图源:芯片规格书)
通过上面的功能框图可以看出,BCM89811基于博通经过验证的数字信号处理器技术,结合了数字自适应均衡器、ADC、锁相环、线路驱动器、编码器、解码器、回声消除器和所有其他所需的支持电路。
高性能集成:BCM89811芯片通过集成多种功能,如低通滤波器和内部稳压器,减少了昂贵外部元件的需求,降低了电路板空间和整体物料成本(BOM)。

引脚图(图源:芯片规格书)
高性能传输与电磁兼容性:BCM89811在单对非屏蔽双绞线上的传输速度可以达到100Mbps,显著降低了无线连接成本和电缆重量,同时提高了燃油效率。
集成的低通滤波器有效降低了电磁干扰(EMC),符合相关标准,提升了系统的稳定性和可靠性。
汽车级规格与环境适应性:该芯片满足汽车行业的高规格要求,能够消除噪音并减少传输抖动,确保数据传输的准确性和稳定性。
此外,BCM89811适用于汽车温度范围,从-40°C至+125°C环境温度(1级),展现了其出色的环境适应性。

MII/RMII/RGMII-to-BroadR-Reach 100 Mbps应用图(图源:芯片规格书)
接口强兼容性:BCM89811的设计完全符合RGMII、MII和RMII接口规范,允许与行业标准以太网媒体访问控制器(MAC)和交换机控制器兼容。
BCM89811芯片的应用场景非常广泛,包括但不限于车载信息娱乐系统、高级驾驶辅助系统(ADAS)、车载诊断系统和车身控制模块。
常见的三种应用实例:
电源电路控制MCU电源状态。MCU因不支持低功耗模式或静态电流过大而不符合系统要求,其电源由INH信号控制的电源电路管理。

基本应用1(图源:芯片规格书)
MCU控制MCU电源状态。MCU支持唤醒和睡眠,静态电流在μA范围,电源直供,由PHY的INH输入控制其睡眠状态。

基本应用2(图源:芯片规格书)
MCU功率控制的动态变化。MCU电源控制有两种模式,由下图的控制信号决定:控制信号高时,MCU自行管理电源状态;控制信号低时,电源电路根据PHY的INH信号控制MCU电源。
控制信号受车辆电源状态影响,附件电源打开时允许快速启动,关闭时注重低功耗。

基本应用3(图源:芯片规格书)
接下来,平台君带大家一起看看BCM89811在芯片细节上的表现吧。

二极管(图源:IPBrain平台)
在芯片中分布着多个并联的二极管,这种设计可以增加电流容量,提高电路可靠性,降低整体电压,改善热分布,从而提升电路的效率和稳定性。

多晶电阻(图源:IPBrain平台)

插指电容(图源:IPBrain平台)

MOS管(图源:IPBrain平台)

LOGO(图源:IPBrain平台)
平台君今天就分享到这里啦,如果想了解更多的朋友可以联系IPBrain@cellixsoft.com或致电010-62901860-639/609/611咨询细节呦。
更多独家资讯尽在IPBrain集成电路大数据平台,如果小伙伴儿们对更多市场上热门的芯片资讯感兴趣,也可以点击“阅读原文”访问IPBrain网站进行查询。
关于IPBrain平台
IPBrain集成电路大数据平台归属北京芯愿景公司旗下。IPBrain平台为半导体行业客户提供先进芯片技术资讯、专利资讯、市场动态等信息。平台可以分析的最先进制程已达到3纳米,单个项目最大规模达超过100亿个晶体管,最大金属层数达到20层,目前平台已积累的报告有13000+。
欢迎关注IPBrain平台公众号及网站:https://www.ipbrain.com.cn,及时掌握技术动态和市场资讯,精准研发不走弯路,更快实现产品成功。
往期精彩推荐
2025-01-13
2025-01-10
2025-01-09
2025-01-08
2025-01-07

