
汽车卷起来了,eFuse也被带火了。在全球汽车产业迅猛变革的时代,电子保险丝(eFuse)因其优越的性能和多样的功能正在逐步取代传统的继电器和保险丝。
与传统保险丝不同,eFuse具有高精度电流监测、快速响应、自动恢复、节省空间、集成多种保护功能、维修成本低等优势,为汽车的安全性和可靠性提供重要保障。
电子保险丝(图源:网络)
特斯拉是最早使用eFuse的厂商之一,其他汽车厂商预计2025年将会大规模采用eFuse产品。这促进了eFuse市场规模快速增长,2024年全球eFuse市场规模达到482.3亿元,预计在2030年将达到789.8亿元。
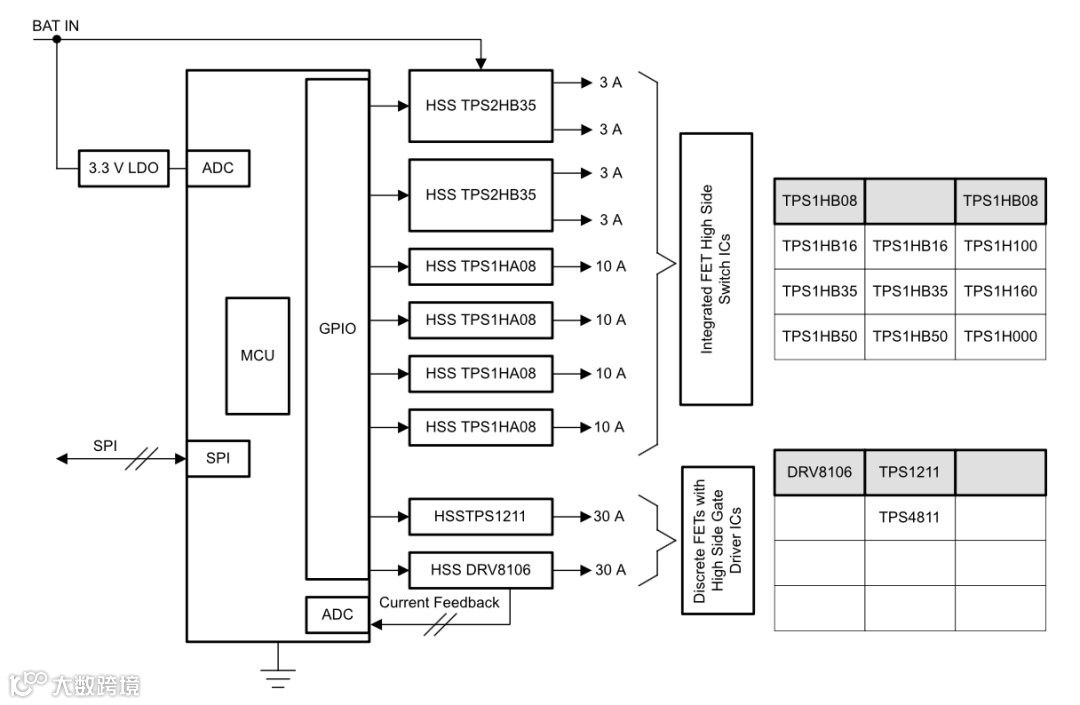
在此背景下,许多大厂都在力推这项技术。其中德州仪器 (TI) 曾推出了关于eFuse的参考设计,此实施方案中使用了TI的TPS1H100-Q1、TPS2HB16-Q1和TPS4811-Q1芯片。
当负载电流小于 10A 时,此方案中使用了 TI 的高侧开关,如TPS2HB16-Q1和TPS1H100-Q1;负载电流大于 10A 时,则使用TPS4811-Q1高侧驱动器(添加了外部 MOSFET)。

德州仪器(TI)智能保险丝设计框图
(图源:网络)
平台君在往期文章中曾介绍过TPS1H100-Q1,平台君将链接放在下面,小伙伴们可以跳转查看。
今天,平台君就来给大家讲讲德州仪器用到的另外两款芯片TPS4811-Q1👈与 TPS2HB16-Q1👈。
Chip Overview
01 TPS4811-Q1芯片概述
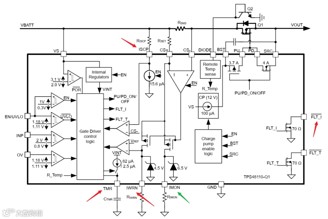
TPS4811-Q1 芯片是一款具有保护和诊断功能的100V 智能高侧驱动器。该器件的宽工作电压范围为3.5V 至 80V,适合 12V、 24V 和 48V 系统设计。

TPS4811-Q1简介(图源:芯片规格书)
TPS4811-Q1 为CMOS 160nm工艺,采用 19 引脚 VSSOP 封装,下面为该芯片的概貌图。
概貌图(图源:IPBrain平台)
Core Features
02 核心特性
具有强大的栅极驱动器
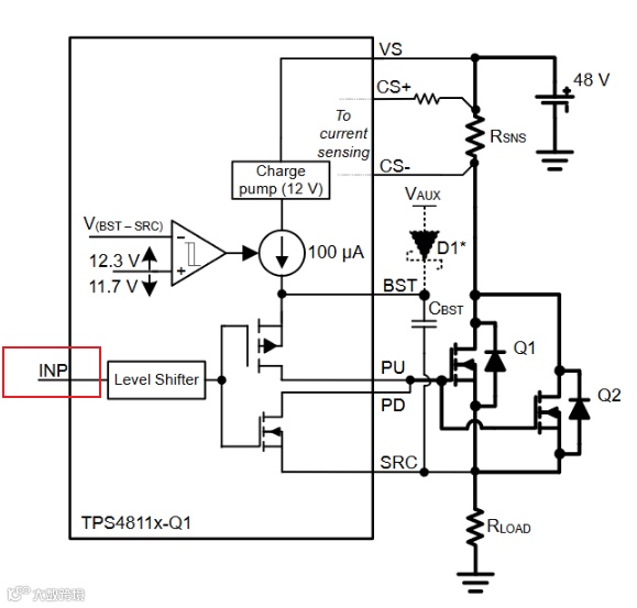
TPS4811-Q1 具有强大的 3.7A 峰值拉电流 (PU) 和 4A 峰值灌电流(PD) 栅极驱动器,可在大电流系统设计中使用并联FET 进行电源开关。将 INP 用作栅极驱动器控制输入。
栅极驱动器(图源:芯片规格书)
电流检测及两级可调过流保护
TPS4811-Q1具有精确的电流检测 (±2 %) 输出 (IMON) 支持系统设计,可用于能源管理。
还集成可调断路器计时器 (TMR) 和故障标志输出(FLT_I) 的两级可调过流保护 (IWRN、 ISCP) ,具有完全可调的阈值和响应时间,还可以配置自动重试和锁存故障行为。
功能框图(图源:芯片规格书)
Show Details
03 细节展示
接下来平台君给大家分享一些该芯片的器件细节图。

MOS管(图源:IPBrain平台)
电阻(图源:IPBrain平台)
电容(图源:IPBrain平台)
Chip Overview
04 TPS2HB16-Q1芯片概述
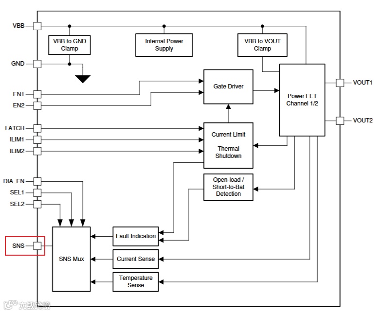
TPS2HB16-Q1 芯片是一款适用于 12V 汽车系统的双通道智能高侧开关,设计用于汽车和工业领域中的电源管理应用,它的功能特性使其适用于需要高可靠性、高效电源控制以及多种保护机制的系统。
TPS2HB16-Q1简介(图源:芯片规格书)
TPS2HB16-Q1 为CMOS 180nm工艺,采用HTSSOP封装,封装尺寸为5.00mm × 4.40mm,下面为该芯片的概貌图。
概貌图(图源:IPBrain平台)
Core Features
05 核心特性
可调电流限制
TPS2HB16-Q1 芯片通过可靠的电流限制来防止故障,电流限制可调范围为4.1A 至 48.5A,具有高达 60A的固定电流限制,能够驱动 2x35W、 2x27W 和2x21W 灯泡。
强大的集成输出保护
TPS2HB16-Q1 芯片具有热保护、接地短路或电池短路保护、反向电池事件保护、发生失电或接地失效时自动关闭及集成输出钳位对电感负载进行消磁等保护,用来抵御多种系统级事件。
强提供故障指示
TPS2HB16-Q1通过 SNS 引脚提供故障指示,可以对开路负载和电池短路进行检测。

功能框图(图源:芯片规格书)
Show Details
06 细节展示
下面平台君给大家分享一些该芯片的器件细节图。
MOS管(图源:IPBrain平台)
电阻(图源:IPBrain平台)
三极管(图源:IPBrain平台)
TPS4811-Q1和TPS2HB16-Q1都集成了电流监测功能、强大的保护机制和故障指示,协同构建了高性能智能保护系统的核心,为现代电子设备提供高效的保护机制。
往期推荐 >





