Part 1
AD8803芯片简介
Part 2
AD8803芯片特点
-
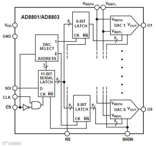
独立电压控制:能够独立控制电位计分压器的顶端和低端,通过 VREFL 引脚可单独确定零电平电压设置,有助于在容许电压控制范围有限的器件中获得最大分辨率。
-
八路可单独编程输出:内置8个电压输出数模转换器(DAC),每个 DAC 均有各自的 DAC 寄存器以保持其输出状态,可通过串行接口进行单独编程控制,提供八个数字控制直流电压输出,能在新设计中取代机械式调整器功能,可取代8个电位计。 -
三线式串行输入接口:采用标准的三线式串行输入数字接口,11个数据位构成的数据字同步传输至串行输入寄存器,前 3 位确定 DAC 寄存器地址,后 8 位为数据,便于与微控制器等设备进行连接和通信,可轻松通过串行接口的微控制器端口进行编程。 -
单电源供电:支持 + 3V 至 + 5V 的单电源供电,电源电压范围较宽,能适应多种不同的电源环境,为电路设计提供了便利。 -
低成本:有较高性价比,可在实现相同功能的情况下,降低系统成本,适合大规模应用。
Part 3
AD8803应用场景
-
工业自动化控制系统: AD8803 可用于控制各种电机的转速、阀门的开度等。通过微控制器对 AD8803 进行编程,输出不同的电压信号,从而精确控制电机和阀门等设备,实现生产过程的自动化和精确控制。
-
测试与测量仪器:在示波器、信号发生器等测试与测量仪器中,AD8803 可用于产生各种精确的参考电压信号。这些参考电压信号可以作为测量的基准,或者用于校准仪器的测量范围和精度。 -
通信设备:在通信设备中,AD8803 可用于控制射频功率放大器的增益、调整中频滤波器的中心频率等。 -
医疗设备:如心电图机、血压计等,AD8803 可用于产生精确的模拟信号,作为传感器的激励信号或者测量电路的参考信号。 -
智能家居系统: AD8803 可用于控制灯光的亮度、空调的温度等。
Part 4
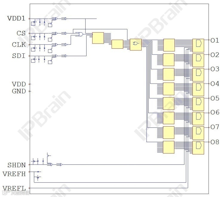
AD8803内部细节图
平台君今天的分享就到这里啦,如果想了解更多的朋友可以联系IPBrain@cellixsoft.com或致电010-62901860-639/609/611咨询细节呦。
如果小伙伴儿们对更多市场上热门的芯片资讯感兴趣,也可以点击“阅读原文”访问IPBrain网站或是进入IPBrain小程序进行查询。

