在精密电子设计领域,参数微调一直是个技术难题,ADI公司的TrimDAC技术是解决此类问题的一个较好解决方案。
本文一起来探讨基于TrimDAC技术的数模转换器AD8803芯片。它提供八路数字控制直流电压输出。

AD8803简介(图源:芯片规格书)
TrimDAC是一种专为电子电路增益和直流电平数字化调节而使用的多通道数模转换器设计技术。它无需机械部件即可实现调整功能。该技术既保留了可调电位器的诸多特性,又实现了免手动自动调节和高可靠性两大优势。

AD8803功能框图(图源:芯片规格书)
从功能框图可以看到,AD8803内置8个电压输出数模转换器(DAC),这些DAC共用一个可独立控制的基准电压输入VREF。
一个由11个位(3位地址位,8位数据位)构成的数据字通过一个标准三线式串行输入数字接口SDI,同步传输至串行输入寄存器(Serial Latch)。
内部逻辑对三个地址位进行解码,以确定在选通期间选择哪个内部DAC寄存器从串行寄存器接收8位数据。
每个通道包含独立的锁存器(LATCH),可存储当前调节状态。
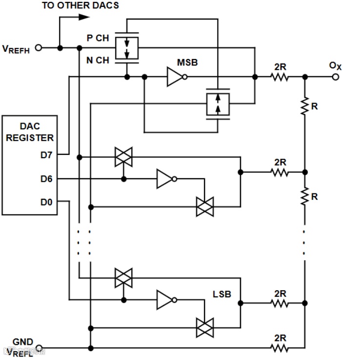
AD8803中DAC的主要结构是二进制加权电阻R-2R梯形网络,该网络连接在高参考输入和低参考输入之间。

AD8803中的DAC功能框图
(图源:芯片规格书)
输出电压由开关的位置决定,具体公式为:
其中Dx是DACx锁存中的数据。输出电压的范围从VREFL到VREFH,共256个电压级别。

AD8803中的DAC电路图
(图源:IPBrain平台)
从电路图中可以看到,低5位的控制信号直接控制开关,而高3位的控制信号通过了一个温度计译码器后对开关进行控制。

一个DAC的Poly层图像
(图源:IPBrain平台)
以上为一个DAC中一对开关电阻的细节图像。
这款芯片将传统电位器的便利性与数字电路的可靠性完美结合,代表模拟调节技术的未来发展方向。其标准化接口和稳定性能,使其成为精密电子设计不可或缺的组件。
IPBrain集成电路大数据平台包含4000多款优秀芯片产品的相关资料,点击下方小程序卡片查看更多资讯。

