Chip Characteristics
01. 芯片特点
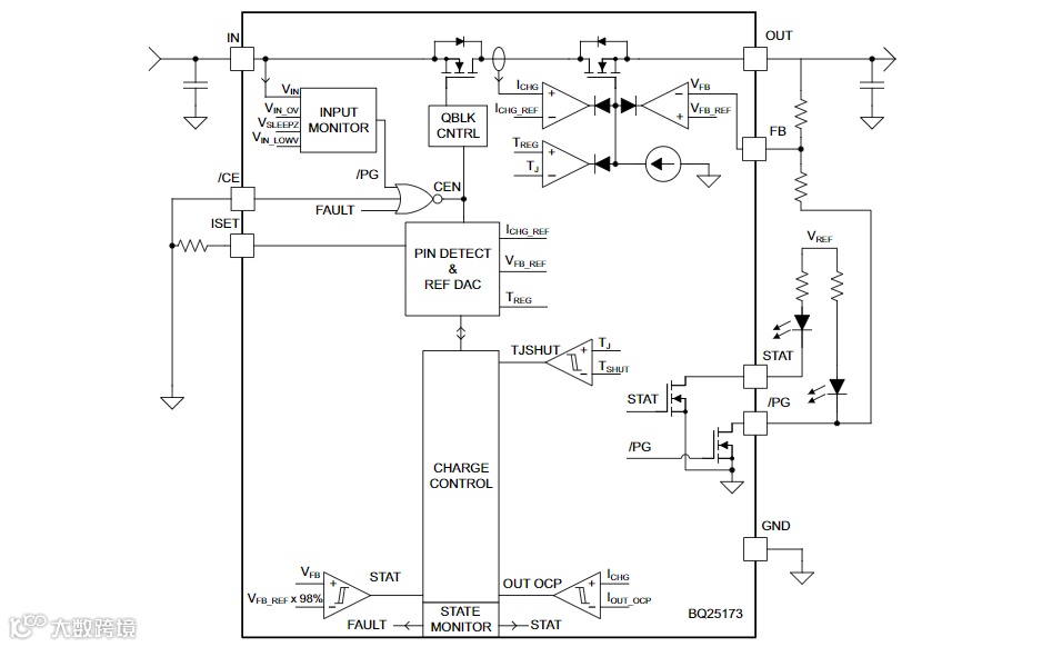
Detail Diagram
02. 器件细节图
Application Scenarios
03. 应用场景
-
便携式智能设备:在智能仪表、条形码扫描仪中,芯片的小尺寸设计与低功耗特性,可满足设备小型化与长待机的双重要求。
-
医疗与工业设备:便携式医疗仪器对电源稳定性与低噪声的需求,以及工业手持终端的严苛环境适应性需求,均能通过其精准调控与可靠保护机制得到满足。
-
影像采集设备:仪表板摄像头等设备的备用电源充电场景中,其快速充电能力与状态监测功能,可确保设备在断电时的应急供电可靠性。
往期推荐 >

