
LTC1068是Linear Technology(现属ADI)推出的时钟可调、四通道二阶滤波器单元式部件(通用型开关电容滤波器)芯片,采用CMOS工艺制造。

LTC1068芯片简介(图源:芯片规格书)
该芯片集成了4个匹配的低噪声、高准确度二阶开关式电容滤波器部分。通过外部电阻配置可实现低通、高通、陷波或带通滤波器。
一个LTC1068系列产品可设计高性能、四通道二阶、双通道四阶或八阶滤波器。

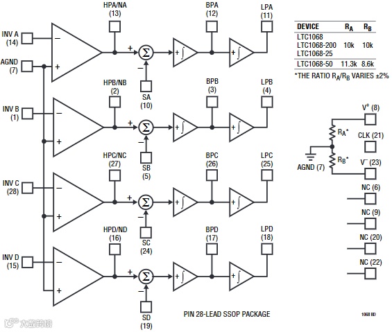
LTC1068功能框图(图源:芯片规格书)
该芯片包含时钟电路、控制逻辑和四个相同的滤波模块,每个模块含运算放大器、开关电容网络及配置接口。
LTC1068采用开关电容技术实现滤波功能,其核心原理是通过电容的开关切换实现等效电阻效果。

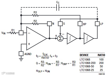
LTC1068中的一个二阶滤波通道的电路图
(图源:IPBrain平台)
从二阶滤波器电路可以看到,其包含两个积分电容和四组开关电容。
开关电容技术通过MOSFET开关周期性切换电容充放电路径,等效实现电阻功能。这种等效电阻与电容组合可构成积分器,是构建滤波器的基础模块。通过改变外部时钟频率即可调整滤波器中心频率,实现电子调谐。

LTC1068中的一个二阶滤波通道功能框图
(图源:芯片规格书)
LTC1068支持多种工作模式,不同模式影响HP/N引脚的传输函数。无论使用哪种模式,LP和BP引脚分别始终给出低通和带通传输函数。

一个二阶滤波通道的Poly层图像
(图源:IPBrain平台)
一个二阶开关滤波器的芯片图像如上,其中上部分为开关电容,中间大面积的电容为积分器电容,下方则是三个结构完全一致的放大器。
LTC1068的免调节特性显著简化了生产校准流程。而4通道集成设计可构建八阶复杂滤波器。凭借其灵活的架构和稳定的开关电容技术,成为仪器仪表、音频处理等领域的理想选择。
IPBrain集成电路大数据平台包含4000多款优秀芯片产品的相关资料,点击下方小程序卡片查看更多资讯。
更多精彩内容
可以关注我们的视频号获取

