i3DOne青少年三维创意社区一直致力于与全国创客师生分享和学习3D设计。
为帮助广大信息技术教师快速提升信息技能与素养,学习三维创新设计及创客工具应用,2019年4月14日,我们尝试启动了培训栏目——【周三开讲】,每周三晚八点与老师们直播分享3D设计实用技能。
【周三开讲】上线后,受到了广大老师的好评,先后有7000多人次参与了我们在2019年的19场直播课程。
最近很多关心【周三开讲】的小伙伴,在后台多次催促小编,询问今年的直播课程什么时候才能上线。
答案是:本周三,2月12日!

没错!从2月12日起,2020年【周三开讲】将再次启航,每周三晚8点,i3DOne将继续邀请全国名师与大家直播分享3D设计实用技能。
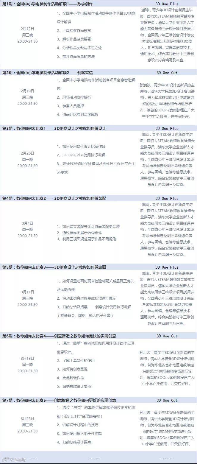
为表诚意,第一场直播课程,我们就邀请到了重量级讲师谢琼,为大家解读央馆大赛“第21届中小学电脑制作活动” 中的数字创作,与大家分享本次大赛中3D创意设计的要点,带大家分析往届获奖作品,帮助大家掌握提升作品质量的方法。

熟悉谢琼老师的朋友们都知道,谢琼老师是全国青少年三维创意设计等级考试标准制定及测评命题组负责人,曾经参与编写过多本国编、省编信息技术/通用技术/综合实践教材,是清华大学、首师大等多所大学创新设计项目的指导老师,在3D设计创新领域有自己独到的见解。

本周三晚八点,谢琼老师对全国中小学电脑制作活动的解读课程,绝对是各位打算在大赛中一展风采的师生们,不可错过的课程。
2月12日 20:00,课程将在i3DOne青少年三维创意社区(i3DOne.com)直播间准时开讲。
还等什么?
马上扫码课程二维码
抢位吧!
↓↓↓

新的一轮技能充实马上就要开始啦~
更多重头大戏还在后面
让我们来看看部分精彩预告~

别忘了!
2月12日晚八点
【周三开讲】
不见不散~
扫码抢位↓↓↓

温馨提示:
等不及周三直播
就想马上学习的小伙伴
可以点击左下角“阅读原文”
观看往期课程学习



