搜索
首页
大数快讯
大数活动
服务超市
文章专题
出海平台
流量密码
出海蓝图
产业赛道
物流仓储
跨境支付
选品策略
实操手册
报告
跨企查
百科
导航
知识体系
工具箱
更多
找货源
跨境招聘
DeepSeek
首页
>
包秀飞辞任贝因美总经理,创始人谢宏接任!预计去年扭亏为盈
>
0
0
包秀飞辞任贝因美总经理,创始人谢宏接任!预计去年扭亏为盈
新经销
2021-01-16
0
导读:下一步要怎么走?
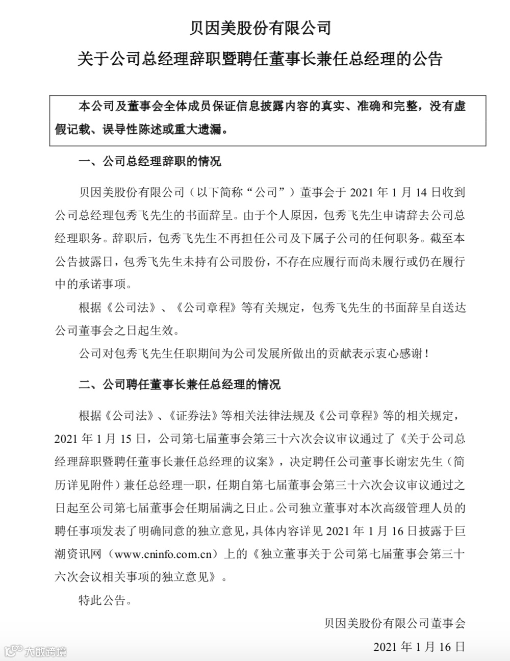
昨日,贝因美发布《关于公司总经理辞职暨聘任董事长兼任总经理的公告》及《贝因美股份有限公司2020年度业绩预告》。
根据公告披露,该公司董事会于2021年1月14日收到公司总经理包秀飞先生的书面辞呈。由于个人原因,包秀飞申请辞去公司总经理职务。辞职后,包秀飞不再担任公司及下属子公司的任何职务。
与此同时,
贝因美宣布,2021年1月1 日,公司第七届董事会第三十六次会议审议通过了《关于公司总经理辞职暨聘任董事长兼任总经理的议案》,决定聘任公司董事长谢宏先生兼任总经理一职,任期自第七届董事会第三十六次会议审议通过之日起至公司第七届董事会任期届满之日止。
据另一份公告披露,2020年1月1日至2020年12月31日,预计贝因美业绩“扭亏为盈”。期内,预计归属于上市公司股东的净利润为5400万元-8000万元,上年同期为亏损1.03亿元;预计基本每股收益0.05 元/股-0.08 元/股,上年同期为亏损0.10 元/股。
这也意味着,两年半以前临危受命的包秀飞,为在贝因美奋战的日子画上了句号。贝因美也开启了新的发展阶段。
昨日,包秀飞也向小食代确认他已向贝因美提出了辞呈,不过他尚未透露下一站的去向。一位了解情况的人士则透露,实际上包秀飞的三年任期到今年7月刚好届满。不过,在去年10月份国庆假期回来的10月12日内部会议上,包秀飞就已经没有露面,也没有再负责相关具体工作。
“公司对包秀飞先生任职期间为公司发展所做出的贡献表示衷心感谢!”贝因美在上述公告中表示。
在两年多的任期间,包秀飞带领贝因美走出了ST,推动该公司的整体产品组合往超高端转型,包括打造了10亿级单品“爱加”,并在渠道上做深了三四线以及加强了在母婴店的布局。
贝因美总经理包秀飞(资料图片)
去年7月,他还曾在朋友圈发了一段加入贝因美两周年的感言,谈到期间贝因美“门店恢复到2万家,8个季度里面有7个季度盈利,连续4季度双位数成长”,“再也没有扣减过员工工资,有了第一次的年终奖”,但他也 “掉光了头发,即使高血压、呼吸骤停,也不敢松懈一刻”。
那么,包秀飞在贝因美的
时间
都去哪儿了?眼下行业关注的是,告别包秀飞之后的贝因美在下一段新旅程又将走出什么样的轨迹?
-01-
“三年致胜
”
事实上,邀请包秀飞加盟贝因美被行业视为谢宏重新“披挂上阵”亲任贝因美董事长后的给出的一剂猛药。
由于前两年接连亏损了7.8亿元和10.57亿元,贝因美在2018年4月被戴上了ST的“帽子”。对于在当年7月正式加盟贝因美的包秀飞而言,面临的第一重考验就是能否带领公司走出一条脱帽保壳之路。
刚上任不久,包秀飞首次接受投资者提问时给出了
“边破边立,稳中求变,逐年改善,三年致胜”
的愿景蓝图,贝因美也立下了打造母婴生态圈的新目标。
贝因美总经理包秀飞(资料图片)
随着包秀飞带领的新一任管理团队到位,贝因美在市场上开始动作频频,声量也迅速走高。背靠着多年来从事奶粉销售的经验和资源,包秀飞锁定了重塑品牌、调整产品结构和重整渠道等作为突破口,打响了一场持续近三年的“翻身仗”。
2018年底,贝因美先是签下了孙杨作为全球品牌形象大使,不久后又引入了新的国资合作伙伴,提前为后续从奶粉扩大到母婴生态圈的布局提前做好了资本层面上的准备。去年7月,贝因美还发布了“大国品牌”战略。
在产品层面,包秀飞锚定了“做大超高端”的方向。一方面,贝因美加大投入和研发,在2019年将旗下“爱加”系列打造成销售过10亿的大单品。另一方面,通过联手澳洲奶粉品牌Bubs入局高端有机奶粉市场,同时还对旗下品牌矩阵进行了梳理,发力布局特配奶粉产品线等功能性产品。
为了进一步延伸到更宽阔的母婴市场,贝因美还开拓了儿童健康零食等新品类。
在渠道层面,力主“做强大客户、做强三四线”策略的包秀飞除了主导贝因美开启了和孩子王、爱婴岛等全国母婴连锁巨头达成战略合作,在全国铺开销售网络之外,还推动贝因美加速在新零售渠道的布局。
去年3月贝因美宣布牵手非医疗大健康综合
服务
商易恒健康,开拓了数字社群营销等新玩法。
经过一系列的措施,贝因美不仅在2019年4月完成了“脱帽保壳”的任务,同时从2019年第三季度开始,交出了连续5个季度盈利的成绩单。
尽管去年受到疫情的影响,但贝因美在去年10月发布的公告披露,2020年前三季度归属于上市公司股东的净利润预计为3700万元到5200万元,较上年同期扭亏为盈。
根据贝因美今天发布的未经注册会计师预审计的业绩预告,该公司在面临疫情挑战的2020年预计扭亏为盈。
“本
报告
期内,随着婴儿出生数的持续下降,婴儿奶粉行业的市场增长趋缓, 品牌竞争加剧,叠加新冠疫情的不利影响,公司仍克服重重困难,化危为机,不断改善内部运营,狠抓精准营销,保持了营业收入的持续增长。
公司合理控制各项成本支出,加强账款催收,取得了明显成效。
同时,公司通过分析资产效能, 进行优化处置,并取得了相应的转让收益。
”贝因美在公告中指出。
-02-
未来战略
如果说包秀飞带领贝因美走出了重振业绩的第一步,实现了“保命续命”的阶段性目标。那么,接下来贝因美将走向何方?
贝因美在今天发布的一份通报中表示,2018年,贝因美新一届经营管理团队吹响创始人提出的变革六重奏:重造团队、重塑品牌、重树商誉、重建渠道、重构体系、重溯文化。
“历经两年多的努力, 为贝因美走出业绩沼泽转型升级注入了新活力。如何进一步实施从活着到做强的战略目标, 进一步完成变革六重奏的下半场任务, 创始人靠前一线指挥无疑是整体推进业务革新的重要一步。”
该公司表示。
“总经理因个人原因变动,其阶段性历史任务已经完成,为了贝因美下阶段的良性发展,持续转型变革到位,深化之前的战略布局,目前的人员安排是最契合企业战略发展的。”
贝因美董秘金志强今天表示,谢宏履新总经理后将“更多地参与到日常经营工作中”,相信贝因美在决策与执行层面的效率会更高。
对于谢宏的想法,也许我们从去年11月他在贝因美28周年纪念发表的一封内部员工信上能有所窥见。他在上述信件首次谈到了自己“理想中的贝因美”。
谢宏称,虽然外界有人看不懂贝因美的路子,但他始终认为亲子(家庭)消费领域才是贝因美的蓝海,坚持走母婴生态圈路线,才是应对互联网化、发挥贝因美优势的竞争战略。他认为,贝因美的所有动作都是围绕于此。
谢宏还在信中总结称,这几年来贝因美“只做了一件事情,就是‘活着做强’”。“我希望看到每一位贝因美人,都能够更加意气奋发,能够主动跳出来,敢于担当,直面挑战!能够义无反顾地推进‘合伙人’制,主动加入到‘全员营销’,参与全面数智化转型中!”
文来源:小时代(ID:foodinc)
爆料、采访:18656557783(手机/微信)
爆料一经采用将支付400-2000元
商务合作 | 读者投稿
电话 | 微信号: zb18611127671
喜欢本文,点个【
在看
】
,
分享给朋友
【声明】内容源于网络
0
0
新经销
专注于中国消费品领域新媒体,对通路营销、渠道数字化及新零售领域进行专业研究及媒体报道。
内容
6141
粉丝
0
关注
在线咨询
新经销
专注于中国消费品领域新媒体,对通路营销、渠道数字化及新零售领域进行专业研究及媒体报道。
总阅读
152
粉丝
0
内容
6.1k
在线咨询
关注