国家税务总局
关于扎实做好全面推开营业税改征增值税改革试点工作
的通知
税总发[2016]32号
各省、自治区、直辖市和计划单列市国家税务局、地方税务局:
国务院提交十二届全国人大四次会议审议的《政府工作报告》提出,2016年5月1日起,在全国范围全面推开营业税改征增值税(以下简称营改增)改革试点。为确保改革目标如期顺利实现,现提出以下工作要求,请认真贯彻执行。
一、全面动员,抓好组织保障确保工作机制到位
(一)积极部署准备
国务院正式批准改革方案前,各级税务机关要把握好对内、对外工作的节奏和力度,主动稳妥地开展前期准备工作。在第一时间采取适当方式进行工作部署,传达全面推开营改增的精神和要求,动员税务干部积极参与改革,振奋精神,提气鼓劲,不懈怠、不畏难,勠力同心,攻坚克难,全力决胜营改增最后一役
(二)加强组织领导
继续发挥营改增试点工作领导小组的统筹协调作用,积极向当地党委、政府汇报,加强与相关部门的沟通与协作。各级税务机关领导班子对相关营改增工作负全责,一把手负总责,在全面推开改革试点的各个关键节点,都要召开专题会议,分析解决前一阶段出现的突出问题和主要矛盾,研究部署下一阶段重点工作内容,牢牢把握改革工作的大方向。
(三)健全工作机制
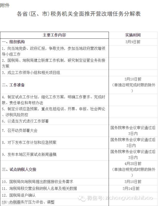
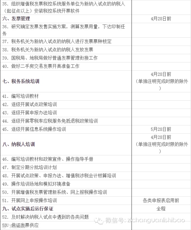
各级税务机关在营改增准备工作中,要加强部门职能整合,完善工作机制,统一扎口管理。主要领导靠前指挥,根据《各省(区、市)税务机关全面推开营改增任务分解表》(见附件),结合实际进行梳理和细化,统一时间节奏、统一工作流程、统一操作标准、统一质量控制。按改革目标倒排工期,制定时间表、路线图,任务逐条分解到岗、责任到人,确保改革有序推进,落实到位。
二、全力以赴,抓好重点环节确保工作措施到位
(四)夯实征管数据基础
国税部门与地税部门从即日起全面开展移交纳税人资料数据的工作。国税部门要积极主动做好数据的接收、整理、补采及确认,及时办理税务登记和增值税一般纳税人登记。地税部门要密切配合国税部门相关工作开展,并共同处理好发票管理、定额管理、欠税管理等事项的衔接与过渡。
(五)加强技术支持保障
通过统筹已有设备和金税三期统配设备,调整和优化信息化设施,加快配套系统、外挂软件的开发。做好综合征管、电子申报、增值税发票管理新系统、税库银横向联网电子缴税等信息系统的联调联试。按轻重缓急,统筹渐次上线,确保各改革时间节点信息系统用得上、用得稳、用得好。
(六)做好税控器具及发票准备
积极协调组织税控器具生产、服务单位,制定税控器具发行、安装、培训任务单及时间表并切实加强监管。通过深入调研、实地走访、合理布点,科学测算税控器具及发票用量,妥善做好税控器具初始化发行工作,确保提前发放、配置到位,为税制转换日试点纳税人顺利开出发票做好保障。
(七)顺利实现纳税申报
对首期纳税申报,各地要结合实际,选取具有代表性的试点纳税人,使用真实的业务数据,在模拟环境和生产环境中提前进行全环节测试和验证,为可能出现的问题预留处理时间。通过网站、电话、短信等方式,及时告知、提醒试点纳税人履行申报义务。多种申报方式相结合,缓解办税服务厅压力,实现试点纳税人如期、有序申报。
(八)科学布局办税服务资源
合理配置办税服务厅人力资源,严格落实局领导带班、业务骨干坐班制度,适当调整、增设服务窗口。设置专门的咨询座席和导税台,技术服务单位派驻支持人员,为纳税人提供辅导和帮助。科学配置场地资源,采取租、腾等多种方式设立临时办税服务厅,预约纳税人提前办理设立登记、税种核定、一般纳税人登记、增值税发票管理新系统发行、税银协议维护等一次性业务。有条件的办税服务厅可设置营改增绿色通道,对纳税人进行合理疏导分流,创造良好的办税环境。特别是针对二手房交易的涉税事项,要做出充分、合理的征收及服务安排,确保交易不受影响。
(九)注重培训宣传工作
分批次做好内、外部培训,加强对12366纳税服务热线座席人员的培训,对纳税人培训不得收取任何费用。严格遵守新闻纪律,统一制定宣传方案,统一对外发布信息,正确引导社会舆论,从多方面阐释改革积极意义,增进社会各界对改革的认同,帮助试点纳税人适应新税制、遵从新税制、受益新税制,为改革顺利推进营造良好的舆论氛围。
(十)合理安排应急预案
各级税务机关要以畅通、安全、平稳为原则,分项梳理可能出现的紧急情况,着重围绕系统死机、群体聚集、诉求表达、秩序维护等方面情况,建立和完善应急处理预案。逐级成立应急处置小组,并组织相关部门和人员熟练掌握预案内容,妥善应对和处置可能出现的各种情况。
三、全程问效,抓好督促落实确保工作要求到位
(十一)密切协调配合
全面推开营改增是对税务系统动员能力、组织水平、干部素质的综合性考验。各级税务机关必须密切配合,部门之间更要通力协作。特别是国税、地税部门,要讲政治,顾大局,尽早沟通,明确职责,精诚合作,齐心协力,按时完成各自工作任务,确保改革如期推进。
(十二)严格督办问责
各级税务机关将营改增工作均纳入督办及绩效考评范围,对改革任务执行不力,工作落实不到位,相互推诿致使改革时间节点出现延误的单位和个人,必须依规严格问责,严肃处理。
(十三)深化效应分析
持续跟踪试点运行情况,扎实做好数据采集工作,深入开展改革效应评估,及时发现和解决试点中出现的各类问题,重大事项随时向上级税务机关报告。同时,要加强纳税评估、税源监控、税务稽查和执法督察,严密防范税收风险。
(十四)加强舆情监测
各级税务机关要建立健全舆情监测处置及上报机制,密切关注舆情动态,及时回应纳税人关切,认真处理纳税人诉求,全力控制负面舆情发酵,第一时间将其化解在萌芽状态,确保整个改革平稳顺利。
附件:各省(区、市)税务机关全面推开营改增任务分解表
国家税务总局
2016年3月8日




资料来源:国家税务总局
预告:中国房地产俱乐部定于2016年4月9日(星期六)在西安皇冠假日酒店举办第九届西安合作内部主论坛。
2016年4月10日(星期日)在西安爵乐府大酒店举办分论坛 - 移动互联和金融化时代下商业地产之突围,现在接受报名(请阅读左下角的阅读原文了解详情)

会议报名联络人及联系方式:
郭鹏程 13917857539 (即微信号)
封正骏 13817810822(即微信号)
【参会对象】房地产和金融及相关行业人士。
欢迎关注中国房地产俱乐部官方微信:点击标题下方“中国房地产俱乐部”;搜索微信号“CRECLUB88”。
你的指纹也可以关注,只有1%的人会用哦
『按住上图,选择自动识别二维码』

在线报名请点击阅读全文

