作者丨任文青Andy
上周,我去了一趟天津,跟当地的一个折扣零售创始人深入交流。
他们最早从销售临期尾货的商品,进入零售行业,后来转型硬折扣,做仓储折扣店,并逐步摸索出一个可复制的模型。
过去三年多,通过加盟,他们的门店拓展到100+,总销售规模突破10亿。
这段时间跟我交流的朋友很多,有经销商老板,也有传统零售人。
他们说,折扣店是大势所趋,必须正视,眼看生意被人抢走,还不如自己入局。
但到底怎么做?没有思路。
有没有什么实践案例可学习研究?
有。
定位仓储折扣超市的金佰佰,就很有参考价值。我跟创始人施坚伟进行了深入交流,他分享了金佰佰的发展历程、门店模型,以及背后供应链的操作方式,等等。
接下来,我把我们交流的核心内容,分享给你。这些内容一定能给拥有供应链优势的经销商,以及传统零售企业重要启发。

金佰佰这个名字大家非常陌生,甚至折扣零售的行业人士,可能也不太熟悉。
施总告诉我,开店的前两年,主要精力都放在打磨店型和供应链搭建上,并没有在连锁品牌上做过多工作。
金佰佰这个名字去年开始启用,“金”是创始人金总的姓,“佰佰”是天津人对大叔的亲切称呼。
金总最早做出口生意,基于供应链的资源,开了一家销售服装尾货的折扣店。这个店慢慢转型到销售食品、酒饮为主。
2020年施总沿着这个店的思路开出了第二家店,并且从临期尾货的软折扣,向硬折扣转型,仍然维持低价销售,但都是正品。
两个条件,确保了转型的顺利进行。
第一,天津是北方的货物集散地,物流发达,上游的供应丰富。
第二,当时正值疫情爆发,经销商面临库存压力,愿意低价供货。
施总的第二家店,是金佰佰进入硬折扣的起点。
现在,金总和施总各管一个店,金总的东丽店,年销售额2000万,6个员工;施总的大寺店,年销售额1100万,3个员工。
疫情三年,创始团队在选品、运营、供应链上不断打磨优化,沉淀出一个可复制的模型。
这个模型简单总结为3511:
一个门店3个店员,500平米面积,投入100万(7成是货款),进入成熟期实现年利润100万(6个月到1年时间)。
这样的数字,对传统零售来讲,是不可想象的。
施总告诉我,他们这是经过三年逐渐沉淀下来的,这里面包含了选品、选址、运营、供应链等等方面的匹配。
很多人过来考察、交流,他们都保持非常开放的态度,会把金佰佰经营逻辑分享出来。

零售的生意,简单拆解,无非就是:组一盘什么货,定什么价格,在什么地方卖,卖给谁。
首先看组货。
折扣店,找到品类优势很关键。零食折扣店,主要做的是零食这个垂直品类的优势。
金佰佰做的是三个大品类,酒水、休食、茶叶。
这三个大的品类,是利润的主要来源,当然店里也包括调味、粮油的品类,它们算是补充品类。
门店SKU总数在4000左右,为凸显品类优势,商品丰富度要达到竞争场景的3倍左右,比如酒水有300多SKU,休食有3000多SKU(零食折扣店1000多)。
金佰佰只做大包装常温标品,这类商品的储存成本低、损耗低。
还有一低,就是店员维护成本低,每个店员可管理上千个SKU。
金佰佰的店有几个不卖:
不卖香烟,香烟的体积小货值高,会增加安保、设备成本。
不卖生鲜非标品,这会增加损耗和人工设备成本。
不卖低温品,因为日常维护和保质期管理成本高。部分门店有冰柜售卖水饮,以满足逛店和路人的即时性需求。
定什么价格?
门店端毛利,酒水20%左右,休食12-15%左右,综合毛利18%左右。
可以做到价格比传统商超便宜20-30%,商品选择又比较丰富,可以锁定客群。
在什么地方卖,卖给谁?
金佰佰开店的基础条件是,周边3-5公里有10万人。
选址逻辑:选择好商圈的差位置,保证流量的同时把房租成本降下来。
好商圈,意味着周边几公里内有足够多的消费人群,开车过来方便,差位置意味着停车方便、房租低。
金佰佰的顾客涵盖全年龄段人群,酒和茶可以形成好的用户粘度,客流非常稳,加上休食,创造了一家人一起逛的场景,一般能逛个半小时,平均客单价超过100块。
这些是基础框架,前端的表现形式,和后端的供应链,也与传统零售有巨大差别。

店铺的表现形式,可以称得上“简陋”。
进入店铺,第一感觉有点像“开在室内的农村大集”。
商品在地面打堆陈列、手写价签,墙上标语是“价格回到解放前、打死不涨价”,没有吊顶,整个空间看不出装修过的痕迹。

但这些都是沉淀下来的有效做法。
比如,这样设计,顾客进来就会有“价格”便宜的感觉,而手写的价签确认了顾客的感觉,就会激发他们的购买欲。
再比如,商品陈列在货架上,顾客很容易一眼扫过,而纸箱堆放在地上,客户得稍弯下腰拿起商品,才能看清楚,这就会提升客户停留时间,提高购买转化率。
把商品卖便宜,替顾客省钱,一定要让顾客感知到这一点。
这样的门店,靠的不是自然客流,更多的是定向客流。
所以开店初期,会配合多种运营手段,比如抖音直播、小红书种草等,把第一拨客户吸引过来。
顾客有过一次在这里的购物体验,不仅愿意下次再来,还会主动向身边的亲朋好友推荐。
以定向客流为主,还有一个好处,就是门店对位置的依赖没有传统零售强,不用担心生意好了,房东涨价,提升成本的问题。
当然,顾客愿意为低价而来,但是商品的品质是前提,后端的供应链就非常重要。

在供应链上面,金佰佰的做法是,充分发挥供应商的资源能力优势,减少博弈。
金佰佰没有总仓,门店老板在金佰佰B2B订货系统上下单,供应商直接送货到门店,并且完成打堆陈列的工作。
金佰佰也没有采购人员,供应商承担了选品的责任。金佰佰只控品、不选品。这样减少了采购人工成本,也省略了供应商和采购博弈的过程。
目前金佰佰有60多家供应商,基本上都是由早期给金佰佰供货的经销商转化而来。
这些供应商,很多都是品牌的经销商,但对金佰佰来讲,他们是服务商。他们在厂价基础上加10个点左右给到门店,赚的其实是服务费。
金佰佰的硬性规定,所有门店对服务商必须现款结算,同时金佰佰严格控制服务商的数量,一家店的时候是60个服务商,现在还是。
这些措施就是为了确保他们在每个单店都能盈利,这样他们就会更积极地配合送货、主动处理售后和滞销。
体量起来以后,金佰佰直接与上游厂家谈合作,但是具体交易还是会经过服务商。
有销量保证,且是现款结算,服务商愿意跟金佰佰一起共同发展,配合得越好,收益越大。
总部前期给予门店运营上的指导,后面的管理仅限于门店与服务商的交易过程。也就是说,金佰佰的B2B订单系统承载了总部的管理职能。所以连杰老师说,金佰佰其实是伪装成超市的B2B平台。
金佰佰的案例不仅给到我们一个硬折扣模式的样本,还让我们看到经销商的新角色,做硬折扣连锁的服务商,或者往下游延伸,在本地尝试折扣零售。
施总告诉我,很多金佰佰的加盟商都是经销商,因为他们对商品熟悉,而且有仓库可以直接改造成折扣仓。
当然,硬折扣不是零售形式,而是经营模式,它牵涉到品类组合、运营、选址、人群定位等等方面,从0到1摸索,成本巨大,多看、多学、多研究,是必要的。
限于篇幅,金佰佰施总的实践经验和精彩思考,无法一一详述。
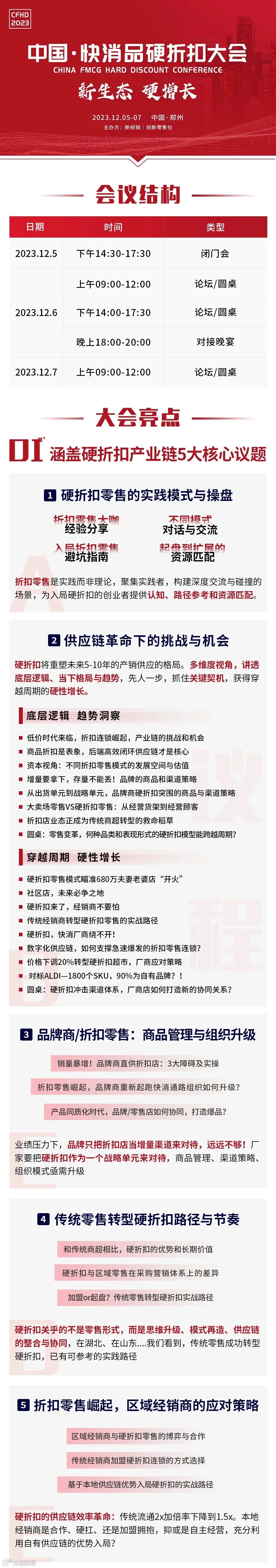
2023年12月5-7日,「新经销」将在郑州举办第一届中国快消品硬折扣大会。本次大会,2天议程,是全行业首个聚焦硬折扣主题的大会。
金佰佰创始人施总已确认出席大会,并参加我们5号下午的闭门研讨。如果你对入局或转型硬折扣感兴趣,抢先购票,机会难得,不要错过!






